MOBA,是近几年来热度提升最高的游戏题材之一,游戏玩法类似于升级版的放置塔防,将放置改为了对战,刀塔,英雄联盟等端游MOBA游戏就是这个时代的成功者,端游那么复杂的操作都能火,那手游更简洁的操作不是更容易火吗?于是,国内游戏大厂腾讯就将目光转到了手游MOBA这一块大蛋糕上。

2015年8月18日,腾讯旗下光速工作室制作研发的5V5MOBA手游全民超神正式公测,游戏主打公平对战,在MOBA游戏横飞的时代里,全民超神可谓是一款非常少见的佳作,游戏具有的不错的战斗表现力、流畅的操控性、策略性的地图及差异性的角色设计等,全民超神都已经达到了与经典端游MOBA不相上下的水平。
各位应该都知道,在当时,最火的端游MOBA是英雄联盟,虽然英雄联盟在多方面抄袭了刀塔的创意,后来者居上,但它确实做成功了,所以全民超神的整体风格就是与英雄联盟类似,偏向于西方的一个整体游戏观念。
画质好玩法棒,试问这样的游戏,谁能不心动?全民超神在上线之后就收到了无数的好评,说它是当时国内最风光的手机游戏也不为过,同年11月,天美工作室自主研发的英雄战纪(后改名为王者荣耀)正式公测,上线初期,这款游戏的整体质量惨不忍睹,画质差玩法少,玩啥啥不行要啥啥没有,可谁能想到,就是这样一款“不行”的游戏,居然打败了光速潜心研发的高品质游戏全民超神并且坐上了国内手游龙头老大的位置呢?

因为全民超神并不是光速自研的游戏,全民超神的前身是PC端口游戏众神争霸,众神争霸是腾讯量子工作室在2013年宣布发行的一款10V10MOBA竞技游戏,但出身未捷身先死,这款游戏并没有撑到公测就倒闭了,开发这款游戏的所有制作商都被遣返了,包括有一些国外的游戏制作商,但量子并不愿意将这么多年的心血付之东流,所以将众神争霸移植到了手机上,命名为全民超神。

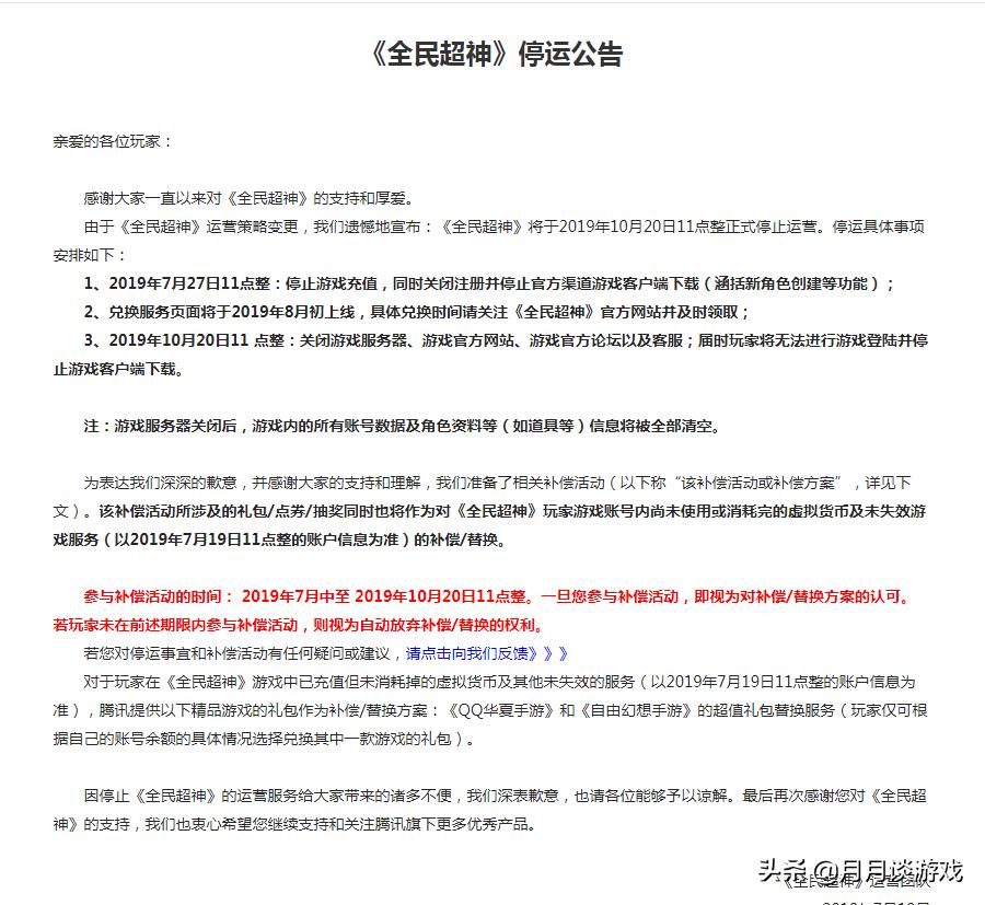
但毕竟全民超神不是自主研发的游戏,所以在游戏商要推出新内容时收到的收益还得分给别人一份,本身就不赚钱的全民超神长时间磨下来自然经受不住打击,于是在今年7月19日,官方发布了全民超神全面停运的公告。

这是第几款腾讯游戏停运了?最近几年腾讯游戏似乎并不太好搞啊,“保卫萝卜/生化战场/战争前线/兽人必须死/战地之王”随便一说都能说出一大堆,这样下去也不是办法啊,如果腾讯再不作出改变,那么可能下次停运的游戏就说不定是王者荣耀了。
其实全民超神挺可惜的,主要是路走错了,并且游戏内的主要重心也放在了英雄养成上面,太过于氪金,一个贵的英雄凯瑞全场很轻松,如果当时它也能改型,继续做5V5公平竞技的话,那它现在就不会经历停服的尴尬。

距离全民超神关服还有整整一个月,各位玩家得快点再去玩玩了,这次离别,恐怕就是一辈子了,因为手游的代理不像端游那么简单,只要腾讯不重新运营,那这款游戏基本上就没希望复出了。
五年青春,正式散离,永不相见,只存怀念。(PS:这是上个月的老文章)
