很多同学在参加自考之前,已经有一定的学历或者考过一些等级证书,甚至以*考前**过别的专业。那么,就会有一些科目重合的情况发生。为此,自考设置了*考免**,允许考生用一些资格证书或前置学历代替自考成绩。既能避*考免**生同样的科目重复考,也缩短了通过的时间。

下面小知为大家整理了证书*考免**课程、申请步骤等相关事项,一起来看看吧~
1、什么是自考*考免**?
自考*考免**是指国家承认学历的各类高等学校及自学考试专科以上(含专科)的毕业生(及肄业生、退学生)报考自学考试,根据有关规定,可以申请*考免**已学过并考试成绩合格的有关课程。
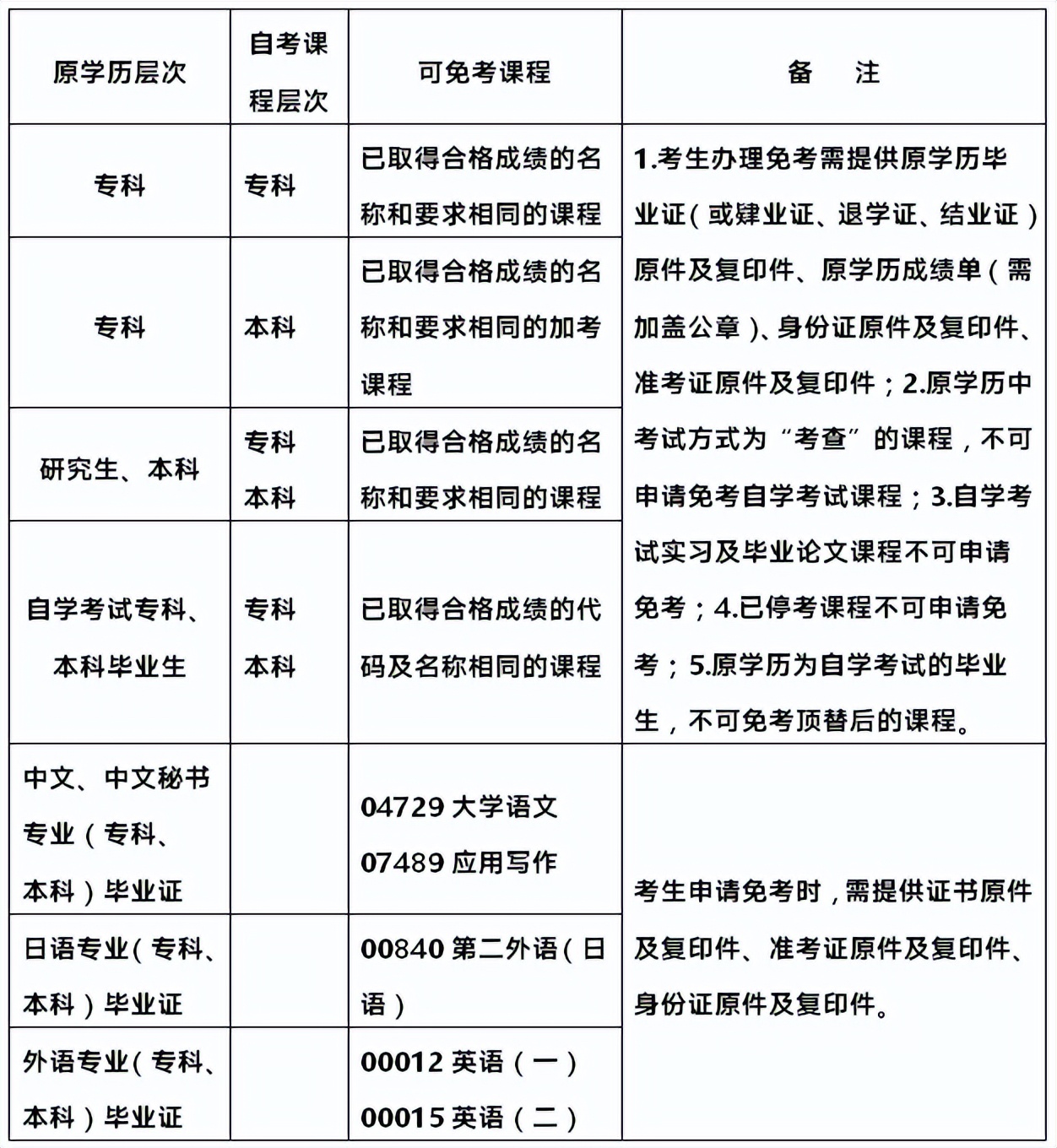
2、哪些课程可以*考免**?
● 凭前置学历申请*考免**
指国家承认学历,并可在中国高等教育学生信息网(网址:https://www.chsi.com.cn,简称学信网)上查实且信息无误的毕业证书。
包含非四川省高等教育自学考试毕业证书;全日制普通高校本科专业结业证书、肄业证书;全日制普通高等高校、成人高等教育等毕业证书。

● 凭证书申请*考免**
指按四川省高等教育自学考试规定的有关教育部颁发或认可,并可在教育部考试中心综合网(http://chaxun.neea.edu.cn/examcenter/main.jsp)上查实的证书。
包含全国大学英语四、六级考试(CET)笔试成绩报告单;全国大学外语四、六级考试笔试成绩报告单;全国英语等级考试(PETS)合格证书或笔试成绩通知单;全国计算机等级考试合格证书(NCRE)。


注意:部分职业资格、职业证书等可以用来*考免**其他一些专业的课程!具体参照自考专业考试计划规定。
3、申请时间
以各省教育考试院官网公布时间为准,一般每年可申请2次。
4、申请步骤
前置学历:
1、考生登录省自学考试管理系统,通过考籍管理模块中的凭前置学历申请*考免**功能提交申请后,向当地县(区)考办提交身份证、毕业证书和完整成绩表的原件及复印件。
2、如成绩表是从本人档案中复印的,档案所在单位劳动人事部门须在复印件上签署意见,并加盖公章。如成绩表是从原毕业学校复印的,须由原毕业学校教务处在复印件上签署意见,并加盖公章。
3、考生提交材料并经市考办审核通过30个工作日后,可登录系统查询办理结果。肄业生、退学生须到当地县(区)考办现场办理*考免**申请手续。
等级证书:
1、考生登录自学考试管理系统,通过考籍管理模块的凭等级证书申请*考免**功能提交申请,由系统自动对证书进行核验。
2、如核验通过则无需现场办理*考免**手续;如核验不通过,则按规定到当地县(区)考办提交身份证、等级证书原件及复印件。考生提交材料并经市考办审核通过30个工作日后,可登录该系统查询办理结果。
申请费用:缴纳免试审定费8元/科
逾期将不再受理,未按要求完成免试流程中任意一项均视为申请不成功。
5、温馨提示
a、*考免**课程门数不得超过专业考试计划中课程总门数的三分之二,反之不允许申请毕业。
b、已办理过*考免**手续的课程,因应考者改报新专业,原已同意*考免**的课程,在新专业计划中没有设置该课程的,则不予*考免**。
c、各类高校的本科结业生、肄业生及退学生,参加高等教育自学考试,可以*考免**已学过且取得考试合格成绩的公共政治课、公共基础课。
大家快去找找自己有没有相关证书或是否学过相关专业,有的话就可以试试申请*考免**哦~