天天飞车手游上线公测时间 (手游天天飞车被下架了吗)

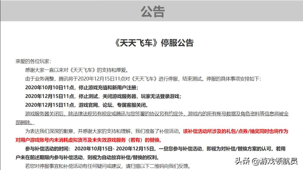
赛车手游末 ? 《天天飞车 1 2 1 5 日起停服

《天天飞车》是腾讯旗下老牌竞速手游了,属于腾讯旗下 系列,游戏主打竞速,玩家竞速之余也有对角色、赛车等进行装扮等玩法,由此也吸引了不少玩家。

天天飞车2020停运公告,天天飞车手游上线

不过正是这样一款老牌竞速手游,将会 1 2 1 5 日正式停服。停服意味着游戏项目的彻底终结,游戏的生命周期走到了最后,游戏下线玩家无法登录游戏游玩,而且游戏相关账号信息与数据也都会被删除。对于《天天飞车》的老玩家来说,一个时代已经结束了。

而且有趣的是,《天天飞车》直到即将 1 5 日停服时,《天天飞车》这款手游还处于测试阶段,官方公告中也 《天天飞车》结束测 为话术在公告中显现。《天天飞车》这次是测试还没完就已经结束了,有点讽刺。

天天飞车2020停运公告,天天飞车手游上线

《天天飞车》停服多少有点令人感到以外,同时这也是一个信号,因为要知道,除非迫不得已完全没有玩家和收入,那么游戏一般情况下不会下线关服。即 便 9 几年上线的端游 Q Q 幻想世界》,虽然不更新内容了但至今也没有停服,充值系统依旧保留,游戏依旧保留了一部分服务器供老玩家们怀旧。而此次的《天天飞车》直接选择下架停服,这也足以见得《天天飞车》已经耗无商业价值了,因此选择了最极端的停服。

天天飞车2020停运公告,天天飞车手游上线

由此,我们也可以看到,在竞速类手游情况普遍不容乐观的情况下,一些影响力不大的游戏都纷纷停服,《天天飞车》还有点名气,我们知道了它即将停服,而那些小公司开发的不知名作品停服根本不能算作一个游戏新闻,幸存者偏差下,死了多少竞速手游就可想而知了。

天天飞车2020停运公告,天天飞车手游上线

腾讯旗下初了《天天飞车》之外,还有不少竞速手游,《跑跑卡丁车手游》、 Q Q 飞车》等等,玩家们想玩竞速游戏还有不少选择,但竞速游戏之外,玩家们有更多选择,竞速这个小品类游戏是否已经走到了末路?《天天飞车》停服这个信号也许给同类游戏敲响了警钟,竞速游戏是时候该拿出新玩法新内容来抓住玩家,而不是无尽的出皮肤、出充钱活动了。

关注游戏新闻的玩家小伙伴关注我吧,我们下期见。