在海口,我被深深地震憾到了。
红灯转绿的那一刻,巨大的电动车车流,密密麻麻的一片,如钢铁猛兽一般,仿佛能摧毁前方一切。

实际电动车数量,远超此图
说起电动车,最让人关心的,就莫过于电瓶了。
电动车电瓶,既有锂电池的,也有铅酸电池的,但最常见的还是铅酸电池。
关于铅酸电池,到底最能充到多少伏呢?为什么我的电瓶容易失水呢?我新买的充电器合格吗?为什么呢?我们从零开始,一一来了解一下。

历史:
1859年,法国人普兰特发明了铅酸蓄电池,至今已有160年的历史。不可谓不神奇!
普兰特用二个铅片作电极,用橡皮卷成一定形状作隔板隔在二个电极之间,以防止短路,再将其浸在10%的硫酸溶液中,这便构成了一个电池。
因其主要原料是铅和酸,故而称为铅酸蓄电池,简称为铅酸电池。
当然现在我们用的铅酸电池,已经经过了不断地改进,其性能与可靠性也增加了许多。
基础知识:
铅酸电池充电状态下,正负极的主要成分均为硫酸铅;放电状态下,正极主要成分为二氧化铅,负极主要成分为硫酸铅;隔板插放在正负极板之间,防止正负极板互相接触造成短路。
不同金属和导体在酸液中具有不同的电位差,硫酸铅和氧化铅在酸液中的电位差就是2V,所以铅酸电池每隔就是2V。
正常充电时,正极板表面会生成氧气。负极板表面会生所氢气,密封环境内,氧气与氢气结合,化学反应生成水,再回到电解液里。
充电析氧电压:
当充电电压达到2.35V/格时,正极板表面会剧烈产生氧气,如同开水一般,剧烈的氧气使内部压力升高,会顶开电池的安全阀门而跑掉一部分。
氧气少了,与氢结合时,产生的水便少了。所以会导致电瓶失水。
只不过由于氧气的折合分子量为36,小于空气的折合分子量29,所以产生的压力不会太大,安全阀门依然能较好的起到作用,跑出去的气体不会太多,电瓶失水还是处于可控状态。
充电析氢电压:
当充电电压达到2.45V/格时,负极板表面会剧烈产生氢气,而氢气的折合分子量为2,是最轻的气体(想想氢气球),大量的氢气会产生巨大的压力,顶开电池的安全阀门,大量气体趁机外逃。
剩下的能够化学反应产生水的氢氧气体少了,电瓶便会严重缺水
水少了,硫酸溶液的浓度就变了,硫酸比重会提高,极板会被硫化,可溶化于硫酸溶液的活性物质会减少,表现出来的故障现象就是电池容量变小。
关键电压:
所以,对铅酸电池充电,其充电电压必须要以控制。
达到2.35V会导致析氧,最好低于该电压,但短时间触碰此值,影响不会太大。
达到2.45V会导致析氢,这是不可逾越的电压值,否则会使电瓶严重失水。
为了保证电池能多充电又保证寿命,长时间的充电电压应略低于析氧电压。故目前多数厂家都将充电电压限定在每格2.3V。
我们的电瓶都不是2V的啊。
实际应用中,通常是每6隔做成一个电池组,所以我们常见的电瓶为:12V、24V、36V、48V、60V、72V等,依此类推。

72V的安全电压怎么算?72除以2,再乘以2.3就可以了。或者36V的安全电压直接乘以2。
需要注意的是,温度也会影响相关电压参数哦。
铅酸蓄电池具有负的温度系数,温度每变化1度,每格电压变化39mV(毫伏)。
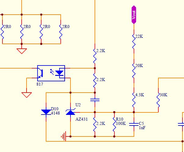
你的充电器合格吗?
我怎么知道我的充电器最大输出多伏?
电瓶快要充满时,用万用直接测量。
如果是新充电器,不想拿电瓶尝试,怎么办呢?
1、绝大多数充电器,在输出1A时是恒压输出状态,此时电压最高。可以计算一下,接个假负载,使充电器输出电流刚好约1A左右,再测量假负载上的电压。
2、拆开,找到电压反馈电路,计算一下,就知道最大输出电压是多少伏啦。
举例1:

经计算,充电器输出电压VOUT为41.8V,对应的是36V电瓶的安全电压41.4V,高出一丢丢,考虑到电阻的误差与线路压降,故可以忽略不计。
举例2:

经计算,充电器输出电压VOUT为56.27V,对应的是48V电瓶的安全电压55.2V,咦,已经接近析氧电压56.4V?
原来这块板的输出,还接了二个防反接的二极管,故电瓶实际获得的电压是55V左右,是安全电压哟。
欢迎大家转发与评论哟!
更多深度好文,欢迎大家关注我!!!