头条创作时间不长,之前大部分时间在知乎创作,如果想比较看看头条和知乎之间的创作差异,可以读读我这个文章:头条和知乎:各有千秋。有创作者因为不懂平台规矩,或者一时“跟风”发东西违规了,后期展现和阅读流量都明显少了下来,就萌生注销号,再重新注册的方法。有文章也分享了这方面的经验,也能看出大家对流量的关心和 对平台限流的质疑 。这里我谈谈自己的想法,或许能解开您这方面疑惑。先从大家关心的几个问题聊聊,再说说我的解决问题方法。
违规后,是否会限流?
由于原来自己是搞编程的,后来也短暂从事过AI和popl,对这类判定规则稍有了解。先声明我没有什么内部渠道,也不掌握头条的违规判定、限流有关算法,只是结合其他一些类似app的算法而已。

抖音限流模型为例
以抖音限流算法模型为例,抽茧剥丝后可以发现有两个大规律,适合很多平台:
(一)账号本身的限流:这个情况除非你违规太过严重,或者有平台高层的指示(如定期严打),一般创作者是不会被划到这个类别的。或者说很多人还不够被“限流”的级别。(二)一些创作中的动作,被系统标记为“级别较低的ID”、违规记录较多的ID等,统一归到 低质限流 吧。这是大部分创作者容易触犯的,我也触犯过好几次。其实这个大可不必太担心, 平台这种限流动作,一般都是有条件的 。
最常用的 限流动作 :

- 1. 有期限限流:在一定的期限内,你的创作会被限流,过了时间就恢复。下次如果出现同类问题,限流时间会有所增加。
- 2. 主题类限流:如你在政治类言论中出现了违规,直接审核不通过,那么以后再发政治类文章、新闻观点、图片、视频时会被限流。
- 3. 限流观察期:限流观察期内,如果有较好的创作,也会单独展现或流量扶持。
限流后,怎么办?
除了账号类限流外,一般创作导致的限流,大家不用担心,只要你注意别再故意犯错,同时 做好继续创作,系统会根据你创作的表现和粉丝的互动等等因素,恢复你的流量推荐权益。毕竟限流或其他惩戒措施,只是手段不是目的,为了平台运营好而采取的策略。而且定期平台会更新策略,也会检查“小黑屋”里的ID,看他是否已经满足放开的条件。有的文章,对这个抱有消极的观点,认为违规后,号就废了,这个肯定不对。

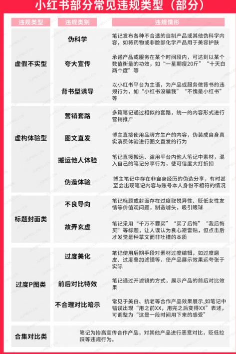
以小红书限流为例
没有违规,阅读量也下降,疑似被限流?
其实这个也是误解。
- 平台肯定有自己鼓励的领域、自己的喜好方向,会有流量扶持。 对新注册的号存在“扶持流量” ,等你过了一段时间发现流量下来了,其实不是在限流,只是扶持力度小了而已。可能因为这个,感觉被限流了。
- 也有流量奖励和扶持措施,比如你的粉丝量、参加平台活动的参与度等。
- 如果创作方向缺乏垂直,会影响你的流量扶持,这个自己注意就好。其实做好自己就行,毕竟创作是很个性化的事情,也不能为了流量扶持,就随波逐流吧。
- 一些机构号、大V或符合平台政策关照的号,是有特权的,这个在哪个平台都一样。所以也别老看人家的阅读量就愤愤不平,还是那句话, 做好自己的特色 。

坚守创作的初心,遵守平台规矩
这不是在唱高调,也不是向着头条平台说,只是实事求是。平台这么大,维持运营离不开系统性的规矩及执行效率。创作者要遵守平台的规矩,如果觉得平台规矩不符合你的价值观,你可以建议,如果还是无效,要么接受要么离开。比较直白的话就是,到人家地盘来就要守人家规矩。
每个创作者的创作目的都不同,如果是为了盈利,那么就好好琢磨规则、充分利用好规则、挣钱别整事儿。如果是为了纯粹的创作和心灵需要,那么就不要在意流量、粉丝数、点赞等等。不要忘了创作初心,如果迷失了,你会发现得不偿失。
另外,平台的规则要仔细学习,违规处罚、注意事项等都要好好学习,尤其你多次违规后,别再走冤枉路。
最后,以上看法仅代表我个人,如果跟平台一些规则、模型或算法存在雷同or冲突,纯属巧合。只是想跟我的粉儿,分享自己的想法而已。
#头条创作挑战赛##我在头条搞创作##图文创作打卡挑战活动##头条创作规则##抖音##抖音限流##头条创作#