一、【肠道清洁不理想,影响检查和治疗】
(1)增加肠镜插入难度,甚至堵塞肠镜孔道,增加诊疗时间,增加肠镜诊疗操作风险,增加受检者苦痛;
(2)影响肠黏膜观察,增加了肠息肉及早期癌的漏诊率,影响肠镜诊疗效果与价值;
(3)不同程度影响肠镜下治疗操作。


上图:不规范的清肠,影响检查及治疗
二、【清肠剂】
目前可以用于作肠道清洁的清肠剂种类繁多,其中聚乙二醇电解质散(PEG)为容积性泻剂,在清肠过程中不影响肠道吸收和分泌,不影响机体水和电解质平衡,通过排空肠内液体达到清肠目的,是肠道清洁准备的理想选择。
PEG是目前国内应用最普遍的肠道清洁剂,常用制剂包括有舒泰清、和爽、恒康正清、福静清等。





三、【聚乙二醇电解质散(PEG)的冲配方法】
按照不同品种和规格,按照药物使用说明,使用适量的室温凉开水配制成等渗液体。通常需要喝2000ml~4000ml药液量才能达到理想的肠道清洁效果。


四、【服用清肠剂前的饮食要求/肠道准备】
肠镜检查前1~2天进食少纤维食物。服用清肠剂前6小时禁食任何有渣食物,如粥水、浓汤、牛奶、豆浆、椰子汁、粒粒橙等,,以确保在服用清肠剂前胃能完全排空(胃腔内没有食物残留)。但可以喝清流饮料,如白糖水、葡萄糖水、无渣运动饮料、红牛饮料等。


五、【慢性便秘人群服用清肠剂前的饮食要求/肠道准备】
对于慢性便秘者,可酌情提前1-2天采取服用缓泻剂等方式,确保在服用清肠剂前有理想的排便,以提升清肠过程的安全性和清肠效果。对于便秘情况特别严重,或因为胃肠传输缓慢,既往常规方法清肠效果不理想者,甚至可以采用提前一天在保证有排便后先服用半量的清肠剂做初步清肠的处理,然后再按照常规方法服用清肠剂清肠的特殊处理方法已提升肠道清洁效果。采用分次服用的方式有利于达到更好的清肠效果。
六、【确保进行肠镜诊疗时肠道清洁效果的两个重要时间概念】
(1)服用清肠剂前禁食的时间足够长,通常需要6小时以上,以确保服用清肠剂时充分的胃排空(胃内没有食物渣残留);
(2)服用清肠剂结束至肠镜诊疗的时间在4小时以内最为理想。时间过长则清肠后胆汁等消化液下排再次影响肠道清洁度。
七、【清肠剂的服用速度】
以自己能接受/能耐受的速度服用,越快越好。但也不能过急过快,以免超过自己的耐受能力,引发呕吐,反而影响清肠效果。服用清肠剂期间,多走动,以促进胃肠蠕动,加快胃内清肠剂下排,增进清肠效果。

八、【清肠剂的服用量】
服用至排出无色或淡黄色透明无渣水样便为止。通常需要PEG液体2000ml~4000ml不等,因人而异。


九、【上午进行肠镜诊疗者的清肠方法】
(1)肠镜诊疗前一天午餐进食少纤维容易消化食物,之后不再进食任何有渣食物。可以喝无渣饮料。
(2)肠镜诊疗前一天晚上(12点前)按照上面指引要求服用清肠剂,直至排出无色或淡黄色无渣透明水样便为止。
(3)睡前必要时可以喝葡萄糖水、白糖水、无渣透明饮料。
(4)肠镜诊疗当天禁食禁饮,按照预约时间到消化内镜科报到,等候安排肠镜诊疗。高血压病等需要服药者,起床后可使用少量水送服抗高血压药,以控制血压于理想水平。
十、【下午进行肠镜诊疗的清肠方法】
(1)肠镜诊疗前一天晚餐进食少纤维容易消化食物,之后不再进食任何有渣食物。可以喝无渣饮料。
(2)肠镜诊疗当天上午按照上面指引要求服用清肠剂,直至排出无色或淡黄色无渣透明水样便为止。之后禁食禁饮。注意确保在进行肠镜诊疗前3小时服用完毕。
(3)按照预约时间到消化内镜科报到,等候安排肠镜诊疗。
十一、【分次服用清肠方法】(多应用于上午肠镜诊疗者)
(1)第一次:肠镜诊疗前一天晚上服用2000ml的PEG液体;
(2)第二次:肠镜诊疗日早晨服再服用2000ml的PEG液体。注意肠镜诊疗前3小时服用完毕。
十二、【服用清肠剂期间还可以喝什么?】
(1)服用清肠剂期间,可以根据自己喜好和需要,服用无渣透明液体/饮料,如葡萄糖水、白糖水、清汤、柠檬水、无渣透明饮料(如运动饮料、葡萄适、红牛饮料等)等。
(2)服用清肠剂期间,不能喝任何有渣饮品,包括浓汤、牛奶、豆浆、椰子汁、粒粒橙、粥水、米汤等。
十三、【服完清肠剂后还能喝水吗?】
喝完清肠剂后,如果距离肠镜诊疗的时间足够长,可以喝水及其他无渣透明液体。
通常肠镜诊疗前至少需要2小时的禁饮时间,尤其是需要实施镇静、麻醉者,目的是减少因为胃内有液体存留而于肠镜诊疗过程中出现呕吐导致误吸,引发窒息的风险。
十四、【肠镜诊疗当天可以服药吗?】
对于如降压药等必须规律服用控制病情的药物,可以按照原来医嘱,使用少量水送服,以控制血压于理想水平,利于肠镜诊疗的顺利进行。
十五、【简要肠道准备流程】
1)禁食6小时;
2)喝清肠剂至排出无渣液体。
理想状态:在清肠后4小时内接受检查。
十六、【麻醉肠镜的饮食要求】
1)禁食6小时;
2)禁饮2小时(建议喝完清肠剂后3小时)。
有胃肠动力障碍者需要更长的禁食、禁饮时间要求。
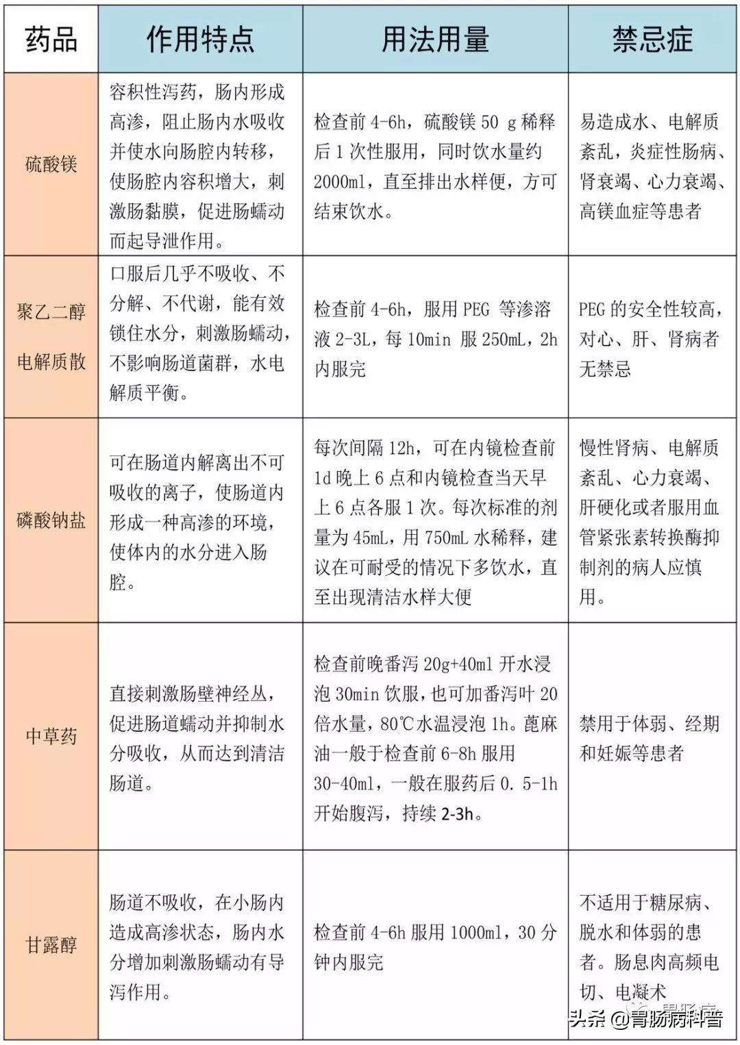
十七、【还有没有其他清肠药?】
有,见下表,每个医院都不一定一样,但大致要求略同,请遵医嘱。

作者:李初俊 中山大学附属六院消化内科 主任医师