来源公众号:成都学区百科

随着成都双减政策细则落地,明确提出未来中考指标到校比例要增加,所以未来 小升初区域 选择一定要 重点考虑指标到校的情况 。
目前成都市还没公布新的指标到校比例和分配方式,就当前指标到校政策而言, 市级 指标到校(市属的四七九三校七区)青羊区、天府新区略有优势 , 区属 指标到校(区属重点高中)毫无疑问高新、锦江、金牛是王者 ,并列成都市第一梯队。

其中锦江区有
▼▼▼
川师附中、盐道街中学、田家炳中学、十七中和三中
金牛区有
▼▼▼
七中万达、铁中、二十中、十八中
八中、交大附中等
数量5+2城区第一
高新区
▼▼▼
成都市教科院附中、石室天府
仅次于四七九三校七区并列成都第八
另外科大实验中学、玉林中学、中和中学
实力也比较强
随着高新区对教育巨额的人财物投入,高新区的教育从零起步,突飞猛进地发展,教育价值不断兑现,不止诞生了两个仅次于四七九三校七区的高中,还孕育了七中初中天环校区、石室天府锦城湖校区、市教科院东区、石室天府交子校区、省教科院附中、科大实验中学、银都紫藤中学、七中初中锦城校区、玉林中学紫荆校区、中和中学(上述排名不分先后)等实力不错的公立初中。
是重视学区规划关注小升初的家长非常 值得考虑 的区域。
那么符合哪些条件可以在高新区小升初呢?
我们分情况来分析,其实本文内容各位读者可以发散思维理解,只需要把文章里的高新区替换成金牛区、青羊区、锦江区等,结论基本是同等适用的,今天文章暂时以高新区举例。

01孩子户籍在高新区
这种情况又细分为几种情况,以下情况孩子初升高都具有指标到校资格:
● 1. 家庭有房,户籍和学籍一样:小升初升学对口初中。
举例来说
▼▼▼
张萌萌同学本人和父亲户籍高新南区,家庭房产对口公立小学是高新实验小学,张萌萌同学就读高新实验小学,小升初张萌萌同学对口初中是高新二区,直升玉林中学紫荆校区,当然也可以摇号高新区第一批次小摇号初中(比如七中初中天环校区、石室天府锦城湖校区、市教科院东区、石室天府交子校区、省教科院附中等)。
● 2. 家庭有房,学籍和户籍都在高新区,户籍和学籍对口不一样:按照高新区当前政策,可以自己选择按照学籍或者户籍对口的初中就读。
举例来说
▼▼▼
张萌萌同学本人和父亲户籍高新南区,家庭房产对口公立小学是高新实验小学,张萌萌同学就读墨池小学,小升初张萌萌同学学籍对口初中是高新十一区,户籍对口初中是高新二区,可以自己选择在高新二区或者十一区升学对口初中。
● 3.家庭有房,户籍在高新区,学籍在其他区或者其他城市:小升初升学户籍对口初中。
举例来说
▼▼▼
张萌萌同学本人和父亲户籍高新南区,家庭房产对口公立小学是七中初中附属小学,张萌萌同学就读龙江路小学或者重庆市巴蜀小学,小升初张萌萌同学对口初中是高新九区区,对口初中是七中初中天环校区、锦城校区和石室天府交子校区,当然也可以摇号高新区第一批次小摇号初中(比如石室天府锦城湖校区、教科院东区、省教科院附中等)。
需要注意的是,如果张萌萌小学在成都市其他区就读,办理手续非常简单,按照学校要求向学校提交户籍房产等资料即可,如果张萌萌同学小学在其他城市(比如重庆、上海、绵阳)就读,需要孩子父母在他小升初当年四月份左右去高新区教育部门办理回城生手续。
● 4.家庭无房,户籍在高新区:小升初统筹安排入学。
举例来说
▼▼▼
举例:张萌萌同学本人和父亲户籍高新南区,原来家庭房产对口公立小学是泡桐树小学天府校区,张萌萌同学就读泡桐树小学天府校区,在小学四年级的时候家庭将其在高新区唯一商品房出售,但户口还留在高新区,小升初张萌萌同学是统筹入学,由高新区教育部门直接确定他就读的中学,不过张萌萌同学还是可以正常摇号大摇号初中(比如七中高新)或者其他私立初中(比如金苹果锦城一中或者成外美年初中)。
02孩子户籍不在高新区
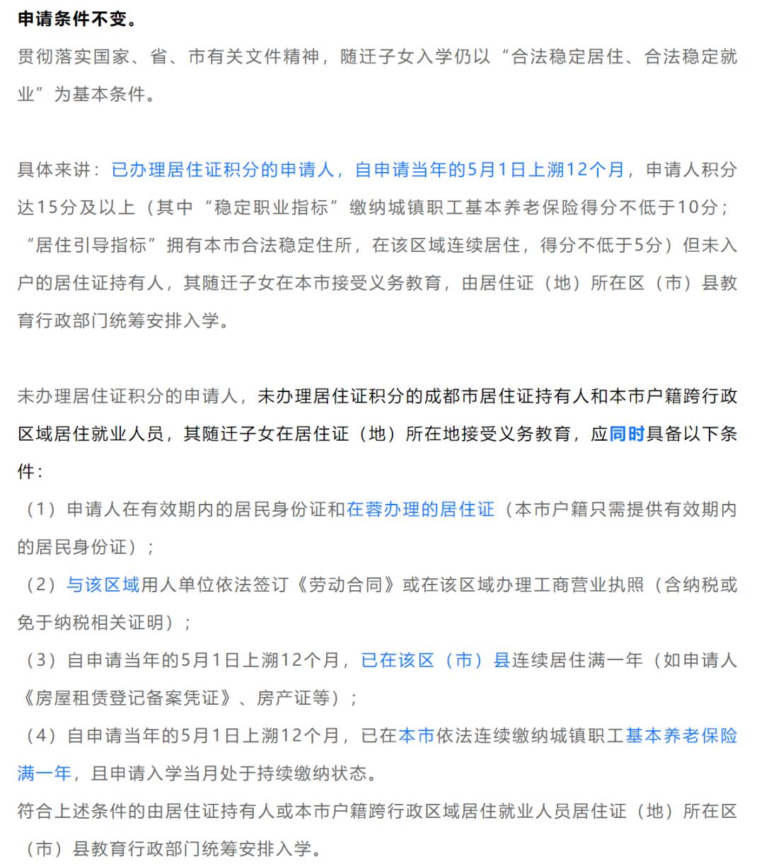
这种情况如果要在高新区小升初,那就是 符合随迁子女入学 的情况了。
这样情况如果孩子小学在高新区就读,而且当时是以随迁子女入学的情况申请的,现在随迁子女入学的材料不变,那么小升初是升学学籍对口的初中,其他情况都是统筹安排入学。
值得注意的是,这种情况升学依然是 享有初升高指标到校资格的。

● 1.户籍不在高新区、符合随迁子女入学条件,幼升小、小升初家庭随迁材料不变。
举例来说
▼▼▼
举例:张萌萌同学本人和父母户籍均未在成都,幼升小张萌萌父母符合高新区随迁子女入学条件,张萌萌同学被统筹安排至成都市教科院附属小学西区就读,小升初张萌萌同学父母依然申请随迁子女入学并且申请材料和幼升小时一致(主要就是租房区域和养老保险不变),则张萌萌同学小升初可以就读高新十一区对口初中。
● 2.户籍不在高新区、符合随迁子女入学条件,首次申请随迁子女入学或者幼升小和小升初随迁材料改变。
举例来说
▼▼▼
举例:张萌萌同学本人和父母户籍均未在成都,幼升小张萌萌父母符合青羊区随迁子女入学条件,张萌萌同学被统筹安排至青羊区彩虹小学就读,小升初当年,张萌萌同学父母以成都市居住证连续满一年证明、在5+2城区注册的一家公司签订了劳动合同而且连续购买养老保险满一年证明、在高新南区航天城上城楼盘租房并办理备案合同满一年证明为由,向高新区教育部门提出小升初随迁子女入学申请,高新区教育部门审查合格后,认定张萌萌同学符合高新区小升初条件,统筹安排张萌萌同学入学初中,不过张萌萌同学还是可以正常摇号大摇号初中(比如七中高新)或者其他私立初中(比如金苹果锦城一中或者成外美年初中)。
● 3.其他情况
其他情况就比较多了,比如 高层次人才子女入学、抗疫一线人员子女入学、高新区重点招商引资企业高管子女政策入学、其他方式择校入学 等。
符合上面的情况,不看家庭房产和孩子学籍,都可以在高新区就读初中,但值得注意的是,这些情况下孩子都 丧失了初升高享受指标到校政策的机会 。
您属于哪种情况
有哪些升学疑惑
欢迎留言探讨!
