“双减”政策的严肃性,在近期的执行力度上可见一斑。政策出台后家长们喜忧参半,既有缓解压力之感,又有莫名的不安。关于“双减”、校外辅导、培训的话题不断,家长都在深思未来该如何教育孩子。由此可见,“双减”政策将进一步推动学校教育和家庭教育回归各自的角色。

没了校外辅导,怎么办?
文件第四项第14条规定:“规范培训服务行为。建立培训内容备案与监督制度,制定出台校外培训机构培训材料管理办法。严禁超标超前培训,严禁非学科类培训机构从事学科类培训,严禁提供境外教育课程。”
家长对这条规定会本能的出现紧张。没了校外辅导,孩子的学习怎么办?
此时,家长不妨问自己三个问题:
1.孩子通过校外辅导获得了稳定而持久的分数增长吗?
2.分数的提高等同于学业水平和能力的提升吗?
3.孩子在接受辅导后,学习习惯和方法有积极、长效的变化吗?
想清楚这三个问题,就可以客观地评估校外培训对自己孩子的价值。真正的教育,不在于校外培训机构,而是学校教育+家庭教育的双结合。好的成绩,不是靠刷题刷出来的,教育肥沃的土壤,还包括家庭和睦、自我驱动等。

针对这一变化,家长该怎么办呢? 这里列表供家长参考:



更多参与到孩子的学习生活中

限制校外学科培训,会不会造成孩子“放羊”?面对家长们的焦虑,南京市致远初级中学副校长沈磊为家长们开出了一剂治愈“良方”。
在具体做法上,沈磊给出了细致入微的建议:
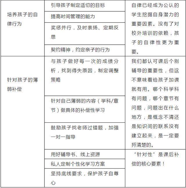
家长要相信教师的专业精神,按照老师的要求做,关键在于落实,并且有正向的反馈;分析孩子的学习风格,从孩子的“坏习惯”入手,往往能发现孩子潜意识里习惯的体验和学习方式,家长要主动选择适合孩子的方式跟其互动;结合不同学科的特点和孩子的特点,指导孩子的学习方法;激发孩子的学习兴趣,例如创设问题,鼓励孩子运用知识解决生活问题(如家里电器坏了、制定旅游攻略等);培养孩子的自律行为,引导孩子制定适当的目标;提高时间管理的能力,奖惩并行,及时表扬、定期反思;针对孩子的薄弱补偿,与孩子做好每一次的成绩分析,找到得失原因,制定调整策略。相信把这些想透、悟透、做透,孩子的学习能力和习惯一定不会差。
作为家长,需要更多地参与到家庭教育中,参与到培养和塑造孩子性格、品质的家庭教育中。尤其是对于小学阶段的孩子,不能再像以前,不断给孩子加码,什么都交给补习班,培训班,家长需要发现孩子真正擅长的、喜欢的事物。同时,如果家长有足够的时间和精力,可以更多参与到孩子的学习生活中。
重点培养孩子对知识的热情、兴趣以及学习内驱力。
这些都是培训班给不了的!学习知识就是将系统科学的各种知识灌输给孩子,这个事情听起来很有用,但是实际操作起来就没那么容易。很多知识因为过于抽象,需要孩子凭空或者依据其他一些事物联想起来,这个过程对天性好动、爱玩,抽象思维不强的孩子来说,往往很容易失去热情,兴趣。家长需要弥补孩子这个认知短板。启发孩子对知识的热情、兴趣。