12月28日,重庆银保监局发布公告,同意解散重庆万州滨江中银富登村镇银行,要求该行立即停止经营活动,成立清算组;另一份公告显示,同意中国银行增持重庆万州中银富登村镇银行股份至66.58%。

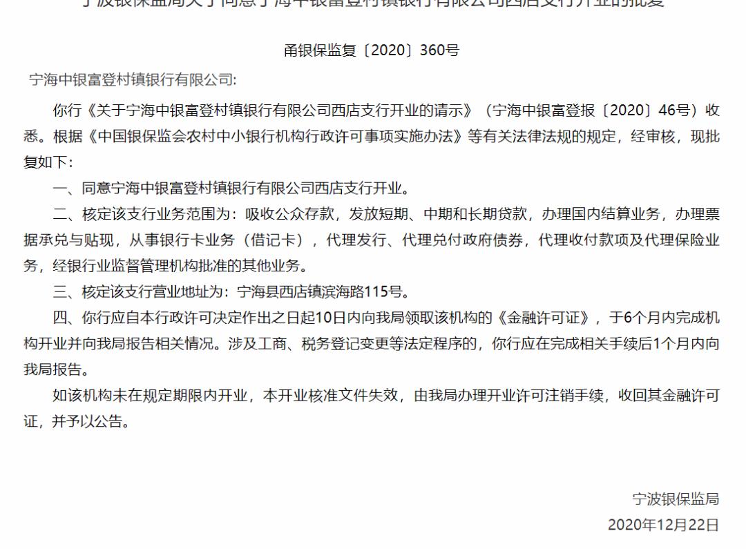
同日,宁波银保监局公告称,鉴于宁海中银富登村镇银行吸收合并宁波宁海西店中银富登村镇银行,同意该行因吸收合并而解散;同意中国银行等4名股东增持宁海中银富登村镇银行,其中中国银行增持后占比74.964%。

这是有案可查以来,第一次出现解散的村镇银行,看到这个消息之后,很多人都开始担心用户存款的问题,特别是对于那些在这两个村镇银行里面有存款的用户来说,大家可能关心,如果这两个银行解散之后用户的存款怎么办?大家的存款还能够安全的拿回来吗?

首先可以肯定的是,这两家村镇银行解散并不等于破产,用户存款仍然是非常安全的。
至于这两家村镇银行为什么解散,目前官方并没有明确的解释,但实际上这些银行的解散属于银行主动行为,而不是被动的破产,所以在解散的过程当中,银行肯定会妥善处理好银行存量资产和负债的。
比如重庆万江滨江中银富登村镇银行解散之后将会成立清算小组,对用户的存款以及*款贷**进行清算,届时该退还给客户的钱就退还,该转让到其他分行网点的就转到其他网点;而宁海西店中银富登村镇银行则会合并到宁海中银富登村镇银行里面去,对应的用户的存款和负债也会转移到新的村镇银行里面去。
而且从宁波银监局公布的信息来看,宁海西店中银富登村镇银行在解散的同时,同一天宁海中银富登村镇银行有限公司西店支行也获得批复开业,这意味着原来的西店村镇银行变成了宁海中银富登村镇银行的一个支行。

在西店村镇银行股权变更之后,到时用户的存款和*款贷**关系将会转移到新的银行,而且这次解散的两家村镇银行其主体都属于中银富登村镇银行,所以在业务转换方面应该不会有什么障碍,因此整体来说,对存款用户和*款贷**用户都不会有什么影响。
只不过在这些村镇银行解散之后,用户跟这些银行签署的一些存款协议或者*款贷**协议有可能需要变更主体,这样大家就需要签订新的协议,而且以后用户要办理存款支取手续,就需要到其他网点去办理。
当然如果用户不想把存款转移到新的银行网点去,比如这个银行网点离自己太远,办理业务不方便,那大家也可以提前办理支取手续,只不过提前支取存款银行会按什么样的利率计算,这就要看银行的实际规定了。
正常情况下,如果用户提前支取,银行一般只会按活期利率计算,而目前大多数银行的活期利率都只有0.3%~0.5%之间,至于银行解散之后用户存款提前支取会按什么样的利率计算,这就要看银行具体的规定了。

接着我们了解一下为什么这两家村镇银行要解散?
对于重庆万江中银富登村镇银行和宁海西店中银富登村镇银行为什么要解散?目前官方并没有给出详细的答案,但我个人推测应该跟这些村镇银行业绩表现不太理想有很大的关系,如果这些村镇银行业绩表现理想,他也不至于解散,银行不会放着钱不赚,当然这里面也是未来落实监管部门对村镇银行的一些监管政策。
实际上最近几年很多村镇银行的业绩表现都不太理想,村镇银行是我国法人机构最多的一类银行机构,截止2019年末,我国村镇银行法人机构数量已经超过1600家。
但在众多村镇银行当中,很多村镇银行的业绩并不太理想,因为这些村镇银行的规模本身就比较小,而且有特定的业务区域,所以很多村镇银行在开展业务的时候都会受到很大的限制,结果很多村镇银行的业绩长期停滞不前,经营管理也出现了很多问题,甚至有部分村镇银行长期处于亏损。

在这种背景之下,我国监管部门也鼓励这些小银行进行合并经营,比如根据中国银保监会《关于规范村镇银行主发起人股权转让市场准入流程的通知》(银监农金〔2018〕29号)要求,若收购方在村镇银行所在地已发起设立其他村镇银行,收购方应在股权变更后一年内实施两家村镇银行合并。
而此次中银富登旗下两家村镇银行解散,其实也是中银富登村镇银行落实监管要求、对同一设立地点两家中银富登村镇银行实施合并的正常工作安排。
当然从2020年的实际表现来看,解散银行网点的并不只是中银富登村镇银行,从2020年初到现在,我国实际上已经有很多银行网点关门歇业,从中国银保监会官方网站机构退出列表公布的相关数据来看,从2020年初到现在,已经有超过2800个银行网点关门,这说明目前很多银行网点的日子其实并不太好过。