朋友们,如今形势有点严峻啊!
已经到互联网人身险洗牌的最后时刻,眼看着能打的产品扎堆下线。尤其是增额寿产品,最晚这个月底(最多12天),基本就都走光了?!
可如今,银行又再次降息,眼瞧着群众们对增额寿产品的呼声越来越高,小编决定分享个收益壕比颐悦无忧的新产品: 复星保德信星盈家两全险 。
最短6年赶超已交保费,现价收益高达3.52%,还能对接信托和养老社区,用来理财/养老都不错呦!
>>本文重点:
- 星盈家两全险亮点解读
- 星盈家两全险利益演示
01星盈家两全险亮点解读
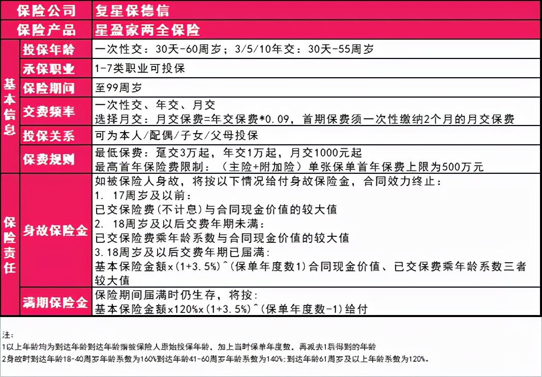
先来看看基本信息图:

【亮点一】投保宽松,利益可观
星盈家允许30周岁-60周岁、1-7类职业人群承保,月交 最低1000元 就可以,适用于绝大部分朋友,即使刚毕业预算有些紧张也一样有能力上车,后续再根据自己的经济情况加保。
有效保额增长率 3.5% 写入合同,这个收益在同类产品中也有一定的竞争力。举个栗子:
林女士 30岁,年交保费:10万元,交费期限:5年交保单利益演示:

当林女士36岁年末时,即保单第 7年 ,现金价值就超过已交保费;
当林女士54岁年末时,保单现金价值超104万元,约是已交保费的 2倍 ;
当林女士98岁年末时,可领取满期保险金504.7万元,约已交保费的 10倍 。
【亮点二】生死两全,灵活规划
作为一款两全保险,星盈家兼顾了养老保障还是财富传承两项责任于一身, 满期时生存可领满期保险金,身故可领身故保险金 。非常实用!
提供 多种交费方式 ,月交/年交可以多次转换,减轻了缴费压力。
支持加减保 ,期交加保/一次性加保任选,追加保额仍可享受3.5%的增长率;支持保单*款贷**,投保人的资金可灵活规划。
除此以外,还可以根据客户需求转变,可 申请转换为年金保险或终身寿险 。
【亮点三】限时活动:高品质养老社区
星堡养老品牌拥有卫计委颁发的医疗机构许可证、医保定点资质和长护险定点资质,是全牌照养老机构。

以上海星堡社区为例
星堡养老社区入住资格:
1.单件复星保德信保单总保费(期交保费×期数)≥200万元(首年保费≥10万);
2.保单生效日超过12个月且在第12个月无欠缴保费、欠缴保单*款贷**,没有发生自动垫交保费、减额交清和减少基本保险金额
满足以上条件,投保人即可获得一个养老社区入住资格
限时活动:本月投保,保单总保费仅需要(期交保费×期数)≥150万元,即可获得星堡养老社区入住资格!
02 星盈家两全险利益演示
简单了解了星盈家的保障内容,咱们再来对比一下:

星盈家在第7年现金价值>已交保费,此时IRR已经达到3%,这一速度对比其他网红增额寿险来看,短期收益还是很有竞争力的。
再来看看如果是作为储备一款养老金,第55年IRR达到3.51%,超过同类产品,长期收益也比较可观。
总结一下,星盈家回本快,收益增长可观,用于短期理财、储备养老金、教育金或财富传承等都非常合适。