营收净利继续双增长,稳健的背后是长沙银行接连踩雷新华联、中国恒大等机构,涉及金额近30亿元。与此同时,其投诉量一直居高不下,深陷信誉危机。

近年来依托长沙网红效应,身处“网红城市”的长沙银行股份有限公司(以下简称:长沙银行,601577.SH)生态银行战略取得阶段性成效。据年报数据显示,截至2022年末,长沙银行实现营收同比增长9.58%,归母净利润同比增长8.04%;资产总规模达到9047.33亿元,而到今年一季度则更进一步,达到9544.44亿元。不出意外,长沙银行将在今年上半年成为第11家总资产规模过万亿元的城商行。
拉长时间来看,除了受疫情影响的2020年,2015年-2021年期间,长沙银行的营收、净利润均保持了两位数的增长。不过,在进入2022年以后,长沙银行却风波不断,频频“踩雷”,其中不乏恒大集团这类房地产龙头企业,一时间引发外界对其资产质量和盈利能力的担忧。
与此同时,长沙银行消费者投诉量连续两年高居湖南地区榜首,深陷信誉危机。不仅如此,在黑猫投诉平台上,长沙银行涉及套路*款贷**、高额利息、*力暴**恶意催收的投诉。
稳健增长背后资产质量待夯实
资料显示,长沙银行成立于1997年5月,于2018年9月在上交所成功上市,也是湖南首家上市银行。和大多数城商行一样,作为湖南最大的地方银行,长沙银行的主要业务也集中在当地。针对区域性银行的发展特色,长沙银行将自身定位为“下沉深耕”、“做小做难”和“深耕湘粤”的现代生态银行。
得益于上述精准战略发展定位,长沙银行近年营收净利持续增长、资产体量不断扩大。近日,长沙银行发布2022年度业绩报告及2023年一季报显示,2022年,长沙银行实现营业收入228.68亿元,同比增长9.58%;实现归属于母公司股东的净利润68.11亿元,同比增长8.04%。

(图源:长沙银行2022年度报告)
资产规模上,截至2022年末,长沙银行资产总额为9047.33亿元,较上年末增长13.64%;截至2023年3月末,资产总额为9544.44亿元,资产规模稳步提升。
值得注意的是,在盈利以及资产规模稳步增长的同时,长沙银行的资产质量有待夯实。数据显示,2022年,长沙银行*款贷**及垫款总额为4260.38亿元。不良*款贷**余额49.37亿元,较2021年末增加5.14亿元;不良*款贷**率1.16%,较上年末下降0.04个百分点;拨备覆盖率311.09%,较上年末增加13.22个百分点。

(图源:长沙银行2022年度报告)
不良率水平虽然低于行业平均水平,但是该行不良*款贷**余额则出现连续上涨的态势。据长沙银行历年业绩数据,2011年-2021年间,长沙银行的不良*款贷**余额从3.12亿元一路上涨至44.23亿元,十年间,不良*款贷**余额增长了13倍多。虽然有行业发展的客观规律,但是其过快增长的势头势必会进一步影响到后续的盈利。
值得一提的是,在2022年度报告中涉及不良*款贷**部分,长沙银行并未将企业*款贷**和个人*款贷**,以及按具体行业/类型的*款贷**的不良情况拆分披露。
此外,逾期*款贷**方面,2022年长沙银行逾期*款贷**63.86亿元,逾期*款贷**在*款贷**总额中占比1.50%,较上年末下降0.28个百分点。其中逾期90天以上*款贷**余额35.20亿元,在*款贷**总额中占比0.83%,较上年末下降0.16个百分点,逾期90天以上*款贷**与不良*款贷**比例为71.28%,较上年末下降11.30个百分点。
多次踩雷,内控力亟待提升
随着长沙银行不良*款贷**余额的不断增加,该行资产损失计提的规模也逐步上升。数据显示,2017年-2021年,长沙银行资产减值损失分别为23.23亿元、34.14亿元、51.67亿元、56.91亿元和66.55亿元。而2022年,长沙银行共计提信用及其他资产减值损失74.56亿元,同比增加7.45亿元,增长11.10%。其中,计提信用减值损失74.41亿元,同比增长11.81%。资产减值损失连续两年超过当年净利润规模。
由此也导致长沙银行的ROE水平逐年下滑,2017年-2022年,其净资产收益率分别为18.25%、16.91%、15.61%、13.76%、13.26%、12.57%,对股东的回报能力趋弱。

(图源:长沙银行2022年度报告)
另据2023年一季报显示,截至3月末,长沙银行信用减值损失为18.79亿元,较去年同期增加3.76亿元,同比增长25.02%。
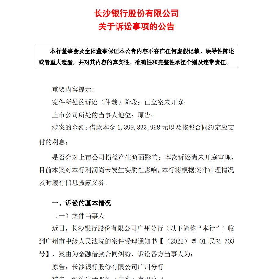
大额信用减值损失的背后,与长沙银行信贷业务频频“踩雷”密不可分。据悉,长沙银行2022年先后三次公开“踩雷”。其中,新华联石油逾期2.65亿元,中国恒大集团逾期4.14 亿元,恒大汽车逾期14亿元,金旺铋业逾期9.10亿元。
具体来看,2022年4月,长沙银行发布涉诉公告称,因金融借款合同纠纷,长沙银行广州分行起诉被告深涛生活服务(广东)有限公司,为恒大智能汽车归还全部剩余*款贷**本金14亿元及相应利息0.93亿元,合计近15亿元。

(公告信息:长沙银行官网)
2022年12月28日,长沙银行发布《关于诉讼事项的公告》。公告显示,2018年8月3日至2019年6月26日,长沙银行与借款人湖南金旺铋业股份有限公司(以下简称:金旺铋业)签订了多份《人民币借款合同》,长沙银行依约向其发放*款贷**,截至2021年1月17日,金旺铋业所欠长沙银行*款贷**本息合计为9.10亿元。公告还披露,长沙银行已将诉讼所涉*款贷**进行了核销处理,这表明该笔*款贷**将难以收回。

(图源:长沙银行2022年度报告)
另外,长沙银行还深陷与恒大的票据纠纷,以及2021年授信新华联建设15.8亿元*款贷**违约。据悉,新华联建设是长沙银行第八大股东,主营业务为房地产开发及文旅综合,2020年至今一直处在严重的流动性危机中,又能否按时偿还长沙银行的借款?这一切均是未知数。
2022年9月,长沙银行在发行可转债反馈意见回复中披露,截至 2022年 6月末,长沙银行逾期 90天以上*款贷**中未纳入不良*款贷**共6.79亿元,具体包括湖南新华联国际石油贸易有限公司2.65亿元*款贷**,以及中国恒大集团4.14亿元商票贴现。
值得注意的是,长沙银行除了公开的三大踩雷外,还存在大量的诉讼纠纷。据企查查显示,目前长沙银行共有裁判文书记录1万多条,涉案金额高达10亿,银行卡纠纷案件执行的案件最多,虽主要为原告,但能否全额收回本金存在较大的不确定性。
消费者投诉量连续两年高居城商行投诉榜首
信贷业务三次踩雷外,长沙银行投诉量居高不下,信用卡业务成重灾区。据湖南银保监局发布《2022年辖内银行业消费投诉情况的通报》显示,2022年,湖南银保监局共接收并转送银行业消费投诉3572件。在城市商业银行(含民营银行)中,长沙银行的投诉量、个人*款贷**业务投诉量、本/外币储蓄业务投诉量、信用卡业务投诉量均居首位。

(数据来源:银保监会湖南监管局)
其中,长沙银行消费投诉533件(含信用卡),占城市商业银行(含民营银行)投诉总量的59.49%。此外,信用卡业务投诉方面,2022年涉及信用卡业务投诉总量759件;其中长沙银行信用卡业务投诉332件,占长沙银行投诉总量的62.29%,占整个信用卡业务投诉总量的43.74%。

(数据来源:银保监会湖南监管局)
另外,2021年的湖南银保监局辖内投诉情况通报显示,长沙银行的投诉量、个人*款贷**业务投诉量、本/外币储蓄业务投诉量、信用卡业务投诉量四项同样在城市商业银行(含民营银行)中高居首位。其中,长沙银行投诉量537件,同比增长208.62%,占城市商业银行(含民营银行)投诉总量62.44%。
参照往期增速,2023年的万亿规模突破,应是大概率事件。那么,如何树立一个有量更质的新万亿标杆?打好资产质量保卫战、实现高质量奔赴就成为核心看点。
(记者 罗雪峰 财经研究员 周子章)