很多人渴望来一场说走就走的旅行,但昂贵的机票价格却让人望而却步。这时候廉价航空出现了,价格低廉你可以说走就走了!

东南亚廉价航空公司有哪些?
中国:
春秋航空、 甘泉航空、 非凡航空
马来西亚:
亚航、 飞萤航空
泰国:
曼谷航空、Nok air、 泰东方
新加坡:
亚洲捷星、虎航、 惠旅、 新航
印尼:
狮航、Ga-citilink、 Garuda、 Bouraq、 曼达拉
菲律宾:
宿雾太平洋
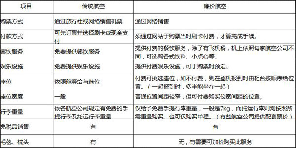
廉价航空之所以比传统航空公司价格低廉是因为廉价航空把收费的项目分类出来,乘客可以依照自己的需求来选择 是否要买 。在服务、乘客体验等一些方面也会有一些差异:


有人担心廉价航空不安全,实际上廉价航空在安全上也需要严格遵守相关的航空运营标准,否则会面临停运。廉价航空飞机和一般航空公司一样使用波音或是空中巴士系列,廉价航空在安全这一点是和传统航空公司无差异的。
想要去哪个国家、地区,找到该国的廉价航空网站,点选进去,就可以查询航线和优惠了。