简介:根据78L05线性稳压器内部结构电路,用三极管自制78L05三端稳压器(芯片)。
你将会看到8个板块内容:
项目简介、设计方案、电路原理、 原理图设计、PCB设计、焊接与调试 、项目资料、设计图。
关注立创EDA的小伙伴应该会发现,这是 自制芯片教学的第二部 了。
第一部的链接我会放在文章最下方,大家可以根据需要选择是否点击查看。

一、项目简介
1.1 概述
78L05是一种固定电压(5V)三端集成稳压器,78系列是正电压输出, 型号中间 的 字母通常表示输出电流大小 ,L表示输出最大电流为100mA,05表示输出电压为5V。
凭借体积小、重量轻、价格便宜、稳定可靠、有安全保护、热关断特性等多种优良品质,深得工程师和爱好者的喜欢,广泛应用在各种电源电路中。
那么现在我们来 根据78L05的内部结构 一起来 DIY一款自己的芯片 ,我把它命名为LC78L05。

图1-1 LC78L05_TO-92封装
1.2 设计特点
- 使用分立器件搭建 ,深入学习电路
- 使用直插器件,便于初学者焊接与调试
- 板载香蕉头与排针接口,便于调试与扩展
- 搭配测试底板,完成78L05规实验的学习
1.3 应用电路
- 线性稳压源
- 电流调节器
- 开关稳压电源
- 恒流稳压电路
- 固定输出稳压电路
二、总体设计方案
2.1 内部结构
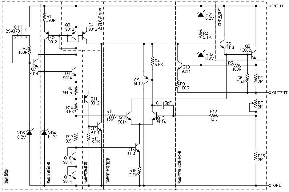
根据厂商所提供的78L05数据手册中,找到如下图中的内部结构电路图。
如图可知 78L05三端稳压器由启动电路、基准电压电路、过热保护电路、误差放大器电路和安全工作区保护电路所组成 。

图2-1 78L05的内部结构电路图

图2-2 78L05的内部电路框图
2.2 引脚说明
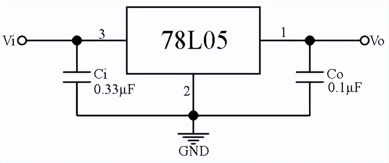
78L05的 电路符号 如图2-3所示,1脚为输出端(OUTPUT),2脚为地(GND),3脚为输入端(INPUT)。

图2-3 78L05的电路符号

2.3 典型应用
78L05是线性稳压 ,所输出波形杂波比较严重,而且输出会复制输入的波形,所以在78L05的输入输出前后都要加电容滤波,如图2-4所示。

图2-4 78L05的典型应用
三、电路原理
78L05的 工作原理 就是:输入电压经启动电路为基准电压电路提供初始的偏置,由误差放大器电路放大偏置, 当高温过热时会保护 ,最后在工作区保护电路中调节微调电阻输出平稳的5V电压。
3.1 启动电路
场效应管Q1、三极管Q2、电阻R1以及稳压管VD1组成启动电路,它为基准电压电路提供初始的偏置Vbias。

图3-1 启动电路
3.2 基准电压电路
为了更好地理解电路,先介绍 和78L05电路有关的基本电路 —零温度系数基准电压电路。
如图3-2所示,图左为零温度系数基准电压电路,图右为它的等效电路。
稳压管Dz有正温度系数,NPN三极管基射极电压有负温度系数,n个和m个二极管(包括三极管Q)的导通电压UBE 基本相同。

图3-2 零温度系数基准电压电路

由于电阻R1和R2的材料相同,R1和R2有同样的温度系数, 当温度变化时,其比值不会改变 ,故UREF的温度系数为:


可以看出,在m、n、稳压管的UDz和二极管UBE的 温度系数确定的情况下 ,只要R1和R2按上式取值, 就可以使基准电压UREF为零 。
78L05的基准电压电路与上面介绍的零温度系数基准电路相似,基准电压电路的稳压管随之启动电路提供的输出偏置上升到稳压工作值时,启动电路会与基准电压电路断开。

图3-3 基准电压电路
3.3 过热保护电路
三极管Q1,Q2和电阻R1,R2 组成过热保护电路 。
当78L05正常工作时,Q1基极与发射极压降Vbe1≈0.3V,Q1和Q2截止。
随着温度的升高,Q1的BE结负温度系数的增加,使得Q1开始导通,进而Q2也导通,Q2从误差放大器负反馈电压调整电路的三极管中分流,形成过热保护。

图3-4 过热保护电路
3.4 误差放大器电路
三极管Q1~Q4与电阻R1~R4组成误差放大器(差动放大器)电路, 误差放大器的作用是 通过比较取样电压(VQ),与基准电压(VREF)之问的误差値来产生误差电压(Vσ),Vσ负反馈给VREF进而调节使输出电压维持不变。

图3-5 误差放大器电路
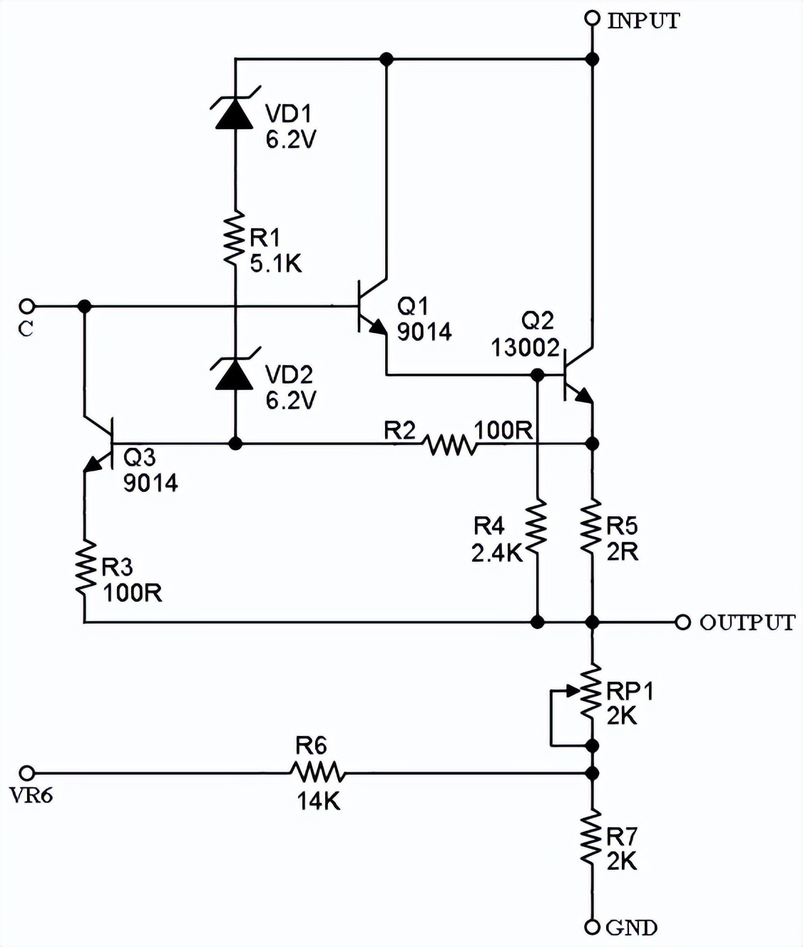
3.5 工作区保护电路
稳压管VD1、VD2,三极管Q1~Q3,电阻R1~R7和微调电阻RP1组成安全工作区保护电路,如图3-6所示, 通过调节微调电阻RP1,使其输出平稳的5V电压 。

图3-6 安全工作区保护电路
四、原理图设计
4.1 新建工程
打开立创EDA。
创建工程并命名:【模拟电路】78L05三端稳压器;
原理图文件命名:SCH_78L05三端稳压器。
根据以下电路进行绘制电路原理图。

图4-1 78L05三端稳压器电路图
4.2 器件选型
在本项目的 元器件选型 中。
三极管使用:NPN型的9014以及PNP型的9012;
电阻选择:1/4W的直插电阻即可;
芯片引脚用排针与香蕉头接口引出,便于安装与测试。
温馨提示:
所有器件可直接在立创EDA的元件库中进行搜索,如果对元器件不熟悉,也可以通过复制物料中的商品编号进行搜索(每一个元器件在立创商城都有唯一的商品编号), 如果出现物料缺货情况,亦可选择其他可替换物料。
例如2SK170缺货,通过管子特性及电路分析,可以选择用BS170替换。
相信聪明的你对各个元器件在电路中的作用有所了解,那么 更换个别物料也不会影响到电路的工作性能 的,了解电路工作特性后,电路选型也就变得简单了。

图4-2 元器件搜索示意图

图4-3 通过商品编号搜索示意图
4.3 物料清单


五、PCB设计
完成原理图设计后,并经过检查电路与网络连接正确。
点击顶部菜单栏的 “设计” → “原理图转PCB”(快捷键为Alt+P) ,随即会生成一个PCB设计界面。
可先暂时 忽略弹出的边框设置 ,然后将PCB文件保存到工程文件中,并命名为:PCB_78L05三端稳压器。
5.1 边框设计
在绘制PCB前需根据个人意愿以及元器件数量所占空间确定PCB的形状及边框大小,若无特殊外壳要求,一般设计成矩形、圆形以及正方形。
在设计该项目时,秉承着大小合适,美观大方的原则,我们在顶部工具菜单栏下的边框设置选型中设定:
长:100mm;
宽:70mm;
圆角半径:2mm;
形状类型: 圆角矩形。
实际板框大小会随着布局布线进行调整。
如果太小可适当放大,太大也可缩小边框,风格样式可自由发挥,但尽量控制在10cm*10cm之内,这样就可以到嘉立创免费打样啦~

图5-1 边框设置

图5-2 78L05三端稳压器边框示意图
5.2 PCB布局
在绘制完板框外形后,接下来进行PCB设计的第二步,对元器件进行分类和布局。
分类指的是按照电路原理图的功能模块把各个元器件进行分类,图中有很多三极管和电阻,但 哪一个三极管和电阻是连到一起的呢 ?
这里需要我们用到立创EDA所提供的布局传递功能。
第一步:确保PCB工程已保存到原理图文件的同一个工程文件夹中。
第二步:框选原理图中的某一电路模块。
比如:
选中二极管保护电路,然后点击顶部菜单栏中的 ”工具” → ”布局传递“ (快捷键为Ctrl+Shift+X) 。如此,PCB页面所对应的元器件就好进行选中并按照原理图布局进行摆放。
使用这个方法将各个电路模块进行分类后依次摆放在前面所放置的边框中。
在布局的时候要注意!!务必摆放整齐。
根据飞线的指引、原理图信号的流向、器件连接关系进行摆放,可以把原理图器件摆放得非常整齐。
在布局的过程中注意接口位置 ,比如我们把排针以及香蕉头接口按照左右下摆放,布局参考如图5-3所示。

图5-3 PCB布局参考图(飞线已隐藏)
5.3 PCB走线
接下来进行PCB设计的第三步:PCB走线,全称为印刷电路板布线(PCB LAYOUT)。
由于电路板有顶面与底面两个面,在PCB走线也就可以 分为顶层和底层走线 。
其中,顶层走线默认是红色线,底层为蓝色线,也可按照个人喜好设置其他颜色。
走线,也就是在电路板中按照飞线连接导线,将相同的网络连接起来即可。
首先选择层与元素中要走线的层,然后 点击导线工具进行连线(快捷键为W) 。
看似简单的连连看,其中需要我们耐心地进行调整。元器件的摆放布局也会影响走线的难度,所以还需要在走线过程中进一步调整布局,进一步优化。
前面所介绍的PCB布局相当于是在给走线做铺垫,布局好了,走线也就自然顺畅了。
在该项目的走线中提供以下几点参考建议:
- 电源线设置为35mil,信号线设置为20mil宽度
- 走线 以顶层走线为主 ,走不通的可以切换到底层进行连接
- 走线过程中优先走直线,需要拐弯的地方以钝角或圆弧拐弯为主
- 最后加上泪滴,添加丝印标记该PCB板的尺寸以及接口功能
布线参考如图5-4所示。
初次设计可参考下图进行走线,也可自由设计属于你的78L05三端稳压器芯片。

图5-4 PCB走线参考图

图5-5 PCB-3D预览图
六、焊接与调试
6.1 硬件焊接
拿到板子和元器件后应先 检查物料 是否有缺失和遗漏,检查无误后再进行焊接。
焊接原则是先低后高 ,首先把电阻,电容和二极管焊接到板子上,然后再焊接三极管,排针,最后安装香蕉头接口。
直插器件的焊接方法如下图所示。
注意 焊接时对准位置,检查元器件型号是否正确,锡线是否虚焊,避免影响电路性能,导致电路不能正常工作。

图6-1 电阻焊接操作图

图6-2 三极管焊接操作图

图6-3 PCB装配图

图6-4 未焊接PCB板

图6-5 PCBA实物图

图6-6 PCB-3D图
6.2 硬件调试
完成焊接第一步, 切勿直接上电测试 ,即使你很兴奋,顺利完成了元器件的焊接,但也不能心急。
焊接完成后需要使用万用表检查电源与地是否短路,焊接过程中有没有出现短路以及断路的情况, 检查无误后方能进行上电测试 。
将电路板接7V~12V直流电源,电源应遵循从小到大调节的原则,调节微调电阻RP1测输出电压为5V即可。
如输出电压不正常,应检查电路是否有错焊、虚焊等问题,直到输出电压正常。

图6-7 5V输出电压测试图
输出电压精度测试,输出端接1W60Ω电阻,接通电源后这时 输出电流约80mA 。
如图6-8所示,调输入端不同电压,用数字万用表测输出电压值,如表6-1数据。

表6-1 7V~12V输出电压精度表

图6-8 输出电压精度测试图
七、项目资料
特别感谢俞虹老师为该项目所提供的资料支持~
八、设计图

原理图

PCB图

3D图
按这样的步骤,属于我的LC78L05芯片就完成啦! 你也快去试试吧 !

你还有什么想要补充的吗?或者有什么疑惑? 欢迎评论 !
如果你喜欢这个内容或觉得非常有用,欢迎 点赞、转发、关注 ~
更多推荐:
1.431芯片原理,如何「自制」431芯片?
2.怎么发挥TPA3116芯片的作用?做个双通道功放试试看
3.FPGA「自制」便携 示波器