今天简简单单分析一个电阻。
至关重要的一点:作为一个有几十年工作经验的优秀工程师,不应该死记公式,有时间应该从最基本的理论开始推导,这样才能深入彻底地理解其本质。
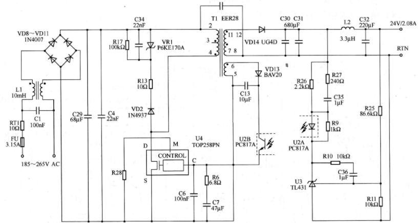
在开关电源输入端,我们通常会看到串联的一个小阻值大功率的电阻。
比如下图中完整的开关电源电路,

开关电路电路原理图
交流市电的火线经过保险丝以及10欧的大功率电阻RT1,经过L1,C1组成的输入滤波网络.
经过VD8-VD11构成的桥式整流电路,由高压电容C29滤成311V左右的直流。
对于其中RT1的作用,有人说的限流,但是再细问限的什么哪里的电流,却说不出来。
实际上该电阻限制的是向高压电容C29的充电电流。
电路瞬态过程分析
我们知道,上电瞬间电容是短路时,电感是断路的。
上电瞬间不能在频率域从电容的交流阻抗进行分析.而应该在时域上通过电路原理中所有的一阶阶跃响应进行分析。
简化后的原理图如下:

上电瞬间的简化电路原理图
假设,上电瞬间经过桥式整流电路得到的电压为UI,其在0V-311V之间。
有一个知识点,交流用小写字母表示,直流为大写字母表示。
电容C1两端的电压为u,
则流过电容C1的电流为C1*du/dt。
电阻两端的电压为R1*C1*du/dt,
根据基尔霍夫电压定律,整个回路的电压为ui=R1*C1*du/dt+UI。
这是一个一阶常微分方程,其特征值方程为:
0=R1*C1*λ + 1,得到λ=-1/(R1*C1);
其通解为:
u(t)=A+B*exp(-t/(R1*C1)),A、B为待定系数;
上电瞬间,电容两端的电压为零,
上电无限长时间之后,电容被充电到输入电压,为ui,可以得到两个等式求解出A、B;
u(0)=A+B=0,
u(∞)=A=UI;
得到, B=-UI;
从而得到,电容两端的电压为u(t)=UI-UI*exp(-t/(R1*C1)).
整个回路的电流i为C1*du/dt=C1*U1/R1/C1*exp(-t/(R1*C1)).
i=U1/R1*exp(-t/(R1*C1)),当t=0时,i=U1/R1.
也就是上电瞬间,整个回路的电流为输入电压除以电容的串联电阻.
当没有限流电阻RT1时,R1为导线电阻+共模电感的电阻+二极管的导通电阻+电解电容的串联等效电阻.各个阻值都很小,总和最多为几欧。
当由市电220V整成最高直流311V向电容C1充电时,其最大瞬间电流可以达到 几百安.
可能导致两个后果:
当断路器的额电电流比较小时,会导致断路器跳闸保护;
瞬间的大电流会产生其强的电磁干扰,通过电线或者是空间辐射干扰其它电路,同时破坏电能质量.
充电电流以指数形式快速衰减,以文中所提的开关电源为例,电阻R1=10ohm,电容C1=47uF.
其时间常数为R1*C1=470us.
也就是470us以后,其电流将衰减到上电瞬间电流是exp(-1),即36.8%左右.
如果瞬间上电电流UI/R1=311/10=31A,那么470us之后,电流将降到31*36.8%=11A左右.
整个电流衰减过程的曲线为:

电流衰减过程曲线
由上图可知,大概1.5ms之后,电流就衰减为
31*exp(-1500/470)=1.27A。
限流电阻的参数选择
电阻所消耗的功率分为上电过程中的功率,以及上电完成之后的稳态功能;
对于上电过程中的功率:
根据焦耳定律,电阻所消耗的瞬间功率P为:
P(t)=i*i*R1=(U1*U1/R1)*exp(-2*t/(R1*C1)).
在上电瞬间,功率为311*311/10=9671W。
1.5ms之后,功率为311*311/10*exp(-2*1.5/0.47)=16W.
其上电过程中的功率曲线如下:

上电期间的功率曲线
我们可以取从上电瞬间至功率降到额定功率的1/10的时间作为一个时间段(大概为2.6ms),计算上电期间消耗的平均功率,
这时,要通过积分算出这个时间段所产生的总热量,

上电期间消耗的平均功率
得到,上电过程的平均功率为860w。
当电容充电完成,电容工作为稳态时,需要通过开关电源的功率估计电阻的功率:
假设开关电源功率为P,效率为η,市电真有效值为U.
则市电输入电流I=P/η/U.
限流电阻的功率大概为I*I*R,以本文的开关电源为例:
假设开关电源的效率为80%,开关电源功率为50W。
则市电的输入电流I=50/80%/220=0.28A.
限流电阻的稳态功率为0.28*0.28*R=0.784W.
一般情况下,电阻需要降额使用,降额比例不超过50%。
额定功率为1W的电阻,实际功率不应超过0.5W,如果R5采用1W的电阻,0.784W的实际稳定功率稍偏高.
限流电阻上电期间的瞬态功率的评估
可以电阻厂家获取电阻允许瞬间功率和时间的关系表(这一数据理应由电阻厂家根据材料特性,理论计算,实际试验等得到,国内的山寨厂家应该不会有这些数据)
我们经过解析或者数值计算得到的电阻瞬间功率和时间的关系值,
将这两个曲线绘制在一起,
大致如下:

实际功率与允许功率的关系
如果实际瞬间功率都落在瞬间允许功率范围内,否则当瞬间功率的曲线没有落在允许范围内时,需要需要增大电阻功率;
或者是增大电阻,但是会增加稳态功率和压降,需要做一个合理的平衡。
怎么选择限流电阻
我觉得有以下步骤:
1)确定限流电阻所允许的压降
2)计算电阻稳态功率
3)大概确认选择电阻的功率范围
4)确认电阻的阻值
5)确认电阻的功率
6)计算电阻瞬态功率,判断是否落在允许的范围内,如果不允许,则做调整.