
今儿点评一下 sisley全能乳液,商品名称是 希思黎全能乳液 。 先看一下厂家和品牌介绍
法国希思黎SISLEY sisley诞生于充满浪漫气息的法国,在1976年由法国修伯特.多纳诺伯爵创立,以当时欧洲的植物美容学为基础,成功地研创出来的植物性护肤品牌。sisley所有产品均以植物萃取精华与植物香精油作为主要成分,配以独特配方研制而成,并坚持产品在上市前必须经过300名皮肤科医师的测试,包装上必须名符其实地被许可标示“经过敏与敏感测试”及出自法国原厂。
一个很早推出植物护肤概念的品牌, 品牌定位也比较高端, 我们具体看一下产品
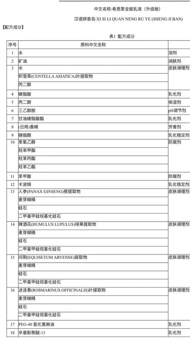
1.成分分析
(Ps:大家不用去记下面这些晦涩难懂的化学成分, 引号线里的化学成分介绍可粗粗略过, 重点去看有颜色的点评文字,是对这款产品的解析精华)

官网上对这款产品的功能介绍是: 肌肤全面赋活,柔嫩有弹性。说的很笼统,我们仔细分析一下
1. 矿油
(下面引号线内的化学成分可粗粗略过,感兴趣的可以仔细看看)
矿油 是从石油中提取的油脂,无色无味,低敏度,也不会阻塞毛孔。具有抗静电作用,在化妆品中作溶剂和柔润剂使用。矿油分化妆品登记和药用等级,化妆品级矿油安全度高,刺激性小,还能达到抗氧化的作用。但是纯度不高的矿油会导致皮肤过敏和致痘,对于敏感皮肤应避免使用,所以矿油纯度越高,对皮肤也就越安全。
点评1: 目前市场上, 流行天然的概念, 对矿油是老鼠过街, 人人喊打。 比如, 某知名无添加品牌, 明确标示不含矿油。 再比如,现在市场上到处流行草本护肤, 讲究天然有机……
那么, 矿油真的很化学不天然吗?
1) 矿油,是天然的!
很多人以为矿油是化学成分, 是不天然的! 你绝对想不到…矿油其实是天然的!
我们都知道, 石油是亿万年前的植物深埋于地下形成的, 石油开采出来后, 经过蒸馏精制等物理方式, 从中提取出了矿油。 所以, 矿油恰恰就是个天然形成天然提取出来的东西。
不相信? 我们看看橄榄油是怎么加工的? 新鲜橄榄果用压榨机器, 在常温下挤压过滤提纯, 就得到了橄榄油, 没有经过化学反应和变化, 就是一种天然提取物。
再来看这个配方中积雪草提取物,是用丙二醇来提取的。 那么,丙二醇是天然的吗? 还真不是! 是经过化学反应合成的, 所以, 你能说含有丙二醇的积雪草提取物是天然的吗?
2) 天然,未必安全
天然, 在目前的市场上, 真的只是一个概念! 天然的东西未必安全。
比如,有些颜色鲜艳的蘑菇, 天生自然生长的, 你能说它安全吗? 当然不!
眼镜蛇牙齿里的du液, 也是天然的, 安全吗? 当然也不。
天然的东西, 在野外太多了, 随便抓起一个草, 一个树叶, 你都敢吃下去吗? 当然不能!你也不敢!
为什么天然的不一定都安全呢? 这样讲2个概念:
第1, 对人体来说, 什么是安全?
举个例子, 维生素C是好东西吧, 我们每天都需要它, 如果缺乏, 会得坏血症。 但是, 如果每天让你吃1g以上, 你会中du!
明白了吧? 对人体来说, 任何成分, 安全性都是相对的, 只要超过了一定量, 就会有毒性(副作用)
第2, 提取物成分复杂
现在科技已经很发达了, 随便一个提取物, 经过各种科学仪器的分析化验, 都能检测出几百个成分, 当然还有上千的成分无法测出来。
这么多的成分, 你怎么知道, 哪一个对皮肤是安全的,哪一个是有刺激的?
而医药化妆品级别的, 经过提纯的矿油就不一样了, 里面的化学成分大概就是那些, 安全性是得到研究检测和认可的。 从这一点上来说, 矿油的安全性是高于提取物的。
3) 矿油保湿性好
矿油化学性质稳定, 皮肤不怎么吸收, 覆盖在皮肤表面后, 能大大减缓皮肤水分的蒸发,从而达到了保湿效果。
当然, 矿油也是有缺点的, 就是封闭性强, 对油皮爱长痘的人来说, 就不适合了。
2. 植物提取物
(下面引号线内的化学成分可粗粗略过,感兴趣的可以仔细看看)
1) 积雪草(CENTELLA ASIATICA)叶提取物
积雪草主要成分积雪草苷对瘢痕成纤维细胞活力有促进作用,所以有祛疤的作用,与磷脂物质聚合效果很好,对消除青春痘有较明显的作用;对葡萄苷醛酸酶有抑制作用,加之具有抗菌性,有很好抑制体臭的作用;对毛发的生长有良好的促进作用,这与它的促进细胞活力有关,可用作生发产品。
点评 2:积雪草提取物里面主要的活性成分是积雪草苷。 这已经被用作药物了,如下
积雪苷霜软膏 功能主治射线伤、手术等诱发的久治不愈的溃疡、*疮痤**及瘘等。用过后偶有用药局部的瘙痒和刺激反应。
主要功能就是抑制疤痕增生,同时有一些抑菌作用。 看到这里, 你一定觉得它是一个好东西! 可是, 这是治病用的,你正常的皮肤需要这个吗? 再说了, 毕竟药都有些副作用的。
官网上说 积雪草能让肌肤更新再生, 听上去就是个宣传用语。 不信? 你去医院问医生, 积雪草能让我肌肤再生吗? 当然不能! 一个烧伤烫伤病人如果去医院, 能让皮肤再生的是一种叫做表皮细胞生长因子的东西, 而不是积雪草。
2) 人参(PANAX GINSENG)根提取物
它能延缓皮肤衰老,防止皮肤干燥脱水,增加皮肤的弹性,从而起到保护皮肤光泽柔嫩,防止和减少皮肤皱纹的作用,人参活性物质还具有抑制黑色素的还原性能,使皮肤洁白光滑。人参加在洗发剂中能使头部的毛细血管扩张,可增加头发的营养,提高头发的韧性,减少脱发、断发,对损伤的头发具有保护作用。
人参的主要功能就是提高免疫力。 古代, 当一个人生命岌岌可危时, 吃点人参, 能多活几天而已,并不能留住性命,长生不老。
吃下去的人参况且如此, 何况涂在皮肤上的。 若说能让肌肤更新再生之类的, 也就是个美好的愿景吧。
3. 防腐剂
(下面引号线内的化学成分可粗粗略过,感兴趣的可以仔细看看)
苯氧乙醇 作为防腐剂使用。属于低度皮肤敏感的防腐剂,在化妆品中使用最广泛的防腐剂。很多药妆产品的配方中,将苯氧乙醇作为唯一使用的防腐剂,复配有抗菌作用的多元醇类共同起到防腐的作用。
羟苯甲酯 为防腐剂、抗菌剂,90%化妆品中都含有这类防腐剂。目前认为这一类防腐剂比其他防腐剂刺激性要小,但亦有过敏案例。同时羟苯甲酯在皮肤上可能与UVB紫外线产生反应,进而增加肌肤老化风险。
羟苯乙酯 为paraben类防腐剂,外观呈白色晶体,具有极强杀菌性。羟苯乙酯在化妆品中广泛地作为防腐剂使用。这一类防腐剂比其他防腐剂刺激性要小,但亦有过敏案例。由于paraben类防腐剂能被皮肤吸收,所以目前对paraben类防腐剂的使用的安全性有一定争议,但美国FDA认为羟苯乙酯是安全成分,大家也不用过于退避三舍。
羟苯丙酯 为paraben类防腐剂,具有极强杀菌性。羟苯丙酯在化妆品中广泛地作为防腐剂使用。这一类防腐剂比其他防腐剂刺激性要小,但亦有过敏案例。由于paraben类防腐剂能被皮肤吸收,所以目前对paraben类防腐剂的使用的安全性有一定争议,但美国FDA认为羟苯丙酯是安全成分。2014年,欧盟规定:尼泊金丙酯、尼泊金丁酯及其盐类单独使用时浓度由0.4%减少到0.14%,与其他允许使用的尼泊金酯一起混合使用时总浓度不得超过0.8%,且不能用于3岁以下儿童尿布区的停留类产品中。如果用于3岁以下小孩的停留类产品中,包装上应警示不能用于尿布区。
苯甲酸 又名安息香酸,防腐剂、抗微生物剂、制造香料。苯甲酸及其钠盐是食品的重要防腐剂。化妆品中最大允许使用浓度0.5%。
香精 为日化香精香料之统称,并非某种单一成分,通常是多种不公开成分的香精组合。美国EWG机构认为其属于高风险成分,主要因为香精香料在化妆品中属于最主要的过敏源之一,品种多达数千种,且法规允许其成分不公开。长时间累积使用低劣廉价的香精对皮肤和人体健康存在潜在风险,但其危害程度取决于香精的档次,添加含量,以及人体的个体差异。
点评 3:防腐剂虽然加的种类多, 但总含量未必多。 这里想说一下安全性。 理论上, 中间3个防腐剂, 随着分子量的增加, 刺激性也是增加的, 虽然剂量已经控制在很小的范围内了, 因为会被皮肤吸收, 还是有一点点风险的。
产品中也加入香精了, 和植物护肤的概念是有一些违背的。
2.用户反馈
好了, 下面我们来看看用户使用反馈
1. 夏天保湿够,吸收快
By4500ml 混合性皮肤 30岁 购买方式:其他渠道
干皮夏天用很好,吸收快,也不干,皮肤状态也很稳定。其他季节用就干了。就是好贵啊。
By娇颜韩国直送 敏感干性皮肤 27岁 购买方式:其他渠道
国外专柜居然都在用中文写着明星产品!说是全能乳液都说好用!我就买了一个抚平我长草的心,用着感觉没那么神器,没那么全能,冬天用着干!夏天还可以,太贵,
By麦小T 混合性皮肤 26岁 购买方式:其他渠道
全能乳液终于让人给带了2瓶 比其他乳液好吸收 超级敏感皮 也没有过敏 保湿一般般 味道很特别
By小资女 敏感混合性皮肤 购买方式:其他渠道
现在已经深秋,感觉这个乳液已经不够保湿了,下午就开始出油了。个人觉得夏天用效果更好,质地轻薄,容易吸收,夏天涂没有粘腻感,感觉更清爽一些。
点评 4:乳液的基本作用就是保湿。 护肤品分为水乳霜, 其实是适合不同的干燥环境, 冬天用霜、春秋乳或霜, 夏天用水或乳。 水乳霜中,只要哪个涂到脸上不干,就用哪个。
2. 用了脸光滑
Byziyi8013 干性皮肤 33岁 购买方式:其他渠道
价格较贵,所以一直关注了很久才入手,不得不说效果让人惊艳,吸收好、易推开,第二天起来气色好很多,一瓶马上用完,还会接着用
Bywaipy 中性皮肤 21岁 购买方式:其他渠道
非常好用 吸收的很快 滋润不腻 几天用下来皮肤状态非常好
By啦啦啦啦玫瑰 中性皮肤 24岁 购买方式:其他渠道
好用 不愧是明星产品 用完脸上都透亮
ByA且行且珍惜 敏感干性皮肤 27岁 购买方式:其他渠道
自己在法国买的,用了一个星期了,真的特别好用,只要一点点就可以,乳液特别柔,很耐用,用了这一个星期脸特别光滑,我这也不知道该怎么形容了,反正就是特别好,真的好,超爱
By感觉你 干性皮肤 32岁 购买方式:其他渠道
这个乳液比较稀,很好推。推开就感觉很水润清爽,薄薄的一层,几秒钟就在皮肤上完全吸收掉。干透后摸脸有点小滑,乳液被吸收后皮肤就像贴了一层很薄的水膜。每次快用完就要马上补货,少用一天都不安心~
点评 5: 矿油因为很少被皮肤吸收, 当其他成分或多或少被皮肤吸收后, 矿油会在皮肤表面形成一薄的哑光膜, 看上去皮肤会亮, 同时减缓了水分蒸发, 让皮肤显得更饱满气色好。
3. 无功无过
By花落花无悔 混合性皮肤 34岁 购买方式:其他渠道
我觉得这是无功无过的一款产品,早些年曾迷恋过希思黎,但都没觉得有描述那么强大的效果,现在已经对希思黎无感
By梦幻de羽毛 油性皮肤 31岁 购买方式:官网购买
看到很多人喜欢这款呢,希思黎家最大名鼎鼎的单品啊。忍不住败了一个中样。油皮觉得无功无过吧。有点稠了。大约适合冬天或者干皮用? 作为油皮,实在不知道它的好在哪里。最后都用来擦手了,擦手还是可以的啦,哈哈哈哈
Bysafia.c 混合性皮肤 30岁 购买方式:其他渠道
用了两瓶了,无功无过,但是换其他乳液皮肤状态就会不好
By我不是王大超 混合性皮肤 28岁 购买方式:其他渠道
美其名曰全能,基本没什么功效,只是单纯的保湿基底精华,单用不够润,叠加又有点多,其实和黄油一个效果,但是这价钱有点坑
By471805435 购买方式:其他渠道
有檀香的味道,其他都还好,用着一般,个人觉得性价比不高
By章小丸 敏感混合性皮肤 29岁 购买方式:其他渠道
其实真的还好啦,没传说的那么神奇,无功无过吧,对于这个价钱来说,有那么点不值得
By小舒克麻麻 购买方式:其他渠道
第一瓶是朋友去香港帮买的,没有什么改善皮肤的功能,但是用起来很舒服。麻麻去欧洲又囤了一瓶,作为基础护肤,很不错!
ByInfp.wan 敏感干性皮肤 25岁 购买方式:境外自购
就那么回事吧,乳液用什么都感觉差不多,有淡淡的中药味。好像是人参味。味道能接受,没找到下一个喜欢的乳液之前会一直用下去。在香港卡乐美买的,超级无敌便宜。所以老断货,去两次断货没买到好心累。才880,是不是很值。
ByCeciliammmxxx 中性皮肤 26岁 购买方式:其他渠道
用了一个月了。并没有什么感觉
By迷路vN 混合性皮肤 24岁 购买方式:其他渠道
因长草购买,不过并无惊艳效果。就是不会有任何过敏不适感觉的乳液。要求其它效果的可另选产品,希思黎就是舒适。
Byyuling322 干性皮肤 29岁 购买方式:其他渠道
第一次用这么贵的乳液,用了半瓶,没看出啥效果,气味不喜欢
点评 6: 大部分人用后的感觉是: 无功无过。 只有基本的保湿作用, 没有什么其他的效果。
4. 爆痘?
By一只小鹿 购买方式:其他渠道
慎重,不是所有人都适合,开始不错,用了一周多后长了好多闭口粉刺!然后爆痘,绝对正品 台湾机场买的,以后不会用 不适合我
By落尘Wen 购买方式:商场专柜
刚开始用的一两天感觉很好。但是用的一个星期就发现下巴多了很多闭口。当时跟美妆群的姐妹问了。她问我是不是刚好M期。确实是。她让我用一段时间再看看。结果发现真的干。我本来是干性皮肤。现在都掉皮。起痘。我本来是不容易起痘的皮肤的。好失望
By33135858836458 干性皮肤 3岁 购买方式:其他渠道
不得不说爱恨交织,这一款我用了之后长痘痘,但是,但是不长痘痘的时候,皮肤很光滑,但是就是容易长痘痘,这一瓶以后还会回购,但是总量会减少
By月下清颜- 敏感混合性皮肤 31岁 购买方式:其他渠道
用了冒痘,不适合我,给老爸用了
Byvanillacat886 混合性皮肤 2岁 购买方式:其他渠道
干皮还是远离她!本人T区夏天还是会冒油,本来想着平衡一下,结果干皮区就闹过敏了,因为实在是干,一用就刺激。把她当成精华乳配合其他面霜用吧,又觉得没有什么效果,好鸡肋。只能说没有缘分。
点评 7: 少数人用了会有些刺激反应。应该这么说, 没有绝对安全的护肤品。有些敏感肌肤的人就不要尝试了
3.点评
sisley全能乳液 ( 希思黎全能乳液)
1. 好吸收,好推开,夏天用,保湿效果ok
2. 无功无过
大部分人觉得没有什么特殊的功效, 性价比不高。
Ps: 这篇文章重点谈到了 矿油、天然、植物提取物。矿油还真是天然的, 而很多植物提取物只能说来自于天然。植物护肤只是一个概念。对于皮肤来说, 养分都是来自血液输送, 并不需要从护肤品里面来吸收营养。皮肤主要的功能就是屏障保护,不是吸收。