第三代半导体SiC行业研究报告
文 | 步日欣



前言
目前SiC这种宽禁带半导体材料已经显露出良好的前景,SiC衬底上适合生长多种外延。其中SiC上长SiC外延适合做功率器件,SiC功率器件比传统的Si功率器件有着更好的性能,更高的功率密度,在新能源汽车,光伏逆变器,高铁动力单元上有这广泛的应用;SiC还和GaN有着非常好的晶格适配性,两者适配度超过95%,是GaN外延片的最佳搭档,GaN未来在特色光电,5G毫米波射频PA,以及航天军工领域也有巨大的需求,因此SiC能满足当下两种最具价值——SiC外延片和GaN外延片的对衬底材料需求,具有“一材两用”的特性,因此业内广泛流传“得SiC者得天下”这样的说法。
——品利基金经理陈启
第一、第二、第三代半导体之间,不是简单地升级换代的关系,更不是替代的关系。第一代半导体材料硅(Si)、锗(Ge),第二代半导体材料砷化镓(GaAs)、磷化铟(InP),第三代半导体材料碳化硅(SiC)、氮化镓(GaN),各有各的擅长之处,所谓的代数编码,更体现在应用场景的不同,行业足够大、需求足够多样,每一种材料都会找到适合的需求空间。
——创道硬科技研究院小编“R叔谈科创”
半导体指常温下导电性能介于导体与绝缘体之间的材料。半导,导与不导,还是微微导?导电性的强弱并非是体现半导体材料价值的主要属性,半导体材料的导电和绝缘属性之间的切换,才是构成半导体产业的核心,是计算世界里0和1,电力电子领域的开关和导通的基础。
——模拟电路尹教授
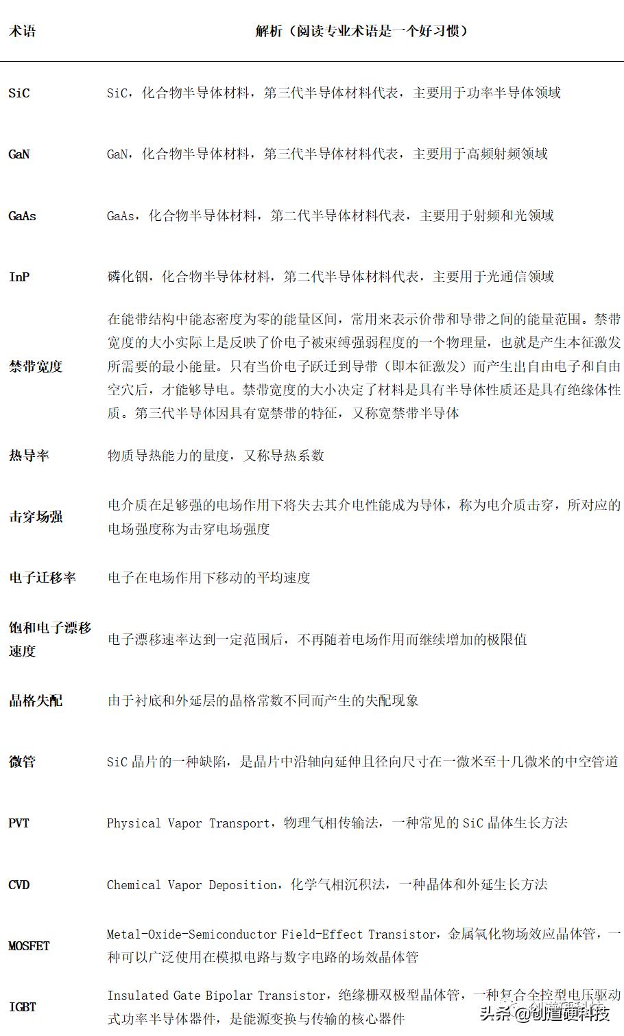
第一章 专业术语


第二章 入围硬科技复兴联盟

第三章 SiC产业全景图

第四章 SiC产业概述
SiC产业概述
碳化硅(SiC)是第三代半导体材料的典型代表。本部分将围绕半导体材料、第三代半导体材料的技术指标、市场和应用领域展开。
- 产业&技术综述
什么是半导体?
官话来说,半导体指常温下导电性能介于导体与绝缘体之间的材料。
但导电性能的强弱,并非是体现半导体材料价值的最直观属性,半导体材料的导电和绝缘属性之间的切换,才是构成半导体产业的核心。半导体材料在导电和绝缘之间转换,是计算世界里0和1,电力电子领域的关闭和导通的基础。
从材料构成化学成分来分类,半导体可分为元素半导体和化合物半导体(III-V族化合物),元素半导体主要包括硅(Si)、锗(Ge)等;化合物半导体主要包括砷化镓(GaAs)、磷化铟(InP)、碳化硅(SiC)、氮化镓(GaN)等。

从应用普及的进程来分类,可分为第一代半导体材料、第二代半导体材料、第三代半导体材料等。第一代半导体材料包括Si、Ge等,第二代半导体材料包括GaAs、InP等,第三代导体材料包括SiC、GaN等。

- 三代半导体之间关系
第一、第二、第三代半导体之间,不是简单地升级换代的关系,更不是替代的关系。每一种半导体材料属性和应用领域各不相同,不管是主流的Si,还是专用领域的GaAs,甚至是下一代的SiC和GaN,各有各的擅长之处,所谓的代数编码,更体现在应用场景和普及时间的不同,行业足够大、需求足够多样,每一种材料都会找到适合的需求空间。

在大规模集成电路VLSI领域,Si以其优异性能、低廉价格和成熟工艺,在IC领域占据绝对不可动摇地位。
在功率器件领域,Si基的功率器件(IGBT、MOSFET)适用于低压、高频场景,比如家电、汽车、工业电机等;SiC基的功率器件(SBD、MOSFET等),适用于高频、高压的情况,比如新能源汽车、光伏逆变、轨道交通等;GaN材料电子饱和漂移速率最高,适合低压高频率应用场景,但是受导热性限制,在高压高功率场景不如SiC。以电压来分,0-300V是Si基功率器件占据优势,600V以上是SiC占据优势,300V-600V之间则是GaN材料的优势领域。
在射频器件领域,Si基LDMOS器件的缺点是工作频率存在极限,最高有效频率在3GHz以下;GaAs工作微波波段范围广(频率300Hz-300GHz间),已成为主流射频器件材料。GaN适合微波射频器件,用于高频微波通信领域,比如5G毫米波通信、雷达、卫星通信等。

- 第三代半导体在产业链位置
同第一代、第二代半导体产业链一样,第三代半导体也主要分为设备、材料、晶圆(衬底、外延)、制造代工、封测、芯片/器件等环节。
对于第三代半导体,因为目前主要应用于高功率电力电子、微波射频等领域,所以器件的主要形式为功率半导体器件和射频器件。
衬底晶片/外延片制造、芯片设计、晶圆制造代工、封测就构成了第三代半导体的产业链条。

注:SiC在第三代半导体产业中主要发挥衬底晶片和外延片的作用,与第一代半导体产业中的硅片和外延片作用相当。
- 碳化硅(SiC)概念
碳化硅(SiC)是第三代半导体材料的典型代表,属于III-V族化合物,是无色透明的晶体,实际产业应用中,因所含杂质的种类和含量不同,而呈浅黄、绿、蓝乃至黑色。
SiC晶体呈现多态,有200多种晶体结构,区别在于每对Si-C原子堆垛次序不同。在沿密排方向原子堆垛过程中,由于沿晶轴方向每对Si-C原子层可以有各种不同的堆垛次序,从而构成了大量不同的Si-C原子层周期结构的SiC多型体。
每对连贯的Si-C原子层在原有的Si-C原子层上以密排形式堆垛,相应的位置只有三个,分别标以A、B、C。如果是ABCABC…,得到闪锌矿型的3C-SiC;如果是ABAB…,则得到2H-SiC,如果是ABAC…,则得到4H-SiC;如果是ABCACB…,则是6H-SiC。
3C-SiC(β-SiC)因其结构和GaN相似,可以用来生长GaN外延层,制造SiC-GaN射频器件;4H-SiC(α-SiC)可以制造大功率器件;6H-SiC(α-SiC)最稳定,可以制造光电器件。

SiC具有优越的物理新能:高禁带宽度、高电导率、高热导率、低通损耗等,特别适合于电力电子领域的高功率半导体器件的制造。

注:关于相关指标的解释和意义,请参考下一章
- SiC材料性能优势

SiC与传统Si半导体相比,具有宽禁带(Si的3倍)、高导热率(Si的5倍) 、高的击穿电压(Si的10倍) 、高的电子饱和漂移速率( Si的2.5倍),具有优异的功率半导体性能(体积小、能耗低、驱动力强)。

- SiC衬底晶片的制备
在第三代半导体中,SiC的主要用途为制造衬底晶片和外延片。将高纯度SiC粉体在特殊工艺下生成SiC晶体,过切割、研磨、抛光、清洗等工序,制成SiC衬底晶片。SiC衬底晶片经过外延生长、器件制造等环节,可制成SiC基功率器件和微波射频器件。所以SiC衬底晶片是SiC产业的基础材料,也是SiC产业发展的核心。

图:6英寸导电型SiC衬底晶片
自然界不存在天然SiC材料,因此用作SiC晶体生长的高纯度SiC粉体需要人工合成。较为常用的方法是固相合成法,将高纯度石墨粉与高纯硅粉在2000℃以上的高温下反应合成SiC颗粒,经过破碎、清洗、提纯等工序,得到用于制造SiC晶体的高纯度SiC微粉原料。
另外,因为SiC物理属性的特殊性,只有固态和气态两种形态,因此不能像拉硅锭一样生成SiC晶体,目前制造SiC晶体的方法主要有三种:物理气相运输法(PVT)、溶液转移法(LPE)、高温化学气相沉积法(HT-CVD)。其中PVT法因为工艺过程简单,设备价格较低,所以成为业界较为常用的长晶方法。

图:PVT长晶炉
在长晶炉里,完全密封的情况下,SiC粉体在2700多度的高温下被气化,然后因炉内温差,又在炉子的顶端凝结成固体晶体,就如同锅底上积累下来的厚厚一层锅灰。SiC生长速度很慢,每小时0.1-0.2mm,按照这个龟速,几天几夜能长出来一个几厘米厚的SiC晶体“棒”。

图:中国科学院上海硅酸盐研究所低缺陷密度4英寸SiC晶体
生成的SiC晶体经过晶锭加工定型、切割、研磨、抛光、检测、清洗等环节,得到第一步产品——SiC衬底晶片。

图:SiC衬底晶片制造流程
- SiC的应用领域
相比于Si基,SiC拥有更高的禁带宽度、电导率等优良特性,更适合应用在高功率和高频高速领域,如新能源汽车和5G射频器件领域。
在电力电子领域,SiC典型市场包括新能源汽车(EV/HEV)、充电桩、轨交(高铁)、功率因数校正电源(PFC)、风电、光伏(PV)、不间断电源(UPS)等。

图:SiC下游应用领域
在5G射频领域,因为SiC与GaN有着非常好的晶格适配性,两者适配度超过95%,出于成本考虑,是GaN外延片的最佳搭档。SiC基GaN外延片,5G毫米波射频PA领域,将会扮演非常重要的角色。
产业发展逻辑——新能源汽车&5G射频
- 新能源汽车
基于SiC衬底晶片制造的半导体功率器件具有高功率、耐高压、耐高温、高频、低能耗等优点,正逐渐成为高功率、高频领域功率半导体的主流。下游应用领域包括新能源汽车、充电桩、光伏发电、轨道交通、智能电网、风力发电、工业电源及航空航天等。
特别是随着新能源汽车产业的发展,打开了SiC功率器件的市场空间。目前SiC器件主要应用与新能源汽车的功率控制单元(PCU)、逆变器(Inverter)、DC-DC转换器、车载充电器等方面。
根据现有技术方案,每辆新能源汽车使用的功率器件价值约700美元到1000美元。

图:新能源汽车 “三电”:电驱、电池、电控
在新能源汽车上,SiC功率器件替代Si基功率器件,可以有效降低能量损耗,大幅降低器件尺寸。
特斯拉是第一家在主逆变器中集成全SiC功率器件的汽车厂商,在MODEL 3上使用24个SiC MOSFET模块(意法和英飞凌产品),代替IGBT作为主驱逆变器的核心部件,器件体积缩小到原来的1/10,同时使逆变器效率从Model S的82%提升到90%。

- 5G射频器件
微波射频是5G下一步的演进方向,GaAs制造的射频器件(PA功率放大器),已经满足不了5G通讯高频、高速、高功率的要求。
目前3G/4G基站用功率放大器主要采用基于硅的横向扩散金属氧化物半导体(LDMOS)技术。LDMOS技术在高频应用领域存在局限性,LDMOS功率放大器的带宽会随着频率的增加而大幅减少,不适用于5G工作的3.5GHz的频率及以上毫米波频段。
以SiC为衬底的GaN射频器件同时具备了SiC的高导热性能和GaN在高频段下大功率射频输出的优势,突破了GaAs和Si基LDMOS器件的固有缺陷,能够满足5G通讯对高频性能和高功率处理能力的要求,SiC基GaN射频器件已逐步成为5G功率放大器尤其宏基站功率放大器的主流技术路线。

2020产业大事件
- 天科合达冲刺科创板IPO
7月14日,天科合达科创板IPO被上交所受理,成为第一家第三代半导体IPO申报企业,华为哈勃投资为公司的第五大股东。天科合达主营业务为大尺寸、高品质SiC晶片。IPO募集资金投向为年产12万片6英寸SiC晶片的第三代半导体SiC衬底产业化基地建设项目。10月16日,上交所发布“关于终止对北京天科合达半导体股份有限公司首次公开发行股票并在科创板上市审核的决定”,天科合达主动撤回IPO材料。
- 露笑科技SiC产业园项目开工建设
4月13日,露笑科技发布定增预案,拟非公开发行股份集资金总额不超过10亿元,用于新建4英寸、6英寸及以上尺寸级别的SiC衬底片产业化项目等。8月份,露笑科技发布公告,与合肥市长丰县签署建设第三代功率半导体(SiC)产业园战略合作框架协议。一期投资21亿元,建成达产后,可形成年产24万片导电型SiC衬底片和5万片外延片的生产能力。11月28日,露笑科技SiC产业园项目开工建设。
- 三安光电进军SiC
6月18日,三安光电公告在长沙成立子公司,投资160亿元建设包括但不限于SiC等化合物第三代半导体的研发及产业化项目,包括长晶—衬底制作—外延生长—芯片制备—封装产业链。目前三安集成推出的高功率密度SiC功率二极管及MOSFET主要应用于新能源汽车、充电桩、光伏逆变器等电源市场,客户累计超过60家,27种产品已进入批量量产阶段。
- 山东天岳IPO辅导
12月3日,中国证监会山东监管局网站显示,山东天岳11月26日与海通证券股份有限公司签订首次公开发行股票并上市辅导协议,并于近日在山东监管局备案,正式开启上市辅导之路。山东天岳是我国第三代半导体材料SiC的龙头企业,主要产品包括SiC产品及蓝宝石产品,是全球第四家SiC材料量产的企业,已经能够供应2-6英寸的SiC单晶衬底。
- 烁科晶体突破8英寸
烁科晶体在实现第三代半导体SiC全产业链完全自主可控、完全掌握4-6英寸衬底片“切、磨、抛”工艺,解决了关键技术工艺“卡脖子”问题的基础上,8英寸衬底片已经研发成功,即将量产,国内最大的SiC单晶衬底产业基地正加速形成。
第五章 产业Knowhow
半导体材料指标参数意义

SiC的分类和用途
根据电阻率不同,SiC衬底晶片可分为导电型和半绝缘型。
SiC衬底晶片主要用来做成高压功率器件和高频功率器件。其中,导电型SiC衬底晶片经过SiC外延后(SiC基SiC外延片),主要应用于制造耐高温、耐高压的功率器件,市场规模较大;半绝缘型SiC衬底晶片经过GaN外延后(SiC基GaN外延片),主要应用于微波射频器件(功率放大器PA为主),应用于5G、雷达、卫星通信等领域。随着5G通讯网络的加速建设,市场需求提升较为明显。

来源:天科合达招股书
SiC衬底晶片主流尺寸
同硅片一样,理论上SiC衬底晶片尺寸越大,下游芯片的制造效率越高、单位成本越低。
目前主流的硅片尺寸已经为12英寸(300mm),但由于SiC晶体的生长难度较大,主流的SiC衬底晶片尺寸为4英寸(100mm)至6英寸(150mm)。
目前国际SiC晶片厂商主要提供4英寸至6英寸SiC晶片,国内企业也逐渐由4英寸向6英寸过渡,目前来看,6英寸是SiC衬底晶片性价比较高的尺寸。从国际大厂的趋势看,CREE、II-VI等国际龙头企业已开始投资建设8英寸SiC晶片生产线,2019年底,CREE在纽约州立理工学院奥尔巴尼分校成功完成了首批8英寸SiC晶圆样品的制备。
最新消息,中电科山西烁科晶体在实现第三代半导体SiC全产业链完全自主可控、完全掌握4-6英寸衬底片“切、磨、抛”工艺,解决了关键技术工艺“卡脖子”问题的基础上,8英寸衬底片已经研发成功,即将量产。
SiC衬底晶片&外延片价格
SiC衬底晶片的价格很贵,制约成本降低的主要因素主要有两个,一个是晶体的长晶速度,一个是产品的良率。
SiC升华熔点约2700度,且没有液态,只有固态和气态,因此SiC晶体的制备,并不能像用直拉法拉出大硅棒来那么简单。
目前主流的SiC晶体制备方法为物理气相运输法(PVT),在长晶炉里,2700多度的高温下,通过SiC气化冷凝的方式,得到SiC晶体,生长速度很慢,每小时0.1-0.2mm。这样的速度下,长出来的SiC晶体就难能可贵。
目前SIC衬底晶片的价格是同尺寸Si片的10倍以上,4英寸导电型SiC衬底片价格约为4000元,6英寸导电型SiC衬底片价格约为6000元;半绝缘型SiC衬底片因为目前用量较少,主要用于5G基站,价格更是离谱,6英寸价格高达2万元。
随着下游需求的提升,产能释放,国内产商的技术成熟,预计未来5年SiC衬底晶片的价格会逐渐下降。
SiC MOS和Si IGBT
SiC基MOS器件的下游应用领域和Si基IGBT器件重合度很大,在新能源汽车、充电桩、光伏、工业电机等领域都有交叉,因此,在这些领域二者是属于竞争关系。
虽然SiC基MOS器件具有性能上的优势,但价格偏高,同一规格的产品,SiC器件的价格是原有Si器件的5~6倍。基于成本方面的考虑,SIC基MOS器件与Si基IGBT将处于长期共存状态。
业界普遍认为,当SiC器件的价格是同规格Si器件价格的2-3倍的时候,SiC功率器件市场应该就到了爆发的临界点。这个临界点的到来,需要上游SiC衬底晶片厂商的共同努力,包括产能提升和技术提升。
SiC衬底晶片的难度
SiC衬底晶片的壁垒较高,核心参数包括微管密度、位错密度、电阻率、翘曲度、表面粗糙度等。在密闭高温腔体内进行原子有序排列并完成晶体生长、同时控制参数指标是复杂的系统工程,将生长好的晶体加工成可以满足半导体器件制造所需晶片又涉及一系列高难度工艺调控。随着SiC晶体尺寸的增大及产品参数要求的提高,生产参数的定制化设定和动态控制难度会进一步提升。因此, 稳定量产各项性能参数指标波动幅度较低的高品质SiC晶片的技术难度很大,主要体现在:
1)温度控制:SiC晶体需要在2000℃以上的高温环境中生长,且在生产中需要精确调控生长温度,控制难度极大;
2)晶体结构复杂:SiC存在200多种晶体结构类型,其中六方结构的4H型(4H-SiC)等少数几种晶体结构的单晶型SiC才是所需的半导体材料,在晶体生长过程中需要精确控制硅碳比、生长温度梯度、晶体生长速率以及气流气压等参数,否则容易产生多晶型夹杂,导致产出的晶体不合格;
3)大尺寸难度升级:气相传输法下,SiC晶体生长的扩径技术难度极大,随着晶体尺寸的扩大,其生长难度工艺呈几何级增长;
4)切割困难:SiC晶体硬度与金刚石接近,切割、研磨、抛光技术难度大,工艺水平的提高需要长期的研发积累。目前业界正在探索将激光切割引入SiC晶体切割,国内大族激光已有相关产品推出。
良率问题
前面提到过,由于国内产业发展还处于探索期,技术不成熟,SiC晶体生长难度大、衬底晶片切割难度大、外延生长难度大、芯片器件制造难度大,一定程度影响了SiC芯片良率的提高。
目前从业界反馈来看,从衬底到器件,SiC芯片整体良率不足50%。
第六章 产业链构成
同第一代硅半导体产业链类似,SiC产业链也分为以下几个环节:
设备和材料环节,包括晶体生长炉、MOCVD、切割设备、碳粉/硅粉/SiC粉体、石墨件等耗材;
SiC衬底合外延环节,包括导SiC晶体生长、衬底晶片、外延片等制造;
SiC芯片和器件环节,利用IDM模式或者Fabless模式,设计、生产制造SiC功率器件和模块;
下游应用环节,包括新能源车、光伏风电、工控、5G、雷达、卫星通信等应用。

图:SiC产业链构成
目前全球SiC产业链都处于早期,新能源汽车刚刚打开SiC功率器件的应用市场,所以国内SiC产业水平与国际巨头之间的差距并没有像第一代半导体产业那么大,国内已经覆盖了从原材料、设备、衬底晶片、外延片、芯片和器件全产业链。
当前SiC产业还有一个明显的特征,由于产业处于早期,相当一部SiC企业,经过早期的技术探索,解决了从设备、材料、衬底晶片、器件全部环节,特别是长晶炉设备自研、衬底晶片材料自产自用,有利于工艺的把控,这是一个与第一代半导体产业不太一样的IDM模式,典型的企业如世纪金光。

第七章 市场空间
第三代半导体材料SiC的市场增长,将会受益于新能源汽车、新能源发电、5G通信等领域的庞大需求驱动。
根据Yole Développement的数据,2018年全球SiC器件市场规模为4.2亿美元,2019年规模增长至5.64亿美元。未来,随着下游应用需求的提升,特别是新能源汽车、充电桩、光伏等行业的需求驱动,SiC器件市场将进一步快速增长,预计2024年,全球SiC器件市场规模将增长至20亿美元,复合增长率接近30%。

在SiC功率器件的下游应用中,未来还会以新能源汽车占主导,新能源汽车用SiC功率器件的占比超过90%:

第八章 产业竞争格局
从SiC产业全球的整体格局看,呈现美国、欧洲、日本三足鼎立态势。其中美国全球独大,包括科锐(Cree)、Transphorm、二六(II-VI)、陶氏化学(Dow Corning)等,占有全球SiC衬底晶片产量的70%~80%,Cree一家市占率高达6成之多;欧洲拥有完整的芯片/器件以及应用产业链,包括英飞凌、意法半导体、Siltronic、IQE等;日本是衬底晶片、设备和模块开发方面的领先者,典型公司是罗姆半导体、三菱化工、松下、住友电气、瑞萨、富士电机等。

2018年美国占有全球SiC晶片产量的70%以上,仅CREE公司就占据一半以上市场份额,剩余份额大部分被日本和欧洲的其他SiC企业占据。其中,国内企业天科合达以1.7%的市场占有率排名全球第六、国内第一。

图:导电型SiC晶片厂商市场占有率,数据来源:Yole Development
目前,SiC器件市场还是以国外的传统功率龙头公司为主,2017年全球市场份额占比前三的是科锐,罗姆和意法半导体。
第九章 硬科技复兴者联盟之第三代半导体SiC

第十章 投资策略&投资机会
- SiC产业处于早期,爆发的前夜
全球来看,由于SiC与GaN产业链仍处于起步阶段,国内企业更是大部分处于早期研发阶段,虽然国外龙头企业依旧占据主导地位,但从技术成熟度和产业发展进程角度,国内企业的落后态势远没有第一代、第二代半导体产业严重。
SiC产业大发展将直接和新能源汽车、光伏、风电、5G等领域紧密关联,而这些领域正处于产业高速增长的初级阶段,同时也是国内的优势产业,所以即便目前来看SiC产业还处于早期,但已经是产业爆发的前夜。
点评:第三代半导体以其独特的性能优势,是未来功率器件和高频毫米波射频器件领域绕不开的趋势,特别是随着新能源汽车的普及,5G和卫星通信的落地,SiC的产业趋势是明确的。在第三代半导体领域,我们即便不能实现弯道超车,但就目前产业发展态势来看,实现追赶是可能的。可以重点关注经过长期的技术积累,并实现技术突破的国内头部企业,比如华为哈勃战略布局的天科合达、山东天岳、瀚天天成,以及经过十几年技术积累完成全产业链布局的世纪金光等。
- 进军SiC路径不同,投资价值不同
目前国内企业参与到SiC产业链中,出发点各不相同,有一直深耕SiC技术的企业,比如天科合达、世纪金光、山东天岳等,有着长期的技术积累;也有从蓝宝石、光电等领域切入SiC衬底晶片生产,如露笑科技、三安光电;也有从传统Si基功率器件领域升级切入到SiC器件,如华润微、捷捷微电、扬杰科技、比亚迪、美林电子等……
点评:总的来说,企业核心要区分在上游的SiC衬底晶片、外延片,还是下游的芯片、器件、模块,上游技术含量更高,需要长期的经验积累;下游更贴近市场,有传统功率器件的客户资源最佳。
- 上游衬底是关注重点
由于产业初期、技术含量高等原因,且下游需求不断增加,目前SiC衬底材料处于供不应求的状态,下游的芯片、器件领域的国际大厂纷纷加强与上下游产业链的联合,通过合同、联盟或其他方式提前锁定订单,英飞凌、安森美、意法半导体都与Cree公司签署了长期供应协议,以确保上游的SiC衬底的供应。
SiC器件从成本来看,主要费用在SiC衬底和外延层制造,合计占比高达75%,而对比Si及芯片制造,Si基材占所有材料成本只有30%(不考虑设计、封测成本)。SiC衬底和外延成本过高,是制约SiC产业发展的核心要素。

点评:受限于技术提升难度和产能扩张的周期,上游的SiC衬底晶片将会长期处于供不应求状态。国内众多企业也都纷纷宣布建设SiC衬底晶片的产线,只有上游衬底晶片实现产能扩张、技术性能提升,才能够推动SiC产业加速到达产业爆发的临界点。做上游衬底晶片项目投资时,需要对技术储备和产品良率做深度分析。

——关于“创道硬科技研究院”——