一辆行驶里程约13.6万km、配置CEA发动机的2015年大众*萨特帕**轿车。该车按启动按钮,仪表可以点亮,但启动机不运转,就像没有踩制动踏板一样。
故障诊断:根据故障现象,我们试了试车,踩制动踏板启动,启动机没有反应。首先我们用诊断仪先测试一下故障码,有3个模块都读出了变速器控制单元无通信或无信号,但变速器报出了驱动系统数据总线故障。
由于无法启动,考虑来回启动造成电压不稳,先清除故障码。清除故障码后,所有系统只有1个故障码,在03制动电子装置报1314发动机控制单元故障。
从故障码看,我们的方向好像是从发动机系统入手,但考虑查电路,先易后难,先从启动机开始。这款车的启动机也比较好拆,测量启动机30供电与50供电。
测量30供电,用卤素试灯测试最佳,启动机属于大功率大电流用电器,用该试灯可以测量线路中是否为“虚电”。经过测试,30线供电没有问题。测量50供电,同样用卤素试灯测试,在车内踩制动踏板按启动按键,50没有电供过来。对50直接供电,发现启动机也没有运转的现象。从这个测试结果可以看出,这有两个故障:一个是没有启动机的50供电,一个是启动机本身损坏。更换新启动机后,同样,我们对50线直接供电。现在启动机可以运转,我们将车辆点火开关打开2挡,对50线直接供电,车辆可以顺利着车,说明现在就是缺了50供电。根据电路图,查找相应元件,50供电是受两个继电器控制。
为了更好地往下测量,给车辆更换一个新的启动机装车测试。
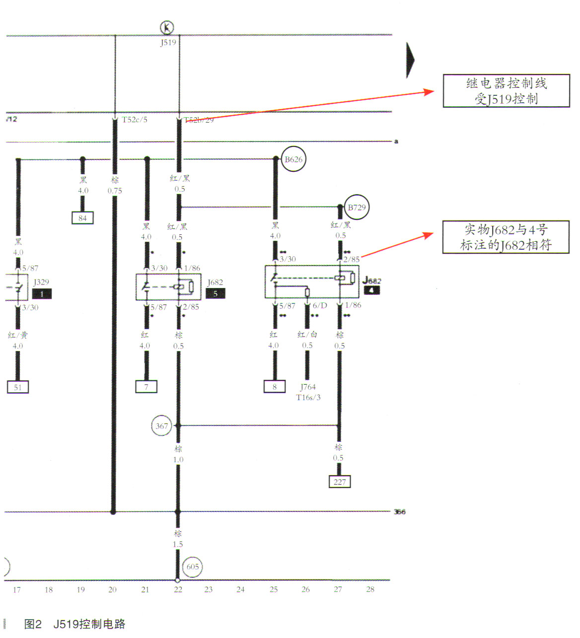
根据ELSA电路图中的照相机功能查找两个继电器的位置如图1所示。

查找实物进行对比,只有6号位置的J682继电器。拔掉J682继电器,测量引脚电压特性,有两端供电。为了能快速诊断是哪一块出了问题,我们对继电器进行了测量,找出开关端与线圈端,对线圈端对应的继电器支架上的插针进行测量,在点火开关2挡下,找到没有12V供电也不搭铁的那根插针,从背后引出一根线,在点火开关2挡的情况下,直接搭铁,车辆能顺利着车,说明继电器的供电没有问题,继电器本身也没有问题。
在找发动机控制单元的这根线时,发现这根线不能和电路图相对应,完全不一样。这根线会去哪里,修车的时候,有时就会出现这种情况,电路图和实际不相符,这就比较麻烦。找了好久,都没有找到相对应的电路图。想了想,把仪表台拆了,线总能找出来。正准备拆仪表时,想到在查找ELSA文件时,发动机型号一直对应不上,不以年款为主,以发动机型号为主,看能否找到对应的电路图。CEA发动机型号查对应的*萨特帕**车型年款,根据CEA发动机对应的ELSA电路图为2011年*萨特帕**,其图如图2所示。

进行验证,此线的确走入J519,在J519对应的插针背面,对此线直接搭铁测试,车辆可以直接启动,从这一块可以看出,是J519没有进行启动控制。 是不是J519出了问题,分析发现,车辆启动的两个条件必须满足:一个是必需的制动信号,一个是必需的P/N挡信号(因为本案例,车辆可以人为控制着车,不考虑防盗)。 我们对车辆进行了测试,先对制动信号进行测试,操作如下:点火钥匙2挡,在不踩制动踏板的情况下,按住启动按键不放,大概在5-8s,仪表会显示“踩制动踏板”。 仪表显示的界面说明J519在检测制动信号,因为没有踩制动踏板,所以提示踩制动踏板,说明制动信号可以检测。 我们对P/N挡信号进行测试,其测试结果:点火钥匙2挡,不同的是需要踩下制动踏板不放,按启动按键不放,5-8s后,仪表显示“将选挡杆放在P/N位置”。 从P/N挡信号测试的结果我们可以看到,车辆是没有收到P/N挡信号,所以无法着车。对大众奥迪系统,我们知道,仪表上的挡位显示是走CAN信号,而启动信号是单独的一根线。查找相应电路图,如图3所示。

根据电路图,找到变速器对应的插针,如图4所示。

从T25/16背面引出一根插针,并搭铁,插团743变速器控制单元插头,启动发动机,顺利着车,故障点准确锁定,是变速器控制单元故障造成的发动机无法启动。
更换一块全新的变速器控制单元,编程后,顺利着车,问题解决。
故障总结:解决此车故障的技术含量不是很高,关键在于我们遇到问题后,能举一反三,在电路图不准确的时候,一定要仔细分析。其实反过来,刚开始测试的故障码已经给我们指明了方向,只是我们自己没有重视,看起来只是变速器控制单元坏了,从根本原因分析,有可能是因为启动机损坏造成继电器长时间吸合,从而使变速器控制单元损坏。