今天上午10:00,
海门北部新城CR19027地块开拍,
一通你争我夺之后,
下午14:38,历经185轮鏖战后,
该宗地块最终被江苏龙信置业收入囊中。

地块成交总价6.28亿,成交单价11822元/㎡,楼面价6568元/㎡,溢价率64.15%,竞拍非常火热。


土拍现场直击
- 在竞拍开始之前,就已经有了9轮报价,足见此地的热度之高。

- 14:34:46,经过185轮报价,此次竞价最终落锤,由江苏龙信置业有限公司联合夺得。溢价率高达64.15%,楼面价6568元/㎡ 。

CR19027地块简析
该地块位于海门市红海路北、宏伟路西侧,属于北部新城区域,与今年9月份康佳集团所拿CR19020地块(成交单价7207元/㎡)位置相邻。地块占地约80亩,起始金额为3.82亿元,起拍价7207元/㎡,起拍楼面价为4001元/㎡。


(地块卫星图,来源:土拍网)
区位交通:地块北至中海路,南至红海路,西至江海路,东至宏伟路,沿江海路向南可直达主城区,向北可直达高速入口,交通极为便捷;
生活配套:地块南侧紧邻城兴农贸市场,周边还分布有海门文峰广场商业中心,另外南侧还有海门汽车客运站等;
医疗配套:地块周边分布有城北医院、海门市妇幼保健所、海门市中医院等;
教育配套:地块周边分布有城北小学、海门市城北初级中学、海门市实验小学、海门中学、海门市能仁中学、海门市锦绣幼儿园等;
项目配套:地块周边分布有中南·樾府、星海湾、宏日阳光水岸、运杰·龙馨园、北海幸福苑、地纬东洲半岛、城北新村、都市五星小区等;
运动休闲:地块东侧是规划的森林公园生态绿核。
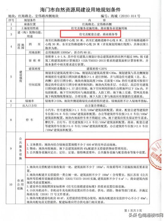
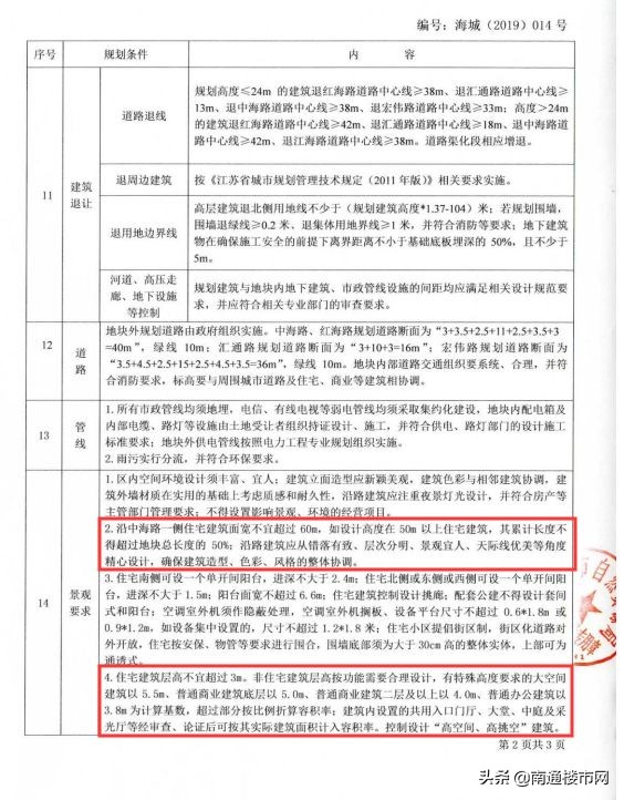
规划设计条件


相关阅读
12月17日,海门市自然资源局公示北部新城首个综合体项目–总投资25亿元的康佳华东总部基地详规,这标志着康佳与南通三建联手打造的北部新城首个产业项目开始启动。

实施“北部新城、宜居老城、创新南城”是海门市委、市政府确定的城市建设重要内容。尤其北部新城建设是海门市委、市政府城市建设的一号工程, 北部新城将打造集高端商业、智慧产业、生态宜居、产城融合的绿色智慧城市范本,未来将以科技创新产业、智慧城市发展、国际空港枢纽与交通商务服务担当整个新区建设的战略支点,打造长三角城市圈的新一极。

随着南通三建中标北部新城PPP项目,北部新城总体规划基本成型,以新机场、高铁北站规划为核心;海门中医院等配套规划为补充,北部新城建设全面拉开。

据悉,除康佳总部基地项目外,康佳还将打造首个现代化、智能化社区。现代时尚的立面,低密舒适高层,多层社区,将成为北部新城社区的标杆项目。结合康佳现代前沿科技、利用先进技术成果、以科技游乐为核心,借助物联网、传感网,网络通讯等技术融入社区生活的各个环节当中。通过打造智慧社区为居民社区生活提供便利,从而加速和谐社区建设,推动区域社会进步。与此同时,康佳引入自身高新技术产业,引领海门北部新城跨越式发展。