疫情期间,许多职场老人经历了降薪、在家待业、甚至失业的困境。在各大招聘网站:58、智联招聘、前程无忧、拉勾网、boss直聘等投递简历,久久等不来音讯,或是直接被标记为不合适。
即将要步入职场的2020应届生,也面临就业难,网申简历石沉大海,毕业临近在即,就业offer迟迟没有的困境。

一场突如其来的疫情,打破了我们原本的生活工作学习节奏。然而,生活还要继续,当越来越多的人,被房贷、信用卡、花呗、生活开支拖累的时候,整个人都感觉穷疯了,心态也不好了。
这时才深深发现,其实不是工作需要我们,而是我们迫切的需要工作养家糊口,维持生活。当就业环境如此之差的现在,就连boss也因为扛不住用户登录的压力而奔溃。一个岗位简直是成百上千人投递竞争。这时,如果你的简历写得不够出色,不够能从众多候选人中脱颖而出,可能你连面试机会都没有。更别说找到工作,拿到高薪offer之类了。

困惑的学生抬头质疑
那么,如何才能写出一份优秀的简历呢?让HR一眼看中,将你推荐给用人部门,一路过关斩将,拿到面试机会。(文末有福利)
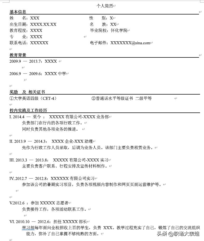
@职场大表姐用多年的招聘经历,给大家分享下,HR看得最多最没特色的简历长什么样?

这份简历有哪些问题呢?
从简历排版上分析:黑白排版,毫无设计与配色,看起来很low很low,完全吸引不到企业方;
从简历结构上分析:简历上一般会包含几大内容:个人信息、求职意向、个人技能、工作经历、教育背景、自我评价、所获荣誉等;
这份简历上,工作/实习经历杂,一开始是运营、后面实习的偏销售业务、最后又是一份行政工作。再加上看不到求职意向,难不成还要企业HR猜,你适合哪个岗位么!这样的简历,没有面试机会,网申没有答复,直接被标记为不合适,都只能怪我们自己,谁叫你不好好研究怎么写出一份优秀的简历,秒杀对手的!
从简历内容上分析:标点使用不准确、个人优势信息不突出、工作描述也没有看出哪里值得被聘用。一句话概括就是:没有亮点,看不到个人优势特色。
一份优秀的简历,应该怎么写呢?

排版上:
可以选用一些优秀的模板,根据自己的情况进行编辑,比自己毫无头绪的写简历,排版要好得多。(如果有需要,可以关注@职场大表姐,私信我要模板)
结构上:简历上一定要包含:个人信息、求职意向、工作经历、个人技能、教育背景、所获荣誉等。
- 个人信息:一般包括:姓名、性别、电话、邮箱、出生日期、籍贯等。记得电话及邮箱,一定不要写错。表姐就遇到过手机号码都打不通的,或发邮件发不出,提示是错的那种。要知道很多HR邀约面试是通过邮箱,你连这个都写错了,让HR怎么联系上你。那么多候选人,不可能一个个给你打电话通知的。
- 求职意向:一两个句子即可,保持简洁;
- 工作经历
- 描述你的工作职责,领导能力体现,和最主要成就。根据start原则描述。给出相关内容,并包含体现你所做出的贡献。记得用数据说话!
- 比如:你带领多少团队规模,协助多少项目数量,或者撰写了多少文章,运营多久涨了多少粉丝,比较优秀的几篇文章阅读量突破了多少等等。挑出你以往工作经历中优秀的部分,根据star原则写出来。

- 个人技能:说明你的特长。是什么让你与众不同?使用自己的语言进行表述,而非行话!
- 教育背景:可在此处写上你的毕业院校、毕业时间、专业、GPA以及相关课程、奖励和荣誉的简短摘要等。
- 如果你的毕业院校不是985,211,或者不是本科,不建议把教育信息写在开头,可以放在结尾处。
- 因为一眼就看到你的劣势了,可能HR就直接pass,不论你后面的内容写得有多好,都不会继续看你的简历了。如果因此错过好机会,多可惜呀!
- 所获荣誉
- 所获荣誉证书之类,很多同学都喜欢写CET-4,普通话等级,计算机一/二级。讲真,这几个证书,基本你能大学毕业,人手都会有。并不够亮眼,只能说是基础证书。
- 如果你获得的荣誉证书是真的有含金量的,一定要写上去,且记得写获得的名次,表明你的优秀。比如:参加XXX人的阿里云编码大赛,入围前10名之类。又比如:每年的奖学金、奥数大赛、省级优秀毕业生这种比较难得的荣誉等。

最后,重点中的重点:
优秀的简历,一定是:不仅看起来优秀,里面的工作内容,也写得让人觉得很优秀。那么问题来了,我们如何写简历里面的内容呢?套用STAR原则,哪怕你没有牛逼哄哄的经历,也能写出亮眼出色的简历。让HR一眼看到,就觉得不约你面试,就是错失了一个优秀的候选人。
STAR原则
- 什么是STAR?
STAR分别代表:情境,任务,行动,结果。描述我们的处境,必须完成的任务,为完成任务而采取的行动以及工作的结果。
先了解下它的四要素:(通俗说如下)
- Situation:事情是在什么情况下发生,基于一个怎样的背景;
- Task:你是如何明确你的任务的;
- Action:针对这样的情况分析,你采用了什么行动方式,具体做了哪些工作内容;
- Result:结果怎样,带来了什么价值,在整个过程中你学到了什么,有什么新的体会。

- 如何用?
你可以参考这样的方式用:
- 基于目前XXX的情况,有XXX不足/问题,于是做了什么东西/项目,达到/实现了X*X功X**能/结果。在这个过程中遇到了XXX问题,最后是XXX解决的。
- 一定要结合数据说话,必须拿出足够的理由和价值来说服面试官。
- 在简历里,篇幅有限,需要非常精简的把一个项目经历写出来,STAR法则的四个要素,每个最多也就一句话,全部字数控制在200字以内。
- 面试中,口头表达有足够的时间,你可以使用STAR法则,把同一件事情,说的更加丰富。
说了这么多,大家学会了吗?如果有需要简历模板的友友们,可以私信我,想了解更多资讯,关注我的头条@职场大表姐
#职场众生相# #我要上头条#