
据证监会网站近日消息,证监会第十八届发行审核委员会定于2022年8月25日召开2022年第96次发行审核委员会工作会议,届时将审议石家庄尚太科技股份有限公司(以下简称“尚太科技”)的首发申请。
尚太科技主营业务为锂离子电池负极材料以及碳素制品的研发、生产加工和销售。公司主要从事人造石墨负极材料的自主研发生产,并围绕石墨化炉这一关键生产设备,提供负极材料石墨化工序的受托加工业务。尚太科技同时从事碳素制品金刚石碳源的生产,以及其他碳素制品相关受托加工业务。石墨化焦为石墨化炉生产环节的附属产品,由于公司石墨化生产规模较大,也成为公司主要产品之一。
尚太科技本次IPO拟公开发行不超过6,494.37万股,发行数量占公司发行后总股本的比例不低于25%。拟募资15.44亿元,其中10.64亿元用于尚太科技北苏总部项目;4.80亿元用于补充流动资金。
报告期各期末,尚太科技应收账款的账面价值分别为12,572.30万元、21,239.00万元、30,263.65万元和40,874.26万元,占流动资产的比例分别为31.92%、40.07%和36.29%和35.59%;占营业收入的比例分别为26.82%、38.84%、44.38%、27.73%。
董事兼职关联方未如实披露
安徽金美新材料科技有限公司(以下简称“金美新材”)是尚太科技的关联方之一,根据工商资料显示,金美新材成立于2017年3月,法人代表刘文卿,注册资本18667万元,经营范围:锂离子电池材料的研发、制造、销售(不含化学危险品)及相关技术服务、技术咨询;炭素材料的研发、制造、销售;有机化学原料制造、销售(监控化学品、危险化学品除外);专项化学用品制造、销售(监控化学品、危险化学品除外);石墨及碳素制品制造、销售;化妆品及卫生用品零售;生物技术推广服务;节能技术推广服务。与尚太科技的主营业务高度相似,招股书仅披露了关联自然人夏雨曾经担任金美新材的董事,已于2021年9月辞任。
但招股书并未披露的是,尚太科技现任董事曾祥目前还在金美新材担任董事一职。由此可见尚太科技对于信息披露似乎有所遗漏,金美新材与尚太科技的主营业务高度相似,这是否意味着存在同业竞争关系或关联交易未披露。

主要供应商和客户“劣迹斑斑”
安达市浪淘沙化工产品经销有限公司(以下简称“浪淘沙化工”)是尚太科技2021年上半年第三大供应商,2021年上半年向其采购金额为2,629.83万元,占当期采购总额的比例为4.72%。
根据工商资料显示,浪淘沙化工成立于2017年3月,法人代表王亚玲,注册资本500万元,经营范围:化工产品(不含危险化学品、*制毒易**化学品、剧毒化学品、*制爆易**危险化学品)销售。公司正式员工3人(3人参保)。
2020年-2021年上半年天津琨瑶铭嘉商贸有限公司(以下简称“琨瑶铭嘉”)都是尚太科技的第四大供应商,采购金额分别为1,160.96万元、2,416.21万元;占当期采购总额的比例分别为2.85%、4.34%。
根据工商资料显示,琨瑶铭嘉成立于2018年11月,法人代表刘中莲,注册资本1000万元,经营范围:一般项目:化工产品销售(不含许可类化工产品);石墨及碳素制品销售;建筑材料销售;润滑油销售;五金产品批发;五金产品零售;生物化工产品技术研发;市场营销策划;企业管理;产业用纺织制成品销售。公司正式员工0人(0人参保)。
2019年-2021年上半年大庆市浩瀚石化产品经贸有限公司(以下简称“浩瀚石化”)都是尚太科技的第五、第二、第五大供应商,采购金额分别为1,455.64万元、2,731.56万元、2,266.46万元;占当期采购总额的比例分别为3.29%、6.71%、4.07%。
根据工商资料显示,浩瀚石化成立于2013年1月,法人代表杨术梅,注册资本200万元,经营范围:化工产品(不含危险化学品)销售。公司正式员工2人(2人参保)。
虚构前五供应商,往往是上市造假的重要手段。正式员工很少的这类公司,有皮包公司之嫌。尚太科技前五大供应商中多个都是正式员工仅有0-3人的疑似皮包公司,其购销数据真实性存疑。
山东科宇能源有限公司(以下简称“科宇能源”)是尚太科技2018年第二大供应商,2018年采购金额为2,717.82万元,占当期采购总额的比例为9.22%。
根据(2022)鲁16执31号、(2022)鲁16执恢42号执行裁定书信息显示,2022年科宇能源被强制执行2次,执行总标的为2.37亿元。

根据(2018)鲁7101执保100号之一、(2020)京04执保203号执行裁定书信息显示,2018年-2020年科宇能源股权被冻结2.21亿元。

根据(2019)鲁7101执50号、(2019)鲁7101执51号、(2019)鲁7101执52号、(2019)鲁16执247号、(2020)苏0922执1809号执行裁定书信息显示,2019年-2020年科宇能源被列为限制消费令8次,也就是我们俗称的老赖。

2018年-2019年郑州华晶金刚石股份有限公司(以下简称“郑州华晶”)都是尚太科技的第五、第四大客户,销售金额分别为2,028.48万元、1,269.25万元;占当期营业收入的比例分别为4.33%、2.32%。
2019年-2022年郑州华晶被列为失信被执行人22次。

2019年-2022年郑州华晶和其法人代表郭留希被列为限制消费令62次。

由此可见,尚太科技主要客户和供应商体系似乎存在问题,公司自身产品质量也会受到一定影响。
疑似关联方和关联交易非关联化披露
报告期内,宁德时代都是尚太科技的第一大客户,销售金额分别为7,864.00万元、32,263.28 万元、39,365.67万元、42,667.58万元;占当期营业收入的比例分别为16.77%、59.01%、57.73%、57.90%。从2019年开始,尚太科技向宁德时代销售金额已超过了营业收入的55%以上,值得关注的是,尚太科技的经营业绩过于依赖宁德时代。

长江晨道是尚太科技的第二大股东,持有尚太科技2,727.00万股,持股比例为13.9968%,长江晨道的有限合伙人问鼎投资是尚太科技主要客户宁德时代的全资子公司。这是否意味着,宁德时代应作为尚太科技的关联方进行披露,尚太科技对于关联方和关联交易疑似非关联化披露。
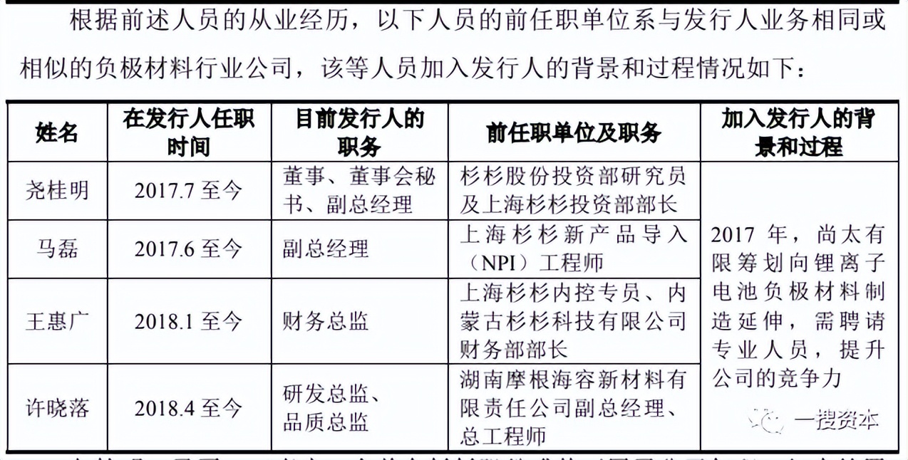
招股书显示,尚太科技的董事、董事会秘书、副总经理尧桂明2011年9月至2015年6月,历任宁波杉杉股份有限公司投资部研究员、部长;2015年7月至2017年6月,在上海杉杉科技有限公司担任投资部部长。
尚太科技的副总经理马磊2015年9月至2017年5月,在上海杉杉科技有限公司担任NPI(New Product Introduction)工程师。截至2021年9月末,马磊作为发明人并由尚太科技作为权利人申请取得的专利共20项,约占公司39项授权专利的一半。
尚太科技财务总监王惠广2016年9月至 2018年1月,在上海杉杉科技有限公司工作,历任内控专员、内蒙古杉杉科技有限公司财务部部长。

宁波杉杉新材料科技有限公司(以下简称“杉杉新材”)是尚太科技2018年第二大客户,2018年销售金额为7,326.42万元,占当期营业收入的比例为15.63%。
通过股权穿透显示,杉杉股份是杉杉新材的控股股东,尚太科技高管尧桂明、马磊、王惠广都曾在杉杉股份和其关联方任职,并在2017年-2018年才离职。
2017年,即尚太科技决心进入负极材料市场的元年,杉杉股份董事杜辉玉、杉杉股份技术部阳海鹰曾通过尧桂明、杨威代持尚太科技股份。随后,杜辉玉和阳海鹰因竞业禁止无法入职尚太科技,二人于2018年12月将股份转让给尚太科技实控人欧阳永跃,并获得相应的补偿金。
安徽利维能动力电池有限公司(以下简称“利维能”)2020年第四大客户,2020年销售金额为1,699.67万元,占当期营业收入的比例为2.49%。2020年-2021年上半年,利维能还是尚太科技的前五大应收账款对象,相关应收账款金额分别为651.30万元、818.72万元。值得注意的是,利维能的董事长庄巍也是宁波杉杉股份有限公司的董事长,该公司背后的股东也是杉杉股份。
由此可见,杉杉新材和利维能也应作为尚太科技关联方进行披露,尚太科技再次对于关联方和关联交易疑似非关联化披露。杉杉股份是尚太科技的主要竞争对手,还是报告期内尚太科技的主要客户,其合理性存疑。
对赌协议存疑问,股权代持有风险
尚太科技引入投资人股东(非实际控制人、员工的股东)时,投资人股东与发行人、发行人实际控制人及闵广益、杨威、尧桂明等公司员工股东就投资人享有的特殊权利进行了约定,主要约定了特殊情形下的实际控制人及公司员工股东的业绩补偿义务。
2021年4月,发行人、长江晨道等22名投资者、宁波尚跃以及欧阳永跃及11名公司核心员工签署《关于石家庄尚太科技股份有限公司股东特殊权利之终止协议》(以下简称《终止协议》),协议主要约定自公司向河北证监局提交辅导验收申请之日,终止上述相关投资者特殊权利条款;并约定,若公司向河北证监局提交辅导验收申请之日后发生如下任何一种情形,则本协议中约定终止的全部条款应立即恢复效力且自始有效:(1)公司提交辅导验收申请之日起六个月内未通过河北证监局的辅导验收;(2)公司通过辅导验收之日起六个月内未向中国证监会或证券交易所提交IPO申请材料;(3)公司向中国证监会或证券交易所提交1PO申请材料后,公司IPO申请出现不予受理、撤回、被否决、终止审查、不予注册或者未能完成发行等未能成功的情形。
2021年11月,发行人、长江晨道等22名投资者、宁波尚跃以及欧阳永跃及11名公司核心员工签署《终止协议之补充协议》,协议主要约定:(1)自该协议签署之日,《终止协议》约定终止的全部股东特殊权利条款中,涉及需要公司承担相应义务和责任的条款全部无条件终止且自始无效,并在任何情况下均不再恢复其法律效力;(2)如《终止协议》约定终止的全部股东特殊权利条款中,涉及到欧阳永跃及11名公司核心员工但不涉及需要公司直接承担相应义务和责任的条款可依据《终止协议》的相关约定恢复法律效力。
尚太科技是否存在上会材料里披露对赌协议的义务承担方为欧阳永跃及11名公司核心员工以符合监管要求,但在私下另行签署了抽屉协议,以发行人为义务承担方,一旦上市申请被否决或者撤回了上市材料,尚太科技将作为义务承担方来履行所有对赌条款?
2008年9月,尚太有限(尚太科技前身)成立,彼时欧阳永跃持股66.67%、马凤亮持股33.33%,到2012年5月,尚太有限新增注册资本2000万元,由欧阳永跃认缴,出资方式为货币,2013年5月,马凤亮及欧阳永跃向闵广益转让部分股权,2017年9月,尚太有限新增注册资本9500万元,新增注册资本全部由欧阳永跃认缴。
2017年10月,为解决股权代持及隐名股东事项,使股权结构清晰,避免潜在争议和纠纷,欧阳永跃、马凤亮、闵广益决定处理历史股权代持事项,马凤亮转让了所持股份,退出了尚太有限股东行列。
在尚太科技IPO申报前夕,公司创始人、主要股东马凤亮转让所有股份,并退出了尚太科技,是否符合商业逻辑?尚太科技的历史股权代持关系中,其中出资来源是否合理合法?代持关系中是否存在其他利益安排?
免责声明: 本文所有内容均来自三方机构公开信息、法定义务公开披露的信息,《一搜财经》观点客观公正,但不保证其准确性、完整性、及时性等,本文内容中的信息或所表述的意见不构成任何投资建议,《一搜财经》不对因使用本文所采取的任何行动承担任何责任,如内容侵权请联系小编。