


好久不见,李大嘴的第二篇文来了。
上一篇三中旁84亩鉴地文章发出后,不少粉丝后台咨询,让我聊点开发商内部的事。
考虑到投资拿地已经很多人写过,那么我就从一个偏小众的,但和大家很相关的部门入手,聊聊这个部门的故事。

绝大部分龙头房企都配置“市场客研”类部门。
他们也许叫前策,也许叫定位,也许叫市场,但他们的使命始终如一:全心全意为“客户”的需求服务,代表并研究准客户、准业主的需求与房企内其他部门撕逼。
这个部门,也许比你男 (女)朋友,对你投入的时间更多,花的心思更多,是开发商里懂你的人。

天天研究你的部门
为了方便后续的称呼,这里统称这些“人民代表”为客研。
客研客研,顾名思义,就是客户研究的一个部门,一个天天研究“你”的部门。

根据某房企的招聘信息,客研部的工作职责如下:

第一,写报告 ,进行市场、客户研究,整理各类数据,确保公司对于市场的理解无偏差,特别是投资、产品等方面。
第二,形成监控体系 ,做一个接地气的比喻就是,做好天气预报 (市场趋势),服务农事生产(投资拿地,企业运营)。
第三,根据公司经营的需要,进行针对性研究。 如外立面材质的客户敏感度分析等。在地块获取后,要紧接着开展定位验证等工作,跟进定位落地,确保无偏差。

一次讲透项目定位的秘密
为了给大家带来最专业的客研工作解析,我斥巨资购入多杯蜜雪冰城,才从一位业内老专家的电脑中,撬到一批专业的客研定位资料。

客研最重要的工作,是在项目拿地后进行产品定位。这是一个由一片黄土转变成高楼的过程。
虽然每家公司的定位逻辑有差异,但整体大差不差:
1、土地分析
2、企业目标
3、客户定位
4、产品定位
①土地分析:盘点市场、竞争、土地的机会。
作为讲究实效,人见人爱的嘴老师,为了让各位同学能更好的学习,摆脱以往看了就忘的窘境,我以上次我写的三中旁84亩作为案例。
第一步, 分析土地现状,对地段、地块、项目指标进行清晰摸排。具体土地现状的内容,之前我的文章已经写过了,这里略 (什么,你居然没看过?点击三中旁万科84亩地王前情回顾)。
第二步, 挖掘土地潜力,看清区域、板块、地块的现状,更要看地段的价值潜力。土地分析的关键是地脉发展下准确的土地价值认知,对现状和未来有清晰准确的理解。

以三中旁84亩为例,
现状: 城市新区一流板块,有名校资源,有河景资源,可打造低密高端产品。
潜力: 全区重点打造的城市新区,未来南宁的发展重点,人口规模大,购买力强。地价全市最高的板块之一,未来房价也会逐步提升,但目前产业多处于规划阶段,有导入,但未形成规模。
②企业目标:明确目标,找到问题。
你认为房地产项目最终实现的目标有哪些?

房地产项目经营的 核心目标,还是项目利润及去化速度。
首先,梳理项目的站位,从板块所处市场竞争、自身优势等方面,明确我们于市场中的竞争策略,常见站位类型有领导、挑战、追随及补缺。
其次,回归到具体问题,根据市场站位,项目的价格、去化速度能否满足经营要求?
以三中旁84亩为例, 假设项目以实现基本利润为首位,层售价至少往2万5以上走, 目前南宁的市场未来暴涨可能性低,项目价格抬升必须通过产品满足,即尽可能的将合院、叠拼这类高价值物业的面积做大,尽可能将产品匹配目标客户的需求,整体增加项目的销售金额。

▲6月17日,万科拿地信息
但这样的操作,将会带来1个风险,整体项目单价总价偏高,客户基数有限,流速很难快起来。
五象叠拼合院类改善产品2021年大量供应,市场竞争激烈,价格兑现能力存在较大压力。
所以,这个项目的难点在于,面对周边的强竞争,如何提升高单价产品的流量速度。
如何解决,关键看客户定位及研究。
③客户定位:解决经营目标实现的关键步骤。
在价格实现困难,成交规模不足的背景下,我们需要进行产品突破及客户扩容。简而言之,精准客户定位,做出客户认同的差异化。
第一步, 根据区域特征和项目需要,进行客户维度选取,确定需要研究的客户方向。

第二步, 基于全市的板块划分,客户特征,地块坐标确定研究对象,决定项目的客群是外拓,还是深挖,外溢客户需要关注驱动力及关注点,板块内客户需要关注置业逻辑及敏感点。

第三步, 围绕产品目标进行针对性的客户样本采集。
整体大多分为3个步骤,问卷设计、样本采集和入户深访。但是对于一般的刚需类项目,基本多为营销部根据往期销售经验反馈,该步骤多应用于中高端项目。

第四步, 整理问卷数据,入户深访材料,客户研究内部进行头脑风暴,进行开放性与针对性的思考,挖掘所研究客户的规律。形成客户敏感度分析及客户诉求描摹,最终构建项目价值体系。

▲客户敏感度分析,找到你的影子吗?


▲客户描摹案例,和你的需要吻合吗?

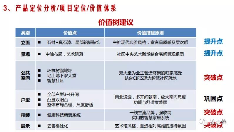
▲价值体系建立,提交设计进行产品落地
④产品定位:客户、竞品研究成果结合,形成产品设计的指导方针。
完成客户研究后,客研对客户价值敏感点 (痒点、痛点、兴奋点)排序,结合竞品和成本(确定综合成本的分布,主要按照客户敏感点排序做取舍) ,完成最终的产品价值打造。
首先进行竞品分析,与周边竞品充分对标,执行人无我有,人有我优,人有我无的竞争策略。

根据项目相对于竞品的各维度优劣势,结合客户敏感点,确定项目产品线竞争力提升维度。

最后参考集团设计标准化模块,根据竞品情况和客户需求选择设计方案,确定在哪些角度加大成本投入。如下图的结论为重点在立面、景观、大堂、 商业配套方面加大投入成本。

最终,将以上结论提交设计,并跟进落地。
至此,项目定位的整体流程完成。

左右为难,客研直呼顶不住
目前的客户研究还存在一些问题:
①客户需求难以琢磨,既要又要却要不起。
成立客户部门的初衷,多是在有限的投入里,最大化的提升客户满意度。
除了优惠外,老板想知道客户想要什么,设计想知道客户想要什么,营销也想知道客户想要什么。
客研部门接到这个任务,匆忙上阵了,每每看到客研人的调研,我脑中就想起餐厅的服务员,左手拿本子右手握笔:先生,你想吃点什么呢?但最终得到的结果都是, 客户既要也要还要,摸摸口袋又什么都不太想要,只要优惠。

②客户研究还存在先天难监测的特点。
客户的需求,偏好难以量化,难以规模化分析。客研人员的社会阅历,专业能力对研究成果的影响不小。这两个因素导致了研究结果的确定性,不如其他的研究内容。

③客户研究耗时耗力还花钱,有心无力。
绝大部分客研找寻研究对象的方式,一是开发商自己依靠自身资源,如员工家属朋友,老业主,到访客户复盘。二是聘请第三方机构。
这两类方法成本高,客户覆盖面相对狭窄。特别是今年以来,对于受困3条红线,勒紧裤腰带的开发商们, 在面对成本攀升,经费不足等现实问题,有的东西大家都知道很好,但就是谁都实现不了。

因此,客研除了业务上要驱动其他部门,保持观念和信息的同步,更重要的是要克服体系内的重重困难。

我敢说,大部分购房者都知道营销部,但不知道客研部。
实际上,客研是一个废寝忘食加班,致力于为客户打造称心如意的房子,抛弃家庭,牺牲自己,牺牲小家为大家的人。也是房企里为数不多代表客户利益的人,请善待他们。
你感觉各家房企客研本领如何?你遇到过哪些奇葩设计?欢迎留言区吐槽。
-END-
文- 李大嘴 编 -七小剑
「声明&提示」
①本文由“鉴盘侠”原创,未经授权,严禁转载;
②文中关于项目介绍与点评,仅供参考,不作为您投资、买卖的依据。若有意购买,请详细了解项目及周边不利因素。签署各类法律文件时,请仔细阅读相关条款;