※ 排名不分先后
徐汇区教育资源一览
高中18所,其中市重点5所(含1所委属学校),区重点5所
市重点高中:上海中学(四校之一)、南洋模范中学(八大之一)、位育中学、市二中学、南洋中学
初中33所,其中公办27所,民办6所
优质民办:华育中学、世界外国语中学、西南模范、西南位育
优质公办:徐汇中学、徐教院、园南中学、位育初级、师三实验、南模初级、中国中学
强校工程实验校:紫阳中学、南洋初级中学、长桥中学、龙苑中学、宛平中学、田林第二中学
2019年招生初中全名单

长宁区教育资源一览
高中9所,其中市重点3所,区重点4所
市重点高中:延安中学(八大之一)、复旦中学、市三女中
初中24所,其中民办3所,公办21所
优质民办:包玉刚
热门公办:延安初级中学(东延安)、西延安中学、市三女中、娄山中学
强校工程实验校:省吾中学、泸定中学、虹桥中学
2019年招生初中全名单

黄浦区教育资源一览
高中15所,其中市重点7所,区重点4所
市重点高中:大同中学(八大之一)、格致中学(八大之一)、向明中学、敬业中学、大境中学、光明中学、卢湾高级中学
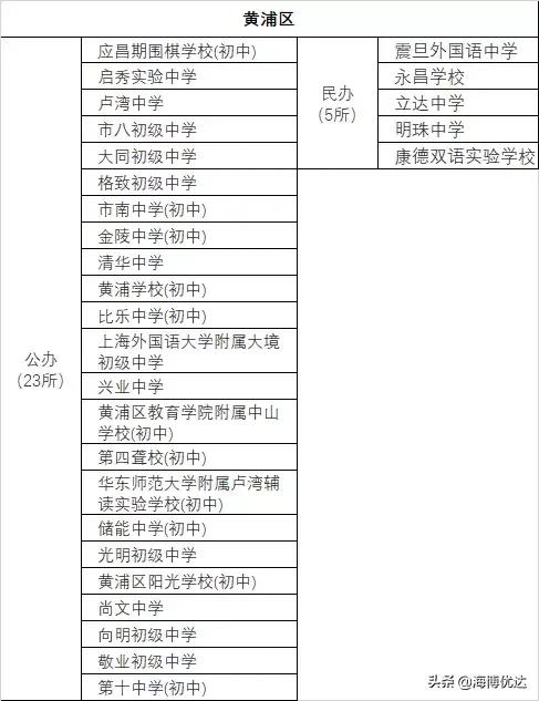
初中28所,其中民办5所,公办23所
优质民办:立达中学、明珠中学、永昌中学
优质公办:格致初级、向明初级、大同初级、卢湾中学、黄教院附中、大境初级
强校工程实验校:金陵中学、启秀实验中学、清华中学、应昌期围棋学校、黄浦学校
2019年招生初中全名单

杨浦区教育资源一览
高中17所,其中市重点5所(含2所委属学校),区重点9所
市重点高中:复旦附中(四校之一)、交大附中(四校之一)、控江中学(八大之一)、杨浦高级中学、同济大学第一附属中学
初中39所,其中民办8所,公办31所
热门民办:兰生复旦、存志中学、上外双语、杨浦实验、凯慧中学、同济实验、控江民办
热门公办:复旦二附中、昆明学校、上音实验、铁岭中学
强校工程实验校:三门中学、鞍山初级中学、思源中学、十五中学、包头中学、杨浦初级中学、杨浦区教师进修学院附属中学
2019年招生初中全名单

虹口区教育资源一览
高中13所,其中市重点4所(含上外附中),区重点5所
市重点高中:复兴高级中学(八大之一)、北郊高级中学、华师大一附中、上外附中(中考不招生)
市重点分校或校区:上外附中东校
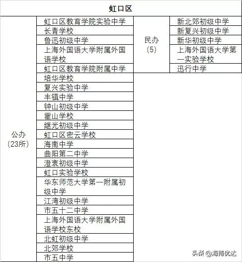
初中28所,民办5所,公办23所
热门民办:新华初级、新复兴、迅行中学、新北郊、上外一实验
热门公办:上外附中、上外附中东校、长青中学、北郊学校、虹口实验、江湾初级、曲阳二中
强校工程实验校:霍山学校、澄衷初级中学、市五中学、虹口区教院实验中学、虹口区教院附属中学
2019年招生初中全名单

普陀区教育资源一览
高中13所,其中市重点3所,区重点4所
市重点高中:曹杨二中、宜川中学、晋元中学
初中40所,民办4所,公办36所
优质民办:进华中学、兰田中学
优质公办:梅陇中学、华师四附、曹二附属、晋元附属、同济二附中、江宁学校、甘泉外国语、中远实验
强校工程实验校:宜川中学附属学校、兴陇中学、怒江中学、武宁中学
2019年招生初中全名单

闵行区教育资源一览
高中23所,其中市重点2所,市重点分校或校区5所,区重点5所
市重点高中:七宝中学(八大之一)、闵行中学
市重点分校或校区:市二梅陇、上师大附中闵行分校、华二紫竹、向明浦江、交大附中闵行分校
初中66所,民办17所,公办49所
优质民办:上宝中学、文来中学、文绮中学、紫竹双语、上师初级、上闵外、协和双语、星河湾
优质公办:华二附属初级、交大二附中、莘松中学、莘光中学、上实西校、七宝二中
强校工程实验校:诸翟学校、华漕学校、吴泾中学、颛桥中学、曹行中学、浦江第一中学、浦江第三中学、航华中学、航华第二中学、罗阳中学、闵行第五中学
2019年招生初中全名单

浦东新区教育资源一览
高中51所,其中市重点8所(含3所委属学校),市重点分校或校区3所,区重点18所
市重点高中:华师大二附中(四校之一)、建平中学(八大之一)、进才中学、上师大附中、上海实验学校、洋泾中学、川沙中学、南汇中学
市重点分校或校区:复旦附中浦东分校、上海中学东校、上外浦外
初中154所,民办22所,公办132所
优质民办:张江集团、浦东华二、交中初级、建平远翔、新竹园中学、进才外国语
优质公办:上海市实验学校、浦东外国语、上海中学东校、建平西校、建平实验、洋泾-菊园、进才实验、上海市实验东校、进才北校
强校工程实验校:浦东教育发展研究院附属中学、新陆中学、大团中学、蔡路中学、六团中学、由由中学、施湾中学、坦直中学、历城中学、建平中学南校、新云台中学、浦泾中学、绿川学校、育民中学、长岛中学、泾南中学、江镇中学、三林中学东校、吴迅中学
2019年招生初中全名单

静安区教育资源一览
高中22所,市重点7所,区重点9所,
市重点高中:市西中学、市北中学、育才中学、第六十中学、新中高级中学、回民中学、华东模范中学
初中44所,民办5所,公办37所
优质民办:扬波中学、田家炳、上外静安外国语、新和中学
优质公办:市北初级、市西初级、静教院附校、风华初级、彭浦初级、同济附属七一中学、青云中学、回民中学、育才初级
强校工程实验校:五四中学、和田中学、彭浦第三中学、彭浦第四中学、华灵学校
2019年招生初中全名单

松江区教育资源一览
高中8所,其中市重点2所,区重点2所
市重点高中:松江二中、松江一中
初中45所,民办5所,公办40所
优质民办:九峰实验、茸一中学
优质公办:民乐中学、松江七中、松江二中初、华师大松江实验、九亭中学
强校工程实验校:松江二中(集团)初级中学、松江四中初级中学、泖港学校、松江区第六中学、佘山学校、华东师范大学松江实验中学、新桥中学、立达中学、叶榭学校、小昆山学校、新浜学校
2019年招生初中全名单

嘉定区教育资源一览
高中9所,其中市重点1所,市重点分校或校区1所,区重点3所
市重点高中:嘉定一中
市重点分校或校区:复交大附中嘉定分校
初中38所,其中民办8所,公办30所
优质民办:民办华二初级中学、桃李园实验、嘉一联合、嘉定世外、怀少学校
优质公办:迎园中学、上外嘉定外国语、震川中学、曹二附属江桥实验、疁城实验学校
强校工程实验校:启良中学、练川实验学校、马陆育才联合中学、华江中学、华亭学校、戬浜学校、外冈中学、徐行中学、金鹤中学、南翔中学、方泰中学、娄塘学校
2019年招生初中全名单

宝山区教育资源一览
高中14所,其中市重点3所,区重点5所
市重点高中:行知中学、吴淞中学、上大附中
初中62所,其中民办7所,公办55所
优质民办:行知二中、和衷中学、民办交华、宝山华二
优质公办:宝山实验、求真中学、淞谊中学、吴淞实验、虎林中学
强校工程实验校:大场中学、盛桥中学、吴淞初级中学、高境镇第四中学、泗塘第二中学、吴淞第二中学、呼玛中学、陈伯吹中学、上海大学附属中学实验学校、月浦实验学校
2019年招生初中全名单

奉贤区教育资源一览
高中7所,其中市重点1所,区重点2所
市重点高中:奉贤中学
初中41所,其中民办2所,公办39所
优质民办:帕丁顿双语、上外临港
优质公办:奉贤实验、育秀学校、弘文学校、华亭学校、奉贤二中、阳光外国语
强校工程实验校:古华中学、奉贤区教育学院附属中学、肖塘中学、西渡学校、四团中学、平安学校、青村中学、金汇学校、胡桥学校、头桥中学
2019年招生初中全名单

金山区教育资源一览
高中10所,其中市重点2所,区重点4所
市重点高中:金山中学、华师大三附中
初中28所,其中民办6所,公办22所
热门民办:金山世外、杭州湾、金盟中学、剑桥实验、永昌中学
热门公办:蒙山中学、罗星中学、西林中学、华师大附属枫泾中学
强校工程实验校:朱行中学、亭新中学、金卫中学、张堰第二中学、吕巷中学、松隐中学
2019年招生初中全名单

青浦区教育资源一览
高中7所,其中市重点2所,市重点分校或校区1所,区重点1所
市重点高中:青浦中学、朱家角中学
市重点分校或校区:复旦附中青浦分校
初中30所,民办5所,公办25所
优质民办:宋庆龄、复旦五浦汇、青浦世外、青浦平和、青浦协和
优质公办:区教师进修学院附属中学、青浦一中、东方中学、尚美中学
强校工程实验校:佳信学校、毓华学校、珠溪中学、金泽中学、颜安中学、沈巷中学
2019年招生初中全名单

崇明区教育资源一览
高中7所,其中市重点1所,区重点4所
市重点高中:崇明中学
初中37所,其中民办2所,公办35所
优质民办:民一
优质公办:东门中学、崇明实验中学、上实东滩
强校工程实验校:裕安中学、正大中学、马桥中学、横沙中学、新民中学、长兴中学、长明中学、崇西中学
2019年招生初中全名单

虽然说现在上海还是民办初中整体比公办要强。但上海近两年大力推行集团化学区化紧密办学和强校工程,公办初中将会得到更多的优质教育资源扶持,相信未来的几年会有很多优质公办初中崛起。