
港澳高校专家肥佬
在2021年10月4日,香港大学开放了针对内地高考学生和内地国际课程学生的2022年秋季本科入学的网上申请系统, 这也就是说,内地2022年高考的学生以及内地的国际课程学生从现在起可以在香港大学官网上申请香港大学2022年9月入学的本科生资格了。
和往年一样,香港大学针对 内地高考学生 推出了多元卓越计划(简称MEA)。那么,很多刚刚进入高三的学生以及家长不了解什么是香港大学的多元卓越计划?该计划有什么作用?该如何准备?那么我们今天就围绕着这个话题来做一个详细的,全面的解析。
第一 什么是香港大学的多元卓越计划?
简单地来说,香港大学本科招生计划中的多元卓越计划就是一个类似于内地大学的提前自主招生选拔方式,它是一个提前的筛选计划,其目的就是为了尽早发现一部分有潜力的优秀学生,通过香港大学安排的提前面试,对于那些在面试中表现出色的学生,香港大学会给与录取上的优惠,或者发放提前的有条件录取通知书,从而达到提前锁定优秀人才的目的。
在香港大学10月4日开放本科网上申请以后,学生即可以开始申请参加香港大学的多元卓越计划面试,因为每年报名人数众多,为此,香港大学为报名参加多元卓越计划的学生设立了一定的门槛,并且设有初审环节,他的报名日期一直持续到2022年3月21日。
根据香港大学的要求,内地的高考学生只要符合下面条件之一即可获得多元卓越计划的提前面试资格。

在2021年的12月底之前,香港大学会对已经报名参加多元卓越计划的同学进行初审,对于合格者,香港大学将陆续发出面试邀请,面试会在2022年的1月起开始分批举行,面试方式将为网络线上面试。


另外,香港大学也和一些国际上知名的高校有一些联合办学项目,比如说和英国剑桥大学的联合收生计划,如果内地高考学生有兴趣报考香港大学和剑桥大学的联合办学项目,也可以通过多元卓越计划来申请该项目。诸如此类的联合办学还有很多, 大家可以查阅香港大学官网。

第二 香港大学的多元卓越计划是如何进行面试的?
从2019年招生开始,香港大学将多元卓越计划面试进行了改革,将原本30分钟的纯小组讨论扩展为20分钟的Critical analysis(批判分析)阅读和写作 + 30分钟的小组讨论,整个面试环节总计50分钟,全程英语进行。
香港大学面试的形式是6~8人的 全英文小组讨论 。小组讨论开始以前,学生们将有20分钟的时间阅读一篇老师提供的文章,并根据文章后面的要求,撰写一篇critical analysis文章。交给学生阅读的文章往往涉及社会热点或时事问题。20分钟后,学生围绕着这篇文章进行30分钟的全英文小组讨论,学生撰写的critical analysis文章也将会被收回,并交给面试官参考。(后来由于疫情的影响,面试改为网上进行,该文章不会被收回)。

(以上是香港大学多元卓越计划面试中的一篇阅读文章,大家可以参考一下)
Tips:
1.为什么香港大学特别强调Critical analysis 批判性思维? 因为你如果最终能够到香港大学学习,你就会发现,无论你就读于什么专业,小组讨论和批判性分析都是未来教学不可或缺的部分。香港大学希望在提前面试的时候,就此判断出你是否具有批判性思维,是否适合香港大学的学习要求。
无论什么大学,他们最不希望看到的就是学生盲目地吸收各种知识,不经过自己的思考就全盘接受或者全盘否定你所接触到的报章杂志,以及各种媒体上的各种信息,毫无道理的对老师的意见深信不疑,而对另外一些观点则嗤之以鼻。
世界顶尖大学都认为学生应该能够从方方面面吸取知识和信息,和同学交流,然后构建自己的知识和价值体系,而所有这些都需要你能批判性地去甄别和吸收各种信息,而不是一股脑地接受和否定,这就是当今世界顶尖大学所强调和非常看重的批判性思维。而这一点,恰恰是中国学生极度缺乏的。
2.在小组讨论中,不是尽情展示你流利的英语的地方,而是要对事物和现象有自己的分析和判断,并且合理地表达出来,还要看你能否理解和尊重他人的意见并且做出回应?因此在面试中,你的英语语言能力,沟通能力,逻辑思维能力,团队合作意识,社交能力都会被面试老师所看重,面试老师不会单纯看你某一种单独的技能。
第三 多元卓越计划面试的结果
如果学生在多元卓越计划面试中表现出色 , 学生就可以获得一定程度的加分-------比如从 加5分到30分不等,未来这个成绩会加到你的高考总分里面,去和别的同学竞争。对于极个别面试表现特别优秀的学生,香港大学会发放提前的有条件录取通知书(condition offer)。大家可以参阅下面这两个邮件的截屏。

(上面这个截屏是香港大学加了30分的邮件截屏)

(上面这个截屏就是香港大学一本约的截屏)
所以,结论就是:如果学生认为自身有这个实力,去挑战一下香港大学的多元卓越计划的话,那么就应该勇于尝试,去争取获得一定的加分来降低高考的压力,增加被香港大学录取的砝码。
正所谓:梦想还是要有的,万一实现了呢?
第四 对于参加多元卓越计划的建议 1.首先消除对香港大学多元卓越计划一些认识上的误区--------香港大学的面试是很重要的,但是高考成绩也是很重要的,同时,香港大学的面试绝对不是仅仅考核学生的英语口语那么简单。
2.香港大学的面试,相信国内的高三学生都没有经历过,最好是找有经验的老师培训一下为好。建议学生平时多关心时事政治和经济,加强英语口语的练习和积累。
3.面试的时候要注意自己的着装,注意形象,注意细节,要适当地拍拍港大的马屁。
4.面试时要保持镇定,从容,要善于处理好讨论小组成员之间的关系,不要粗暴地打断他人发言或者对他人一味的附和,凡事要有自己的观点,要善于调节气氛,控制局面,争取当一个小组讨论的leader.
5. 小组讨论中,面试题目提出来以后,学生回答问题的观点正确与否不重要,老师重点考察的是你表达观点的能力以及解决问题的能力,因为很多香港大学多元卓越计划的面试题目没有标准和固定的答案,没有对错。
6. 俗话说:打铁还需自身硬。香港大学重点考核的是学生的逻辑思维能力,这种能力需要培养和积累,如果没有那个内在的素质和能力,即便把面试题目告诉你也没有用,所以不要盲目地去捉题,而是要提高自身 的能力。
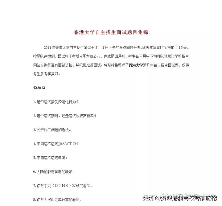
第五 附上一些以前的香港大学多元卓越计划的面试题目,供大家参考

以上聊聊数语,供高三的学生以及家长们参考,祝大家都能够心想事成,考入理想的大学。如果有进一步的问题,大家可以查看我的公众号--------- 港澳求学服务中心 ,或者给我私信留言, 我们共同探讨。
作者2021.10.6 完成于武汉金银湖