关于

你需要知道哪些?
01
什么是税收违法“黑名单”?
税收违法“黑名单”是指对达到重大税收违法失信案件标准的当事人,将企业纳税信用与法人、财务人员信息“*绑捆**”起来列入失信系统,向社会公布失信案件信息,并将信息通报人行、公安等相关部门,共同实施严格监管和联合惩戒。
02
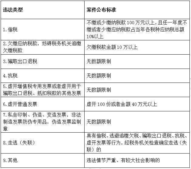
什么样的涉税违法行为会被列入税收违法“黑名单”?
由税务稽查局作出《税务处理决定书》或《税务行政处罚决定书》,且当事人在法定期间内没有申请行政复议或者提起行政诉讼的案件,未作出《税务处理决定书》或《税务行政处罚决定书》的走逃(失联)案件,符合以下9项税收违法行为中的一项,将会被列入税收黑名单。

(点击图片可放大查看)
03

被列入税收违法“黑名单”,只有企业会受到相关惩罚吗?
不是的,惩戒对象不仅包括企业本身,还包括了有关责任人个人。
1. 当事人为企业的,惩戒的对象为企业及其法定代表人、负有直接责任的财务负责人;
2. 当事人为其他经济组织的,惩戒的对象为其他经济组织及其负责人、负有直接责任的财务负责人;
3. 当事人为负有直接责任的中介机构及从业人员的,惩戒的对象为中介机构及其法定代表人或负责人,以及相关从业人员;
4. 当事人为自然人的,惩戒的对象为当事人本人。
04
如果企业被列入税收违法“黑名单”,会被公布哪些内容?
被列入税收违法“黑名单”的企业,被公布的内容有9类:
1.企业名称;
2.社会信用代码或纳税人识别号;
3.注册地址;
4.法定代表人及财务负责人姓名、性别及身份证号码;
5.案件违法事实;
6.走逃(失联)情况;
7.法律依据;
8.处理处罚情况;
9.相关中介机构责任人信息。
05
被列入税收黑名单有哪些惩罚呢?
被列入税收违法黑名单后,税务局在税务门户网站进行公告和推送网络进行社会公告,同时对公布的当事人,依法实施联合惩戒,联合惩戒分为内部惩戒和外部惩戒。
06
内部惩戒会怎么样?
内部惩戒是指税务机关自行对税收违法“黑名单”企业的惩戒,企业纳税信用级别直接判为D级,适用相应的D级纳税人管理措施。
07
D级纳税信用等级会有怎么样的后果?

1. 对直接责任人员注册登记或者负责经营的其他纳税人纳税信用直接判为D级;
2. 增值税专用发票领用按辅导期一般纳税人政策办理,普通发票的领用实行交(验)旧供新、严格限量供应;
3. 对出口企业,退税管理类别直接定位四类,从严审核办理退税;
4. 缩短纳税评估周期,严格审核其报送的各种资料;
5. 列入重点监控对象,提高监督检查频次,发现税收违法违规行为的,不得适用规定处罚幅度内的最低标准;
6. D级评价保留2年,第3年纳税信用不得评价为*级A**。
08
外部惩戒会怎么样?
外部惩戒指的是税务部门根据发改委联合31个联合惩戒单位(含税务局在内)对税收违法当事人实施28项联合惩戒措施,具体归类有5大类:
1. 依法限制公共活动:限制取得政府供应土地、依法禁止参加政府采购活动、限制证券期货市场部分经营行为、限制保险市场部分经营行为、依法依规限制政府性资金支持、依法限制进口关税配额分配、限制从事互联网信息服务、依法限制参与有关公共资源交易活动、依法限制参与基础设施和公用事业特许经营。
2. 特定事项加强约束:强化税务管理,通报有关部门、阻止出境、限制担任相关职务、金融机构融资授信参考、禁止部分高消费行为、强化检验检疫监督管理、禁止适用海关认证企业管理、禁止受让收费公路权益、从严审核企业债券发行、依法限制公司债券发行、从严控制生产许可证发放、强化外汇管理。
3. 撤销荣誉摘掉光环:向社会公示、通过主要新闻网站向社会公布、撤销荣誉称号,取消参加评先评优资格。
4. 行业自律圈内无颜:支持行业协会商会对失信会员实行警告、行业内通报批评、公开谴责、不予接纳、劝退等;相关部门和社会组织在行政许可、新增项目审批核准、强制性产品认证、授予荣誉等方面予以参考,进行必要的限制或者禁止。
5. 责任人员市场退出:对失信注册执业人员等实施市场和行业禁入、限制在认证行业执业、限制取得认证机构资质。限制获得认证证书。
9
如果公司被列入税收违法“黑名单”,公司的财务人员会有影响吗?
如果是负有直接责任并经法院判决确定的财务人员,那么财务人员的姓名、性别及身份证号码将被公布。
10
税收违法“黑名单”公布网站及时间
公布网站
录入“黑名单”系统审批通过后,在国家税务局、信用中国、各市级信用网站等进行公布。同时,还会通过省政府公共信用信息平台、报纸、广播、电视、网络等媒体途径以及采取新闻发布会等形式向社会公布。
公布时间
重大税收违法失信案件自公布之日起满3年的,停止公布并从公告栏中撤出。
案件信息一经录入相关税务信息管理系统,作为当事人的税收信用记录永久保存。
11
上了黑名单有解救办法吗?
2016年,税务总局对《重大税收违法案件信息公布办法》进行修订,增加了信用“修复”机制,符合相关条件的*税偷**和逃避追缴欠税违法案件当事人能主动缴清税款、滞纳金和罚款的,税务机关停止公布并从公告栏中撤出,并将缴清税款、滞纳金和罚款的情况通知实施联合惩戒和管理单位。
12
有撤出公布的年限规定吗?
2019年1月1日前的,税收违法“黑名单”案件信息自公布之日起满2年的,停止公布并从税务公告栏中撤出;2019年1月1日起的,税收违法“黑名单”案件信息自公布之日起满3年的,停止公布并从税务公告栏中撤出。
13
被列入税收违法“黑名单”就会被限制乘坐飞机和火车吗?
不是的,需要符合一定条件的才会限制。根据国家发改委与多部门联合发布的《关于在一定期限内适当限制特定严重失信人乘坐火车推动社会信用体系建设的意见》、《关于在一定期限内适当限制特定严重失信人乘坐民用航空器推动社会信用体系建设的意见》规定,有履行能力但拒不履行的重大税收违法案件当事人为税务领域的特定严重失信人,将在一定期限内限制其乘坐火车和飞机,各铁路运输企业限制其购买车票。
14
限制乘坐火车和飞机期限是多久?
特定失信人限制乘坐火车有效期为180天;特定失信人限制乘坐飞机有效期为一年。
15
如何避免被列入税收违法黑名单?
1. 避免税收违法。重大税收违法行为是被列入税收违法黑名单的最主要原因,国家税务总局公布的税收违法案件中数量最多的5类案件分别是:*税偷**、虚开增值税专用发票、骗取出口退税、虚开增值税普通发票、逃避追缴欠税。
2. 及时清理欠税。纳税人发生税收违法行为后,出于各种原因未及时缴纳税款、滞纳金及罚款,造成长期欠税的,按照现行的税收违法黑名单制度规定,这类纳税人可能被列入黑名单。
文章来源:国家税务总局广东省税务局。