上次我们说了和平区学校和学区片的情况,今天为大家总结了河西的教育情况。(自从上次做过一次投票和调研后,了解到至少有60%的朋友还是关注教育这一块的问题,所以最近也会主要更新这一块的内容,希望能够帮助到大家)
如果说目前天津市哪个区的教育水平仅次于和平区,那么一定是:河西区
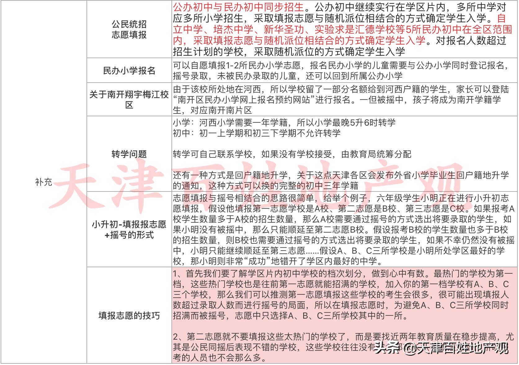
至于为什么,我们直接看图片吧!


从上图可以看出河西的重小也不少了,中学上也有不错的新华、实验、四中等等。唯一和和平有差距的地方在于,河西教育的跨度还是有些大,整体的均衡性是不如和平区的。


总结:
1、河西一片的重小比较多,8所公立小学,3所重小。初中四所中两所不错,且没有垫底的学校,摇号上好初中的概率比较大。未来填报志愿时新华中学和海河中学都是第一梯队,但是新华名气大一些,成绩也好,但是招生人数少,中签率低,因此未来第一志愿填写海河会更稳一些。
2、河西二片重小就是中心小学,普小占比高,对应的6所初中,其中2所不错,但实验中学招生人数少,中签率低。
3、河西第三学区片,有四中和四十二中,招生人数多,录取的机会大,这也是比二片好的地方,另外北师大附中和新华中学也算是不错的学校。因此从近两年的中考成绩来看,三片区还是有很大的潜力。
4、学区片的选择:一片>三片>二片
5、由于目前和平的教育政策,未来会挤压一部分客户选择河西,因此未来河西会有一波行情,有需要的朋友可以重点关注下。如果就是考虑目前的教育,现在可以关注一片。如果偏投资和改善的客户,可以重点关注三片。