
微博关注@网易腔调姐,和阿姐一起嘎嘎三胡~
高二的数学试卷多得是,用方言出的数学试卷可就不好找了。今天,重庆育才中学一份用重庆话出的试卷就一路“火”上了热搜。

题目里方言满天飞,什么“若我就不给你说大条件,鼓捣喊你做下面两个题”,太接地气了吧。阿姐只想说,从未见过如此清新脱俗的出题老师,又增加了题目的趣味性,又宣传了方言,就是题目还是不会做。

这份方言版试卷太好笑了,阿姐都有点羡慕重庆的学生们了,不知道阿拉上海有没有这么有趣的试题呢?
您的好友,“哆啦A梦”阿姐还真的找到了!

这个“上海话托福考试”你敢挑战吗?

阿姐可能是是个假的上海人,字是都认识,放在一起就不明白了。
不过,现在像阿姐这样的年轻人一般都说普通话了,使用方言的机会越来越少。2017年曾做过一个关于年轻人对方言掌握程度的调查,上海“华丽丽地”排在了倒数第八。

从数据来看,咱们吴语区全部沦陷。阿姐认为,造成这种局面的原因有二:
一、吴语区方言历史悠久,距今已有3000多年的历史,而且继承了古音的大部分特点,大多具有5种音调,相较于北方方言更难掌握。
二、吴语地区经济相对发达,多是沿海、沿江城市,对外交流、人口流动也远高于其他城市,因而为了克服地域语言不通的问题,大家都开始使用普通话,而放弃了“吴语”。

语言的灵魂就在于使用,一旦没有人说,那这门语言也就失去了生命力。想要拯救上海话,阿姐觉得只有多多宣传,鼓励年轻人多说这么一条路了。
其实,推广上海话从民国时期就开始进行了。让“哆啦A梦”阿姐再给你看看一些有趣的老照片。

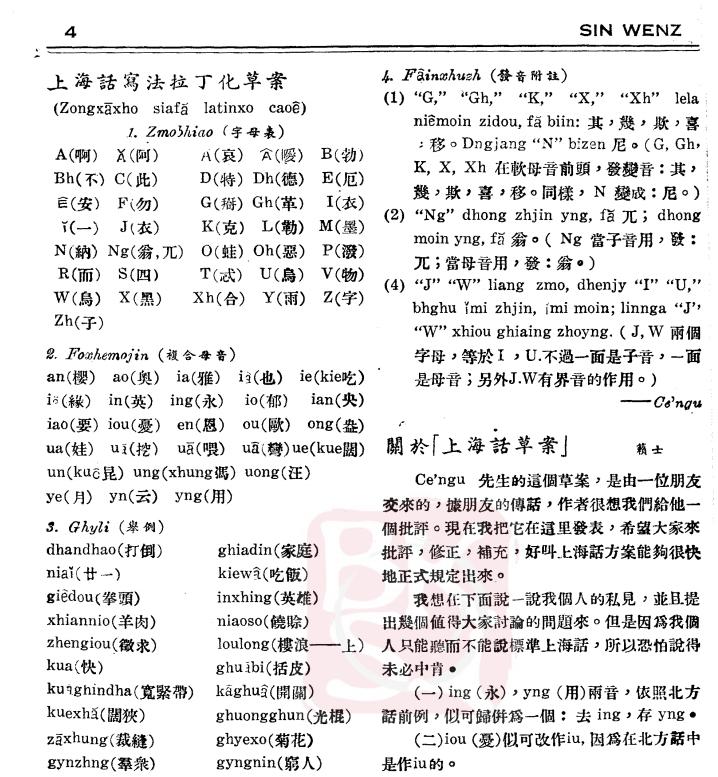
这是当时上海推出的“上海话写法拉丁化草案”。为了帮助大家学习上海话,有人建议用拉丁字母来表述上海话。这份方案在1955年停止了使用,不然我们现在看到的上海话恐怕都是拉丁字母了。
上海当地的报刊还不定期的刊登一些用上海话写成的小诗。

“早期上工,
夜里厢下工;
真生活,
一天十四点钟——
做得腰酸,
做得背痛:
四角洋钱的工钱,
饱勿落肚皮过勿落冬!"
这诗就是在吐槽“996”嘛,放到现在也不过时呀。
你瞧瞧,还有专门介绍上海话的专栏。阿姐看到的这一期科普的是“荷兰水”。

老上海话里的这个“荷兰水”其实就是带气的矿泉水,很像现在的“巴黎水”。

这些都是过去的“老故事”了,现在的上海话为了生存也在努力“追赶潮流”,吸引年轻人的目光。
18年苹果手机系统推出ios11时,还特意给SIRI增加了上海话,可惜这一功能因为上海话使用人数少而下架。

不过,现在的SIRI还是能听懂上海话哒!苹果在语音输入法里也添加了“上海话”。

各大名著的中文译本中,也惊现上海话。阿姐在读《卡拉马佐夫兄弟》的时候发现,翻译还用了“拆烂屋”一词。真是战斗民族看了要流泪,上海人看了要笑喷。

现在还流行用方言拍搞笑短视频。阿拉上海话也是相当有梗的!

这些都是让上海话“起死回生”的“还魂丹”啊。只要还有人在说,还有人愿意学、愿意说,咱们的上海话就能更加“长寿”。