论小编最近在忙啥?
除了囤货、付定金、盖楼...就是忙着去飞猪薅猪毛了!

后台收到好多小伙伴的留言
问价值好几万软妹币一个的
飞猪F2/F3会员
在双11,羊毛应该怎么薅?
这事你就问对人了!

飞猪的铁粉儿都知道
飞猪强大的会员体系~
和全球好多旅行大牌是打通的
并且,这两年来,越来越多的高星酒店、航司等大牌纷纷与飞猪会员体系打通,使的飞猪会员权益越来越多、含金量也越来越高,其中很多专属权益就是很好的一个体现。

so,小编今天专门整理了攻略
教宝宝们在双11如何做到享受专属权益
快速升级飞猪F3
拥有F3,就相当于拥有了全世界……
超级多的机酒会员、百货会员....统统都有
所以,想要获得更多优惠
快速升级F3,才是王道

那如何才能
快速升级飞猪会员呢?
走常规途径,F3可不大好拿下,但是,本次双11,飞猪推出了超级F2/F3会员挑战计划:
超级F2F3会员挑战计划
完成1888元挑战即有机会赢F2F3资格

复制这条信息,打开飞猪即可看到【超级F2F3会员挑战计划】¥x4ExYqkjD6E¥ null;
宝宝们,上面这个任务
你们完成的怎么样啦?!

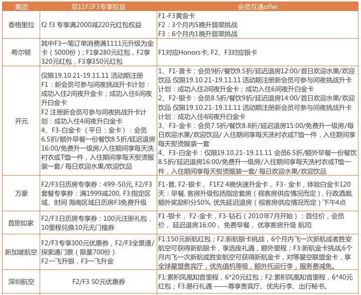
双11飞猪F2/F3专享权益
除了参加快速升级挑战计划
双11期间会员专属权益千万不要错过
#预订酒店套餐
赢2020年东京奥运会门票#

复制这条信息,打开飞猪即可看到【玩转日本,2020谁夺金】¥BJiIYIH6xZf¥ https://s.dfkhgj.com/E1.4GJbge
除了奥运会专享权益
这些双11期间的F2F3专享权益
你可要悄悄~收藏好~


当然,还有下面这些双11专享券
千万不要忘记领取~
双11F2F3会员专享券
首先,这个双11,为F2/F3推出的专享优惠券!其中包括Club Med 300元的无门槛红包券、香港航空260元的无门槛券、雅诗阁100元无门槛券、乐高艺术中心200元满减券......
不仅都是大牌
还张张都是大额券~
这样的促销想不心动都南
飞猪F2/F3会员,专享优惠券合集~

小编花了些时间,做了一个表格
你们各取所需好了~

看着这么多的券,是不是超级心动~
不要急,还有更多专享商品及价格

双11F2F3会员专享专享价
讲真,看到小编整理的这份表
这些商品的价格
是不是感觉诚意满满?

就拿横店来说
给到了104元起的独家权益
而长隆剧院《龙秀》一等座也是5折可以拿下
中华恐龙园直接第二人半价~
平时想都不敢想的~~
...
你以为这就结束了么?
还有各大酒店、乐园等集团的这些商品
F2F3都有专享优惠券及专享价格~
* 以下示例均以F3会员为例
其它等级自己去查看哦~
希尔顿酒店集团
F3专享350元新人优惠券

希尔顿在国内的知名度很高,也是大家最喜爱的酒店大牌之一,要知道,希尔顿进入中国大陆市场都已有三十多年啦。

希尔顿在全球有超过5700家酒店和度假村
目前旗下一共拥有17个品牌
在希尔顿多个会员专享价格商品中
小编特别推荐下面这款
...
希尔顿爆款
希尔顿123店2晚/688元起
嗯,平均300+/晚的希尔顿酒店~
还多档通用可拆分周末不加价

希尔顿全国百店、旗下6大品牌通用2晚套餐,可拆分、不约可退。飞猪F2/F3专享价格每晚低至为344元起/晚,使用有效期为2019年11月12日-2020年4月27日。

开元酒店集团
F3专享90元新人优惠券
开元酒店集团,现规模位列全球酒店集团第23位,入列中国饭店集团60强。

集团旗下目前拥有开元名都、开元度假村、开元大酒店、开元观堂、开元·曼居酒店、开元名庭、开元芳草地乡村酒店、开元颐居、芳草青青房车营地、开元森泊、开元美途和阿缇客等12个品牌。

在开元集团多个会员专享价格商品中
小编特别推荐下面这款
...
开元爆款
绍兴开元观堂独栋套房2晚/999元起
独栋套房+可拆分
(连续住2晚或同一天住2间房)

豪华套房或庭院别墅2间夜+自助早餐2份/间夜+迷你吧畅想,有效期内未使用可全额退款,过期也可全额退款~飞猪F2/F3专享价格每晚低至为499.5元起/晚,使用有效期至2020年7月15日。

万豪酒店集团
F3专享250元优惠券礼包
万豪酒店集团在2017年收购了SPG喜达屋集团,并于2018年合并会籍,目前已成为全球最大,酒店覆盖,房间数最多的全球连锁品牌。

万豪集团全系分为:奢华酒店Classical Luxury;高级酒店Premium;中级酒店Classic Select;长住酒店Classic Longer Stays;典藏酒店 Collection。

△万豪旗下酒店品牌Logo
除了万豪集团多个会员专享价格商品外
小编还特别推荐下面这款吃货款
...
万豪爆款:
万豪自助餐通兑/88元起
海鲜自助早/午/晚餐任选/家庭用餐/儿童免费

万豪全国多地223店特色招牌自助餐通兑券,嗯,可以使用花呗囤货~有效期内未使用可全额退款,过期也可全额退款。飞猪F2/F3专享价格为88元起/份,使用有效期为2019年11月12日-2020年3月30日。

香格里拉酒店集团
F3专享375元优惠礼包

香格里拉的故事始于1971年,第一家豪华酒店在新加坡开业。「香格里拉」的名字,源于英国作家詹姆斯•希尔顿于1933年出版的传奇名著《消失的地平线》中所描写的一处梦幻世外桃源。
沉静的香氛、亲切的笑容
用心的餐食、好住的客房
这是香格里拉酒店集团的标签
目前香格里拉集团旗下拥有四个品牌—
- 香格里拉酒店 SHANGRI-LA Hotels(含香格里拉度假酒店);
- 嘉里酒店 Kerry Hotels;
- 盛贸饭店 Traders Hotels;
- 今旅饭店 Hotel Jen。

在香格里拉多个会员专享价格商品中
小编特别推荐下面这款~
...
香格里拉爆款
香格里拉44店可选/豪华阁客房/888元起
行政礼遇+周末不加价+含双早

爆款升级,全国33城44店通用豪华阁客房
含8大豪华贵宾礼遇:含双早、延迟退房
贵宾廊傍晚鸡尾酒及小食、全天饮品等
过期也可全额退款,有效期内未使用可全额退款。飞猪F2/F3专享价格为888元起,使用有效期为2019年11月12日-2020年2月26日。

雅诗阁服务公寓
F3专享150元新人优惠券
雅诗阁听起来有点陌生?但说起来福士广场相信宝宝们都知道吧!它俩同样是新加坡凯德集团下的品牌!所以国内很多雅诗阁酒店公寓和来福士广场在一起!

虽然是酒店式公寓,但雅诗阁的标准都是按5星标准设计,且相比一些酒店的30平左右的基础房型,雅诗阁的基础房型都在至少大20方以上,差不多60平方,更适合家庭多人数入住,或者请朋友一起来PA。

在雅诗阁多个会员专享价格商品中
小编特别推荐下面这款~
雅诗阁爆款:
重庆雅诗阁来福士2晚/1200元起
套票可拆分/含早/距重庆网红景点洪崖洞超近

新店上线,位置紧邻洪崖洞,两份早餐,门店会按实际入住人数提供早餐,以及预订房型的最大入住人数为上限。有效期内未使用可全额退款,过期未使用也可全额退款。飞猪F2/F3专享价格为600元/晚起,使用有效期为2019年11月12日-2020年02月27日,

首旅如家酒店集团
F3专享100元新人优惠券
截止目前为止,首旅如家酒店集团已经在国内400多个城市拥有超过3800家酒店。首旅如家旗下的品牌也非常多,有将近40多个品牌。

- 休闲度假:如家小镇,首旅寒舍,云上四季(民宿),嘉乐比
- 商旅型:如家,莫泰,云上四季,驿居(蓝),欣燕都,雅克e家,派柏云
- 中高档品牌:和颐至尊,和颐至格,和颐至尚,如家精选,如家商旅,素柏云,睿柏云,驿居(金),YUNIK,柏丽艾尚
- 高端品牌:建国饭店,首旅南苑,京伦饭店,璞隐酒店,扉缦酒店,南山休闲会馆
- 长租公寓:逗号,青巢,逗号之家

在首旅如家多个会员专享价格商品中
小编特别推荐下面这款~
...
如家爆款
上海漫趣乐园酒店1~2晚/339元起
含早+晚餐+迪士尼免费接送

毗邻上海迪士尼周边,拥有亲子动漫主题,畅想欢乐俱乐部,免费往返接送巴士,有效期内未使用可全额退款,过期未使用也可全额退款哦~飞猪F2/F3专享价格为339元/晚起,使用有效期为2019年11月13日-2020年02月29日.

新加坡航空
F3专享300元优惠券
新加坡航空不仅是全球领先的航空公司,更是航空界创新服务的领导者、屡获殊荣的世界最佳航空公司。

新航所在的星空联盟还属于全球最大的航空联盟组织,成员航空公司多达28家,网络覆盖全球98%的国家和地区,优势明显,我们熟悉的国航、深航都是其中的成员。
也就是说
只需一张新加坡航空金卡
就可在全球98%的航线中优享超值特权

新加坡航空专属特权也很给力
北京及上海飞新加坡6折起
/广州飞新加坡8折起
还有500元的机票优惠券+650元的资格券

不要忘记
通过飞猪加入新加坡航空会员
F1尊享领150元红包/
F2及F3尊享1飞升银/金卡

深圳航空
F3专享50元优惠券
(先到先到,宝宝手速要快哦~)
深圳航空有限责任公司(简称“深航”)1992年成立,1993年开航。总部坐落在深圳,目前拥有飞机200多架,经营国内、国际航线200多条,也是星空联盟成员之一!

嗯,你记得没错~
“世界最美空姐”就在这里哦!

深圳航空会员专享权益很给力
现在报名深航会员礼遇活动
F1/F2可享最高240元红包~

F3尊享易行礼遇
贵宾厅、机场接送
行李优先都不是事儿~

...
怎样,是不是超心动~
更多爆款好货,请直达会场
复制这条信息,打开飞猪即可看到【我的双11】¥F4t1YsbKtuI¥ https://s.dfkhgj.com/E1.4lt3eE
最后课代表
小编再给大家系统总结一下
飞猪会员权益有多好
①
航司权益
飞猪的F3会籍,可以获得新加坡航空金卡(星空联盟金卡)、四川航空金卡和深圳航空的礼遇。可以享受跟这些航司带给你的尊贵享受,包括贵宾厅、贵宾通道、多一件托运行李等服务。

别的不说,新加坡航空的金卡真的太值了,因为新加坡航空的金卡就相当于星空联盟的金卡:
1)在国内乘坐国航、深航;出境乘坐全日空、韩亚航空、美联航、泰国航空、汉莎航空、长荣航空等的时候,都可以享受到金卡待遇。
2)享受贵宾厅、贵宾通道、多一件托运行李等服务。
新航的网络还是非常丰富的,而且新航是五星航空服务也好,大家如果去澳洲、新西兰、以及东南亚、南亚的一些目的地(特别是印尼、马代、斯里兰卡),考虑乘坐新航,一下子就把一飞升金的活动给完成了。

另外,如果你平时乘坐川航的机会比较多,也不妨去匹配一个6个月的川航金卡。
下图是川航的航线图,坐川航绝对不仅仅是去成都、重庆哦。就拿杭州为例好了,杭州飞国内的哈尔滨、天津、太原、郑州、兰州、成都、重庆、丽江、贵阳、昆明、南宁、广州可都有川航的航线。境外的话,杭州-洛杉矶也是川航在执飞的。

...
②
酒店权益
飞猪会员可以匹配不少酒店的会籍,拥有这些权益,你基本上可以在酒店里横着走了。这里重点聊一下香格里拉酒店的活动。

飞猪F2/F3会员都可以申请香格里拉翡翠会员的挑战任务:
1)飞猪F2会员入住5晚,可升级为翡翠级会员,享受咖啡厅双人早餐、25%额外积分、迎宾礼品、延迟退房至次日下午4点等权益。
2)飞猪F3会员则只需入住一晚,就可成为金环会翡翠级会员。
之后,有机会被邀请参与3个月入住10晚升级钻石级会员,享受豪华阁/盛贸阁贵宾廊双人早餐、50%额外积分、迎宾礼品、延迟退房至次日下午6点等权益。
此外还有不少其他酒店品牌的会籍,如万豪、君澜、恒大、碧桂园、复星、建发等。

双11期间,F3可以兑开元白金卡
相关权益提前收好

除了会籍匹配外,飞猪F2/F3会员每年可以享受“飞猪里程+钱”酒店特权价预定权益。F2会员每年2次权益,F3会员每年4次权益。
③
机场贵宾厅
飞猪F2、F3会员,还可以使用飞猪里程兑换全国各大机场的200多个贵宾厅权益。

F2会员每年可使用4000飞猪里程/次兑换2次单人龙腾贵宾体验券;F3会员每年兑换5次权益,其中4次单人龙腾贵宾体验券(1000飞猪里程/次),1次双人龙腾贵宾体验券(4000飞猪里程/次)。
④
里程兑换
飞猪里程获取与经验值获取基本是一样的,也是2元=1里程。飞猪里程可以按照100:1在飞猪购买产品时抵扣消费金额;或者兑换酒店积分,如500飞猪里程=50新航里程,5000飞猪里程=1000万豪积分等。

飞猪里程也可以加速获取,具体的做法就是:周五至次周周三登陆飞猪会员中心,领取周四会员日入场券,含里程翻倍卡,周四当天下单预订,里程直接翻倍,F1得两倍,F2得三倍,F3得四倍!

一张图教宝宝看懂如何查询里程奖励
▼

...
除了上述权益,还有其他的诸如银泰百货、大疆无人机等权益,可以自行到飞猪APP“我的会员权益”中查看。
友情提示:本文信息仅供参考,活动具体政策及价格等信息以页面显示为准
你第一次坐飞机是什么时候?
不妨留言分享给小编~