作为北京某大学 2018 级法律硕士研究生,方思(化名)在求职时备受冷眼,由于读的是 " 非全 " 研究生,多数律所、省考的岗位她都没有报考资格," 想不通,同样是统招统分的在读研究生,非全日制的为何不被承认?"
某大型国企的人力资源部门工作人员说,校招时学生的学历、成绩及实践是硬性条件,而且如果 " 非全 " 和 " 全日制 " 都是一样的,为何不去读全日制,招进来后如果上级部门审核通不过,浪费招人指标。
中国教育科学研究院研究员储朝晖认为,总体而言,非全日制与全日制研究生的差异是客观存在的。要提升社会认可度,发展 " 非全 " 教育应回归人才教育而非学历。
“非全日制研究生值不值得读”又成为当下大热的话题。文文本着能够给考研人提供些微帮助的初心,带着这篇回答不请自来。阅读本文大致需要22分钟,请大家酌时食用。
目录(本文大致从以下几点出发,可根据需求跳读)
00001. 什么是非全日制研究生
00002. 非全日制研究生与在职研究生的区别
00003. 非全日制研究生与全日制研究生的对比
00004. 非全日制研究生值得读/调剂吗
00005. 有哪些公认的不歧视非全的院校(哈哈,这个留着后面写,如果收藏破50我就继续更丫~)
一、什么是非全日制研究生
非全日制研究生是为响应产学结合适应时代需求而提供的攻读硕士研究生学习方式。指符合国家研究生招生规定,通过全国研究生统一入学考试(全国统考/考研)或者国家承认的其他入学方式,被具有实施研究生教育资格的高等学校或其他高等教育机构录取,在基本修业年限或者学校规定的修业年限内,在从事其他职业或者社会实践的同时,采取多种方式和灵活时间进行学习的研究生。
二、非全日制研究生与在职研究生的区别
非全日制研究生之所以频频被误解,与在职研究生有着“不可告人”的关系。

这也是大家经常走进的误区。“啥?!在职研究生不就是非全日制研究生?(黑人问号脸.jpg)”,相信很多人都是这么认为的(理解错了的左下角自觉点赞哈),然而这两儿还真不一样。那么,到底啥是在职研究生,在职研究生跟非全日制研究生又有什么区别?欢迎走进文文学姐的考研探索节目——解密非全那些年被误解的事儿~
在职研究生是国家计划内,以在职人员的身份,半脱产,部分时间在职工作,部分时间在校学习的研究生学历教育的一种类型。属于国民教育系列。在报名、考试要求及录取办法方面不同种类有所不同。
2014年6月18日公布的《关于2014年招收在职人员攻读硕士专业学位工作的通知》对在职研究生做出改革,国家相关部门对在职研究生专业硕士学位的报考形式并入到了一月联考,五月同等学历申硕在职研究生和一月联考在职研究生不作调整,在职研究生并未取消。
2016年研究生招生制度改革,“在职研究生”将改称“非全日制研究生” [1] 。非全日制并不同于原来的在职研究生,非全日制研究生列入国家统考,和全日制研究生统一划线,同样的毕业要求,毕业后具有学位证和学历证书,和全日制研究生具有同样的法律效力。
划重点!!!非全日制并不同于原来的在职研究生,非全日制研究生列入国家统考,和全日制研究生统一划线,同样的毕业要求,毕业后具有学位证和学历证书,和全日制研究生具有同样的法律效力。
非全日制研究生不同于在职研究生,在职研究生只有学位证,没有毕业证。2017年之后非全日制研究生诞生,非全日制研究生既有毕业证,也有学位证,全日制研究生、非全日制研究生、在职研究生(5月同等学力申硕)三者并存。其中,全日制研究生和非全日制研究生统招统分,学历类型同为普通高等教育,非全日制仅指学习方式,非学历类型。因非全日制研究生改革时间较短,社会容易把统招的非全日制研究生和非统招的在职研究生、非全日制的成人继续教育本科相混淆,所以造成了目前非全日制研究生就业存在歧视现象。
因非全日制研究生改革时间较短,社会容易把统招的非全日制研究生和非统招的在职研究生、非全日制的成人继续教育本科相混淆,所以造成了目前非全日制研究生就业存在歧视现象。

单纯的把在职研究生和非全日制研究生画上等号是不准确的!而且由于教育部并没有规定非全日制专业只招在职人员,应届生同样可以报考,而且也允许全日制考生向非全日制专业调剂。也就是说,非全日制研究生不是在职人员专利。
啥!文字太多了不想看,那就来做题吧!做着做着你就会了(滑稽.jpg)
第一题 衬衫的价格是?

9......!抱歉,走错片场了......
1、在职研究生=非全日制研究生 ×
NO!乖乖爬上去看上面!!!
2、非全日制研究生考试题目简单,特别容易考上 ×
NO!非全日制研究生跟全日制研究生的考试难度是一样的,毕业要求也一样,只是学习方式不同罢了。
3、非全日制研究生只能在职*党**攻读 ×
NO!非全日制研究生并不是在职人员的专利,应届生同样可以报考,而且也允许全日制考生向非全日制专业调剂。
4、非全日制研究生不能读博 ×
NO!非全日制研究生与全日制研究生执行相同的政策和标准,其学历学位证书具有同等法律地位和相同效力,所以非全日制研究生跟全日制研究生一样,是可以读博的。(ps:跟专硕一样,不能直博需要考博)
5、非全日制学费普遍比全日制学费贵 √
YES!跟全日制相比,大多数院校非全日制研究生的学费确实要贵些,但也不是必然。(想知道哪些院校非全学费不那么贵的,可以动动小手指给文文点一波关注,文文一定笔耕不辍!舍不得点关注的,评论区夸一夸本小可爱也可以吖,啊啊啊,蟹蟹~)
这里简单说一下为啥非全那么贵。①学制较长所以学费贵。全日制学制较为固定,一般是2-3年,非全日制就得3-5年啦。②培养方向不同所以学费贵。全日制研究生注重理论方面的教学,授课的基本都是学校的教授,非全注重实践,部分课程需要聘请外面的师资。③非全日制研究生招生对象有工作。对于有收入来源的考生来说也就不那么昂贵了。
以下为北京12所院校MPAcc的学费对比:

以上5道题你都答对了嘛~
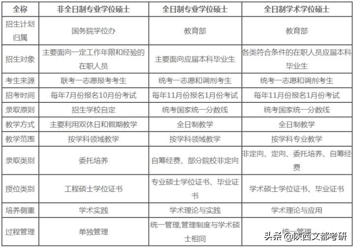
三、非全日制研究生与全日制研究生的对比

非全日制硕士研究生和全日制硕士研究生招生方式相同,都必须通过全国硕士研究生招生统一考试。全日制和非全日制研究生实行相同的考试招生政策和培养标准,其学历学位证书具有同等法律地位和相同效力。2020年2月教育部办公厅等五部门下发《关于进一步做好非全日制研究生就业工作的通知》,强调对非全日制研究生的就业权益保护,明确各地及用人单位应为不同教育形式的研究生提供平等就业机会和落户机会。
四、非全日制研究生值得读/调剂吗
需要我们纠结全日制和非全日制的时候,无非就是两个。一是择校的时候;二是复试没过全日制面临调剂的时候。
一说择校的时候,就目前的形势来看,同等层次的院校,招收非全的学校分数明显比只招全日制的学校分数低。有不少985院校非全和双非院校的全日制分数差不多,那现在问题来了:
假如你要是只有双非的分数还想上985名校,那985的非全和双非院校的全日制你会怎么选?
二是复试没过面临调剂。而要不要调剂到非全,最关键的一点还是要结合你自身的情况。如果是会计专硕的学生,这个时候就不需要纠结了,很明显,在你面前的选择不是全日制和非全,而是落榜和非全你要选择哪一个。
在你结合个人情况做出选择之前,下面这些信息能让你做出更客观的判断。
首先, 大量招收非全是因为非全本身就是一种必要存在的不同于全日制的培养模式,目的是为了培养更加多样化的人才。国家需要全日制培养出的专业功底深厚、具有科研能力的专业型人才,也需要非全日制培养出的工作能力精进的实践型人才。所以选不选择就读非全研究生要看你志在科研、继续深造还是培养专业相关的工作能力。
但是需要承认的是,虽然非全日制跟全日制的含金量相同,社会认可度却与全日制研究生不同是当下事实。依然有很多企业和单位在招人的时候主观性地觉得非全日制培养出的研究生素质不如全日制培养出的高,再加上同样偏向实践方向的还有全日制专业硕士压在那里,正因如此,非全研究生在就业时,常常处于一种尴尬的境地。
那么,非全研究生就不值得读了吗?
国家一视同仁的态度很明确,一些学校已经慢慢开始改革针对非全研究生的培养政策,比如提供宿舍、制定独立于全日制研究生的培养计划等等……
政策和培养计划跟上去了,社会认可度肯定就会慢慢上来了。
再者,非全日制研究生并非一点优势都没有,比起全日制最大的优势,就是学习工作两不误,既学到了知识,拿到了学位,也积攒了工作经验,就读一些对专业实践和经验要求比较高的专业确实也是不错的选择。
所以值不值得,答案也并不是绝对的。
文文学姐的建议:
非全的含金量一定是有的,只是需要一定的时间来沉淀。随着非全体系的成熟构建,非全的含金量会逐渐升高,热门院校的非全研究生会越来越难考。所以,如果你对二战不是特别坚定或者害怕自己二战冲名校全日制不够,现在可以选择一个名校非全的研究生。
大多数人对全日制、非全日制研究生的看法,往往来自道听途说和先入为主的既有观念。例如现在还是有很多考研人觉得学硕天然高贵,也并不去想适不适合自己,跟自己未来的职业规划是否有所帮助。所以,我们在做选择时不要单纯的求热或者避冷,提前明确自我需求结合自身的实际情况去考虑是很有必要的。当然如果你对非全已心存芥蒂到了无可救药的地步,完全可以忽视各种数据,安心二战或另谋他法。
需要强调的一点是,鉴于非全的整体含金量还没有上来,所以就现阶段文文还是不太建议大家去上非双一流、非211、非985的非全研究生。当然,如果你单纯只想混个研究生文凭,非全也是一个不错的选择。
最后,任何人在决策时,都会问,“它值得吗?”
而我想说: “只要他的境况在采取某项行动后会比采取行动前有所改善,采取这项行动就是值得的。”
只要这件事做了比不做好,只要这条路走了比不走好,那TA就是值得的。
五、有哪些公认的不歧视非全的院校
小可爱敲不动了,来个赞鼓励下说不定还可以继续嘞(滑稽.jpg)
觉得有用就给文文点个赞吧~这周要冲数据吖(暴风哭泣.jpg 可怜可怜)