2020年9月10日,平安e生保·长期住院医疗险上市发布会在北京举行。平安健康险携手经代渠道在明亚700度保险网首发!为民众提供长期保障展开通力合作。

2015年4月,百万医疗险产品平安e生保的横空出世,拉开了百万医疗的序幕。这次推出平安e生保·长期住院医疗保险,保证续保20年,更好地满足消费者对长期健康保障的需求,顺应了市场的呼声。平安e生保长期医疗延续了百万医疗险产品特色,同时叠加了多项权益。每年可享一般医疗保险金200万,120种特定疾病保险金200万,保证续保20年期间总限额800万,有效抵御医疗通胀。投保年龄覆盖0—55周岁,年免赔额1万元,保障范围内100%赔付。 投保规则 产品名称:平安e生保长期医疗(费率可调) 保险公司:由平安健康保险股份有限公司承保分支机构:北京、上海、天津、广东、深圳、江苏、浙江、辽宁(除大连)、 四川、苏州、河北、重庆、河南。1.投保年龄:28天-55周岁;2.职业范围:1-4类职业人群,未从事《高危职业表》中所列种类的职业;3.保障期间:1年,保证续保期间为20年;4.交费方式:年交,新保时需要绑定银行卡;5.核保:需健康告知,可接入智能核保;免体检,无人工核保;6.犹豫期:15天7.等待期:90天8.保单回访:投保人收到电子合同次日须点击平安推送短信链接完成电子化回访。 保险责任

如何转保每个被保险人只能投保一份平安医疗险,一年期e生保产品可转保平安长期医疗险,转保规则如下:

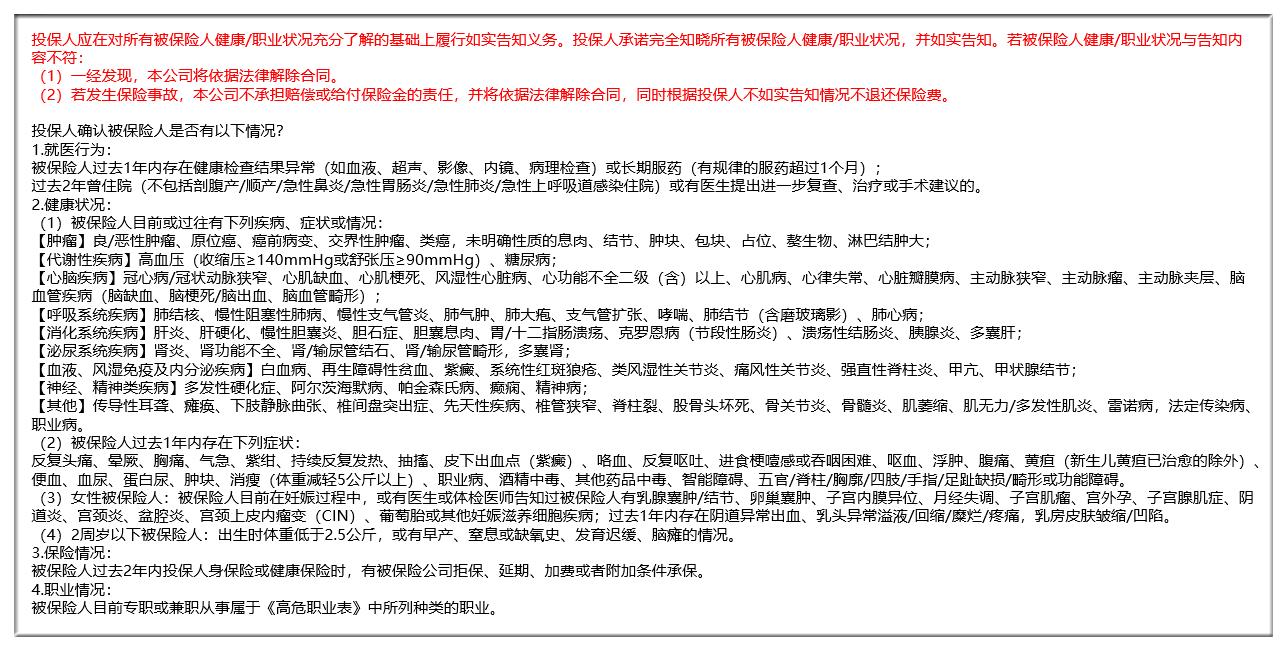
健康告知再来看看这款产品的健康告知问卷:

平安长期住院医疗险最大投保年龄为55岁,无需体检,符合健康问卷即可投保,可享受长达20年的医疗险保障。保障区域为中国大陆(不含港澳台),二级及以上公立医院的普通部。保险期间仍旧为一年,不过可以保证续保20年,每年续保时享有60日宽限期。首次投保等待期比较长,90日。普通住院医疗200万,如果罹患120种特定疾病则每年可报销400万,20年内(保证续保期间)总报销限额为800万。涵盖住院、住院前后30天门急诊、指定门急诊医疗保险金。免赔额为一万元,不管是普通住院还是特定疾病住院,每年的免赔额都是一万元。100%赔付自费药。长期医疗的保障责任,跟以往一年期的百万医疗险形态基本一致,很好理解。再来说一下我们关心的费率问题。贴个费率表:

乍一看,费率很便宜哦~别急,这仅仅是前三年的参考费率。条款里约定从第四年开始,保险公司有权利调整费率,且每次调整费率的间隔时间不少于 1 年哦~
触发保险费率调整的条件为:
1、上年度本产品赔付率≥85%
2、上一年度本产品赔付率≥上一年度行业平均赔付率-10%
3、我国基本医疗保险制度发生重大变化
保险费率调整,也不是随意调的,有最高调整幅度上限,每次不会超过30%。
另外,保费还有个调整系数,这个跟被保险人的运动强度(HRC体系),体检情况,理赔史有关系。最不济的情况调整系数为100%,也就是说还是原来的费率,没有折扣。若近一年健康信用分累计2000+以上,则保险费可以打八折。
平安健康拥有自己的医护团队,提供专属就医管家服务,跟进就医全过程。从发现体检异常开始,到安排预约咨询门诊,以及住院就医安排,再到重疾院后随访。专案管理服务覆盖诊前诊中诊后,发现治疗随访全流程贴心呵护。

目前平安e生保长期医疗险已上线700度保险网,20年保证续保,给你超长长长长长长期的保障!