这个周末,出了一件大事。
上海滩金融+地产的大佬,证大集团董事长戴志康,因涉嫌非法吸收公众存款,去跟警方自首,被上海警方采取刑事强制措施。
经查,“证大公司”在未取得国家相关金融资质许可情况下,通过旗下“捞财宝”线上理财平台。“证大财富”线下理财门店向不特定社会公众非法吸收存款,案件现在进一步侦查中。
此前不久8月26日,捞财宝官网发布戴志康致捞财宝用户的第二封信,明确表示不甩锅、不跑路、不失联,接下来的工作重心会放在债权资产的还款管理、催收上。
而戴志康这个人,身上的标签极其多。不仅是地产大亨,还是资本大佬,也是艺术大佬,被称为,脚踩着地产,惦记着金融,把玩着艺术。
证大集团投资范围较广,在地产领域曾开发证大五道口、证大大拇指广场、证大喜马拉雅中心、证大九间堂等;金融领域主要有证大金服、西部信托等;文化方面投资上海喜马拉雅美术馆、证大文化、大观舞台;另外在互联网领域比较知名的投资有喜马拉雅FM等等。
2004年,戴志康凭借17亿的身价,在胡润百富榜中排名57,2007年戴志康排在第65位,身家100亿。

就这样的一位资本大鳄,如何落得这步田地?
01
证大集团董事长戴志康等投案自首
上海警方以涉嫌非法*储吸**立案
9月1日,上海市公安局浦东分局在官方微博“警民直通车-浦东”发布了《关于“证大公司”案件侦办的情况通报 》。

上海警方通报的内容主要有几点信息。
第一、2019年8月12日以来,上海市公安局浦东分局陆续接到群众报案称上海证大文化创意发展有限公司(以下简称“证大公司”)旗下“捞财宝”平台及“证大财富”公司涉嫌非法集资,警方遂受理开展调查。
第二、同年8月29日,“证大公司”法定代表人戴某康、总经理戴某新等人向警方投案自首,并称在公司经营过程中存在设立资金池、挪用资金等违法违规行为,且已无法兑付。据此,上海市公安局浦东分局以涉嫌非法吸收公众存款罪对“证大公司”立案侦查,对戴某康、戴某新等41名犯罪嫌疑人依法采取刑事强制措施,查封相关涉案资产。
第三、经查,“证大公司”在未取得国家相关金融资质许可的情况下,通过旗下“捞财宝”线上理财平台(上海证大爱特金融信息服务有限公司),“证大财富”线下理财门店(上海证大大拇指财富管理有限公司)向不特定社会公众非法吸收存款。案件现在进一步侦查中。
第四、上海证大投资咨询有限公司及“捞财宝”平台均系“证大公司”旗下对外借款平台,涉及的资金均属涉案资金,所涉借款人应依法履行还款义务。即日起,请上述平台借款人将还款本息依法汇入公安机关指定的涉案赃款退款账户,未及时还款的,警方将依法予以追缴。
第五、警方将全面收集犯罪证据,全力推进案件侦办、追赃挽损、资金核查等工作,最大限度保护投资者合法权益。请广大投资人积极配合警方调查取证,依法表达诉求,不信谣、不传谣,不参与各类非法聚集活动,通过法律途径维护自身合法权益。
02
几天前发信称,不跑路不失联
8月12日,捞财宝在其官网发布公告称,因捞财宝存管合作方华瑞银行自身业务调整,华瑞银行单方面决定在2019年8月13日起终止存管合作。

两天后,戴志康写了致捞财宝用户的第一封信,信中宣布了捞财宝良性退出的信息。捞财宝称,基于合规要求,平台停止新增业务。因支付通道同时关闭,即日起,平台停止充值服务与债权转让服务,但提现功能正常。
8月26日下午,捞财宝官网发布证大集团董事长戴志康致捞财宝用户的第二封信,明确表示不甩锅、不跑路、不失联,接下来的工作重心会放在债权资产的还款管理、催收上。

戴志康表示,公司在考虑对那些最后因为借款人逾期比较严重导致收到回款较少的出借人进行一定的补偿。
信中指出,虽然停止了网贷新增业务,但会坚持管理平台的存量债权资产。他强调:“接下来工作的重心会放在债权资产的还款管理、催收上,帮大家把借出去的钱要回来,但资产处置、回收也需要一定的时间,希望大家能够理解。”据他透露,目前有部分借款人出现侥幸心理,出现了逃债行为。
9月1日,警方通报戴志康自首。
官网信披数据显示,截至2019年7月底,平台累计交易金额296.38亿元,借贷余额49.96亿元,当前出借人数据28031人,当前借款人数92853人。平台逾期相关数据均显示为0,累计代偿金额为1.96亿。

03
数千员工遭解散
近200亿待偿付
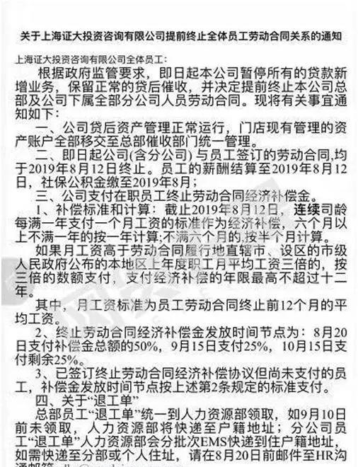
还是在8月12日,戴志康旗下另一家平台,上海证大投资咨询有限公司向全体员工下发了《关于上海证大投资咨询有限公司提前终止全体员工劳动合同关系的通知》。
通知中称,即日起公司暂停放贷业务,并决定提前终止公司总部及下属全部分公司人员劳动合同。消息人士称,上海证大投资咨询有限公司在全国约有125家分公司,员工数千人。

此次事件波及面较广。证大咨询此前曾对外宣称,在全国70多个城市布局了125家信贷咨询服务机构。据业内人士粗略估计,上海证大投资咨询的员工人数或在5000人以上。
公开资料显示,上海证大投资咨询有限公司成立于2011年,注册资本1960万元,法定代表人为张艳华,公司股东为上海证大金融信息服务有限公司、上海澈舜商务咨询有限公司及张艳华。不过根据股权穿透,其实际控制人为证大集团创始人戴志康。
据悉,证大集团业务涵盖金融、文化、投资和公益等四大板块。此次宣布暂停业务的上海证大投资咨询有限公司,隶属于上海证大金融信息服务有限公司。
04
多次唱多A股称将掀翻5178点
在淡出中国股市主流投资视野多年之后,今年上半年戴志康高调返场A股市场,今年3月份戴志康在微博上持续发声,表示强烈看好A股市场展开一轮长期上涨。乐观地表示A股市场将迎来一轮长期牛市,并且将“掀翻”2015年前一轮牛市的最高点,即5178点。

今年5月,他在接受采访时表示已经顺利完成多只私募产品的筹备发行。称:“A股市场开启新一轮牛市,底部很扎实、调整也很充分。”
戴志康另外一笔受到关注的投资标的是喜马拉雅FM,去年5月25日,在中国新时代企业家论坛上,戴志康在演讲时表示,喜马拉雅FM估值已经达到200亿元,希望2019年能够在A股上市,正在做这样的准备。
资料显示,喜马拉雅FM的运营主体为上海证大喜马拉雅网络科技有限公司。上海证大投资发展股份有限公司(即证大集团)持有证大喜马拉雅10.36%的股权,为第二大股东。不过至今喜马拉雅多次传出IPO,公司多次否认,至今没有确切消息。
05
戴志康传奇经历
戴志康1964年6月出生于江苏海门。1978年考入江苏省重点中学——海门中学。
1981年考入中国人民大学,主修国际金融,1985年考入中国人民银行总行金融研究所继续深造。1987年进入中信实业银行总行,担任行长办公室秘书;1988年担任德国德累斯顿银行北京代表处中方代表;1990担任海南证券公司部门经理;1994年创建上海证大;1998年改组证大系列公司,成立证大投资集团并任董事长至今。
1985年,从中国人民大学国际金融系毕业后,戴志康又考进了中国人民银行研究生院。
戴志康创业初期很不顺利。1988年,戴志康辞去了中信实业银行的秘书职位,南下海南创立了“国际金融公司”,半年多没有一笔业务,落得一文不名,被迫回到北京。戴志康转身进入德累斯顿银行中国代表处。
1990年,戴志康受到研究生同学、时任人民银行海南省分行行长张志平的召唤,第二次来到海南。
这一次,他仿佛找到了一种创造历史的感觉。“我们一帮兄弟们在一起说:我们来发股票,没有股份公司,我们创建股份公司。”
1992年,戴志康受命组建中国第一家公募基金公司——富岛基金公司。戴担任总经理。富岛基金第一次募集了6000万元,主要是用于炒股票和房地产。这一年,戴志康28岁,在投资金融界声名鹊起。
然而好景不长,1993年,中央政府实施宏观调控,股票雪崩,海南泡沫破裂,戴志康不但赔光了利润,还搭上了6000万元本金,输了一亿多,赔得差不多快破产了。
1995年,是戴志康最困难的时候,当时,证券市场非常萧条,交易所一天的交易量少的只有几千万。但是,戴志康认定应该是做证券。
据戴志康讲,证大从“327国债事件”中赚到了第一桶金。“那时候管金生做空头,我们做多头,管金生一家输了几十个亿,培养了估计几百个几千个百万富翁。”
此时,戴志康把十几个行业里的投资收拢回来,筹措了2000万元资金,集中力量进入资本市场。
戴志康先用手中已有的2000万元现金借贷3000万元,这样,就有了5000万元的资金。他再找到一位在深圳认识的国营公司老总,劝说其与自己合作。这位老总拿出了5000万元,并派出一个领导班子同戴志康合作。伙同合作伙伴的5000万元,再拿合起来的现金去透支。此举等于他手里控制了2个亿的资金。
戴志康动用资金购买了市场上苏常柴80%的股票。当时承诺1995年8月投资,年底收回。从1995年10月开始,戴志康的团队先后在媒体上以整版篇幅刊登文章:《增长十倍的股票》和《一面红旗插天下》,详细论证了苏常柴的发展潜力。
但是一直到1996年初,戴志康依然没有“解套”。这时,合作伙伴内部产生了分歧,但那位国营公司老总还是坚定地支持了戴志康。
1996年春节过后,股票市场开始回暖。1996年2月,证大集团持有苏常柴转配股1000万股,占其总股本的5.95%,成为其第二大股东。到了6 月,股票市场达到了一个顶峰,苏常柴更是一匹领涨的大黑马。戴志康开始慢慢地“吐货”,涨一点卖一点,总共挣到两个多亿。戴志康自己赚到了一个多亿。
转而,1996年下半年,戴志康集中投资价值被低估的四川长虹,并持有至1998年初。
市场上至今依然在流传说,为了查明长虹虚实,戴志康曾派人去了倪润峰那里做了半年*底卧**。到1996年,戴志康的团队已经对当时80%的上市公司进行了普查调研。
“1996年,所有的股票都涨,就四川长虹不涨,再看看它的报表,四川长虹是绩优股而且是最好的股票,为什么不涨呢?就是因为它盘子大,盘子大别人说不好炒作,炒不上去。但我相信价值规律,便宜的肯定会有人买,你盘子再大,跟中国老百姓储蓄存款相比差得远呢。所以,今天没人买,明天会有人买,后天总有人买,我们等了一年,才往上哗哗涨,1997年再涨。”戴志康说。
1998年下半年,戴志康敏感地意识到,新经济在证券市场会有一波大的行情。1999年5月,戴志康集中投资电广传媒、中信国安、上海梅林等网络股。再次大获全胜,收益在100%以上。
2000年3月,戴志康判定网络股已普遍被高估,逐步减持网络股,并从股市中抽出大部投资。
1999年,戴志康转战上海,从资本市场转战房地产市场。他在浦东低价拿到了可以开发10年的土地,其中包括地处联洋社区项目。
在房地产业的大好形势下,证大集团进一步在杭州开发了“莲花港家园”(1998年底立项,1999年开始动工,1999年7月开始销售),正好赶上了这一波高潮,又获得成功。
1998年时,上海浦东开发已经很热了,但是上海房地产市场仍然低迷,地价相对很便宜。从1998~2000年,上海市的土地供应方式还是协议转让。戴志康来到上海的第一件事,并不着急开发项目,而是以非常吸引人的价格拿到了浦东大面积的土地。
“实际上,我1999年就开始投资了,但那个时候没有多大财力。敢于去投资它,是因为感觉它能够升值。比如说,我投一块地,它价值4个亿,我给它签一个能几年分期付款,那时候能这样签,是因为地随便挑,没有人跟你竞争,它那时候能卖掉一块地算不错了,不像现在大家打破了头去抢地,那个时候别人是抢着把项目卖给我,所以,我谈的条件会非常好,4个亿的土地,我可以先付4000万定金把它拿下来,然后后面的地后面的钱逐步付,但是等到我第二笔钱要付之前,这地可能就涨,如果我有后续的钱我就会继续投,如果没有后续的钱我就分一半给别人,那时候已经升值了,我4000万可以马上就赚4000万,放大胆地去做。”
2000年开始,上海的房地产市场回暖,继而不断上扬。上海的土地供应方式也很快就改变了,开始公开挂牌,招标拍卖。手里握有大量土地的戴志康,财富得到了又一次迅速积累。
到了2000年,证大才开始了在上海的真正的大规模开发。陆续开发了证大家园、水清木华等项目。
精心打造的证大家园和经典楼盘水清木华,两个项目一面市,都获得市场追捧。戴志康正在进入商用房地产证大·大拇指广场也已奠基。这意味着戴志康的事业又上了一步,只有实力雄厚的房地产商才敢进入商用房领域。而据他自己说,有数千亩土地储备。更有内部员工直接说:“目前土地储备足够他开发十年。”
06
最看好P2P,败在了P2P
2015年,戴志康退出房地产行业。上海证大(0755.HK)公告显示,2015年2月7日,戴志康以总价12.507亿港元将其和女儿戴陌草持有的上海证大房地产有限公司42.03%股份,全部卖给中国东方资产管理公司的全资子公司中国东方资产管理(国际)控股有限公司,相当于每股售价0.2港元,这比每股约0.446港元的净资产净值打了个半折。
“对我而言,是半卖半送。”戴志康表示,这个行业(房地产)太拥挤了,不需要这么多公司。
2007年,戴志康最引以为傲的商业综合体——证大喜玛拉雅中心破土动工。
这个项目融入了酒店、美术馆、舞台和商场,由日本知名建筑师操刀,设计理念非常超前,即使今天看也十分震撼。
然而,喜马拉雅中心“太超前”了,文化上取得了巨大成功,但是在商业上却未能带来直接的经济回报。
这个项目足足耗去戴志康近30亿资金,而喜马拉雅只租不卖的模式,需要运营10多年才能收回所有成本。
2010年,为了挽回喜马拉雅中心的失误,戴志康以百亿天价拿下外滩地王,试图靠这个项目一把赚回三个喜马拉雅中心。
但事与愿违,这时的证大账上只有5亿,二期46亿土地款眼看到期了却没钱支付,最后项目不得不割让给复星的郭广昌。
两次麓战商业地产折戟而归,不仅让证大集团元气大伤,更错失了做大做强的黄金发展期,逐步沦为二流规模的房企。
证大集团官方网站显示,上海证大集团是一家以金融综合投资、房地产开发经营、文化创意为主业的大型民营企业集团;名下投资领域包括金融、地产和艺术三块。2014年,证大金融板块营业利润已经超过了房地产。
戴志康这么解释他放弃房地产:我就是科班出身做金融的,现在一半时间都在搞金融,房地产我只是玩主。戴志康称,未来公司的主攻方向,将是互联网金融。
2010年,证大开始做小微金融。平台包括银行助贷业务的深圳证大速贷小额*款贷**、扶植农村经济的海门证大农村小额*款贷**、以P2P撮合平台为核心业务的上海证大财富,以及北京捷越联合。
据此前2015年报道,证大系的微金融公司*款贷**规模150亿,在全国建立了300多个分支机构和网点,客户百万级。
当时戴志康很看好P2P。他说,“金融体系里所有发展方向,我最看好P2P。未来金融行业发展的趋势就是金融脱媒,去中介化。互联网金融的本质就是如此。目前虽然只集中在小额*款贷**领域,但未来整个金融行业都会有这样的变革,有很大的想象空间。”

曾有媒体问到难道不怕政策有变数?戴志康这么回答,“我们在行业里已经处于领先,所以政策随便怎么出,我们都不会被政策挡在门外。”
结果大家都看到了,据网贷之家数据显示,与去年对比,今年的P2P平台大幅降低。截至7月底,P2P网贷行业正常运营平台数量跌破800家关口,下降至787家。据不完全统计,7月停业及问题平台数量为30家,仍然以平台清盘分期兑付和网站关闭为主。
随着千亿平台团贷网爆雷、红岭创投“良性”清盘、P2P一哥陆金宣布退出,头部平台的发展似乎预示着,P2P行业已经走到了尽头。
而戴志康,在宣称不跑路不失联后的几天,也自首了。
唏嘘。
来源:烟语法萌、中国基金报作者:泰勒
投稿邮箱:dahehanjingwei@163.com