火锅,中国独创的美食,老少皆宜。火锅以热水(汤)涮煮食材,热气腾腾,汤物合一。吃起来油而不腻,酣畅淋漓,解郁除湿,实乃冬补夏煮之佳品。

御厨传奇塔锅
火锅因食材和口味不同可分为:麻辣火锅、海鲜火锅、鱼头火锅、粉丝火锅、羊肉火锅等。吃法主要是涮和煮为主,荤素搭配,先荤后素。火锅样式普遍以锅为主,比如北派的老北京火锅、川系的重庆老火锅(九宫格)。很少见火锅有不同分层的,而御厨传奇塔锅是其中最特立独行的一位。
御厨传奇塔锅的出现让火锅爱好者大开眼界,也许很多人吃了一辈子火锅,却不知道原来火锅还可以这么吃。御厨传奇塔锅共分为四层,每一层的功能都不一样,可以满足食客对各种食材,各种吃法的需求,可谓是“一锅四层,四面来财”。

御厨传奇塔锅
御厨传奇塔锅,一锅四层,打破传统火锅的缺陷,独特造型让每一位食客大开眼界。很多人喜欢涮火锅,但是又害怕上火,御厨传奇多层塔锅的第一层是用大别山野生大鱼熬制的汤底,配料全部纯天然,久吃不上火,还有增强人体免疫力的功效;第二层是烤肉层,隔绝明火隔绝油烟的烧烤模式,让烧烤更健康更营养也更加美味;这第三层便是时下流行的麻辣香锅,香辣虾,香辣蟹等等。最上层的便是最养生,最纯天然的蒸五谷杂粮和粗粮、馒头、面食、紫薯、红薯、包子、蒸饺等等都可一一蒸来吃,低糖粗纤维,养胃清肠道,最适合中老年人,尽显御厨传奇养生理念。
御厨传奇四层塔锅采用电气一体发热装置,以“热量传导”和“蒸气对流”的原理,通过中空管,将热量传导到各个“楼层”。御厨传奇采用的是一级进口导热金属材料,电力设备,导热能力强,并在每一层的底部加入了导阻丝,增加热力,从而保证了塔锅由下至上,层层旺力十足。五分钟即能烫好想吃的菜品,八分钟即能蒸出美味的蒸菜。
御厨传奇,源于韩国宫廷的美味,几十种韩国宫廷秘制酱料再加上涮、烤、焖、蒸四种不同吃法,可以让你一锅吃尽天下美食。更为出色的是,御厨传奇始终以养生为第一目标,将美食与医药结合,每一层的食材搭配都非常合理。每一种食材都通过严格的选择和质检,没有任何污染,保证你吃到的是绿色、高品质的美食。

御厨传奇塔锅
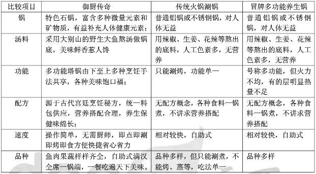
我们来看一张御厨传奇和其他火锅的对比图:

御厨传奇塔锅对比图
不同食材与多种吃法的完美结合,御厨传奇带给人们美食消费的新体验。三分钟出菜,五分钟就能吃到嘴里,不用长时间坐等,节约了大量时间。有了御厨传奇,不再为聚餐时的众口难调而犯难,真是一举多得,加盟创业的好商机。
7228创业致富提醒:御厨传奇塔锅全程自助用餐,不需要厨师,全部由食客自己挑选食材,自己烹饪,尽享美食与聚餐的乐趣。