近年来,随着我国居民收入不断提高,以及社会公众口腔保健意识加强,对口腔医疗服务的需求持续稳定增长,口腔医疗市场的潜力正快速释放,未来前景日趋明朗。面对口腔医疗市场蛋糕,民营机构需走上规范化、专业化道路,以此分得一杯羹。

民营口腔医疗机构市场现状
随着经济持续发展及社会不断进步,我国民营口腔医疗机构近20年来迅速增长,规模空前,已日渐成为全国口腔医疗体系的一个重要部分。据不完全统计,目前全国民营口腔医疗机构总数已超过4万家,从业人员达到20余万人,口腔治疗椅位数有近10万台。
从口腔医院来看,这一比例更高。在我国口腔医院体系中,民营机构所占的比例已接近50%。2003年,我国口腔医院196个,民营性质的仅37个,所占比重为18.89%;至2015年,我国口腔医院501个,民营332个,占比66.27%。
2003-2015年中国民营口腔医院数量统计(单位:个)

资料来源:《前瞻产业研究院口腔医疗行业报告》
可见,民营口腔医疗机构已成为我国卫生事业的重要组成部分,在社会主义卫生事业中已经占有一席之地,它的地位和作用随着社会的发展将会越来越显示出它的重要性和勃勃生机。近年来我国民营口腔医院数量所占比例逐年提升,2003年仅为18.88%,2015年升至66.27%,提高了47.39个百分点。
2003-2015年中国民营口腔医院数量占口腔医院比重变化情况(单位:%)

资料来源:《前瞻产业研究院口腔医疗行业报告》
但是,必须承认的是国内民营口腔医疗机构从业人员良莠不齐,相对于公立医院来讲,无论是人员素质还是专业技术都有一定的差距。因此,民营口腔医院行业的力量还是非常的弱小,在口腔医疗市场中所占有的份额还很低。
民营口腔医疗机构优劣势分析
与公立医院相比,民营口腔医疗机构具有以下优势:其一,数量多、规模小、分布广,满足了老百姓就近看病的愿望;其二,灵活管理机制和运作模式、适应市场的能力强、服务方式启动灵活,能较快的收到市场效果;其三,专科特色的诊所纷纷涌现,如正畸专科诊所、修复专科诊所、儿童牙科诊所、专门服务于境外人士专科诊所等。
然而,国内民营口腔医疗机构中尚有15%在过去几十年开设的老诊所,经营理念陈旧、管理不善,消费隔离制度执行不严,在社会上给民营口腔行业造成了不良影响。
总体来看,民营口腔诊所不同于公立口腔医疗机构,其病人的构成主要是依靠自身的医疗技术服务和诊室环境等软硬件条件来培养和聚拢,而且多以收入和受教育程度相对较高的人群为主。
民营口腔医疗机构发展策略
民营口腔医疗机构要在市场中分得一杯羹,最主要一点是推动品牌化。品牌化是一个涉及建立思维结构和帮助病人建立起对医疗服务认知的过程。这个过程可以帮助病人明确自己的决策,同时为医院创造价值。品牌化过程的关键是要让病人认识到口腔行业中不同品牌之间的差异,既要不断强化品牌,又要维护品牌的一贯形象,不断进入新市场,赢得新病源。
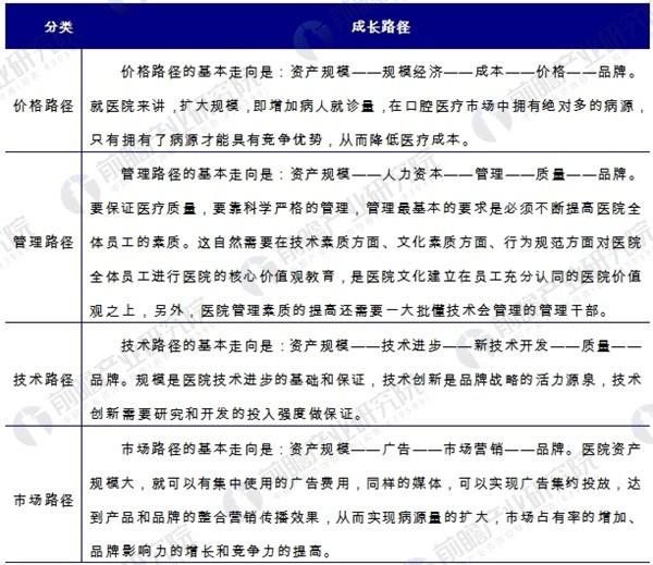
口腔医疗行业品牌成长路径

资料来源:《前瞻产业研究院口腔医疗行业报告》
目前,国内大部分口腔连锁企业实行单品牌战略,这类企业市场化程度高,定位于中高端市场化。另外,还有一些企业实行双品牌战略。