我们公司的分公司正式开业,为了更快地规范和加强公司的财务公司,老板派我们财务主管去那边管理一个月,这不,前几天主管去了之后,忙的连饭都吃不上,什么都要操心。
我们经常在小群里聊天,才了解到主管在那边多么的不容易,昨晚加班到晚上10点,还熬夜加班编制了这个财务管理制度,我们总监连忙在群里发了句:“真牛”,确实厉害,我们看完之后,14页的管理制度,5个小时就做完了,不得不让人佩服,期待她能早点回来吧。
我们也一起来看看这个财务制度吧,希望能帮助你们!
总则

财务工作岗位职责

财务工作管理

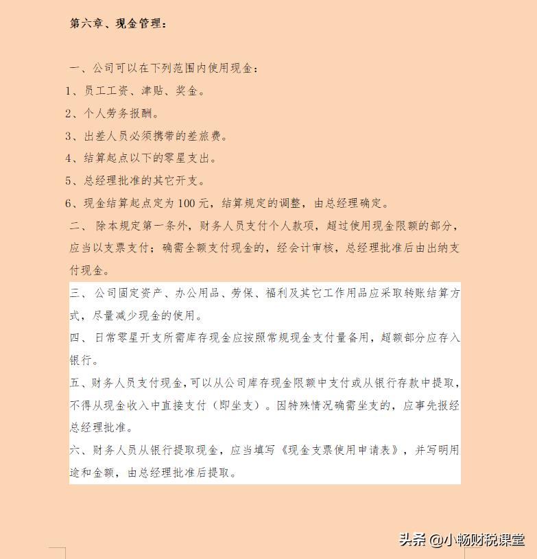
现金管理

采购流程

销售流程

成本核算的管理

......
篇幅有限,就不一一展示了,我们下期再会!
