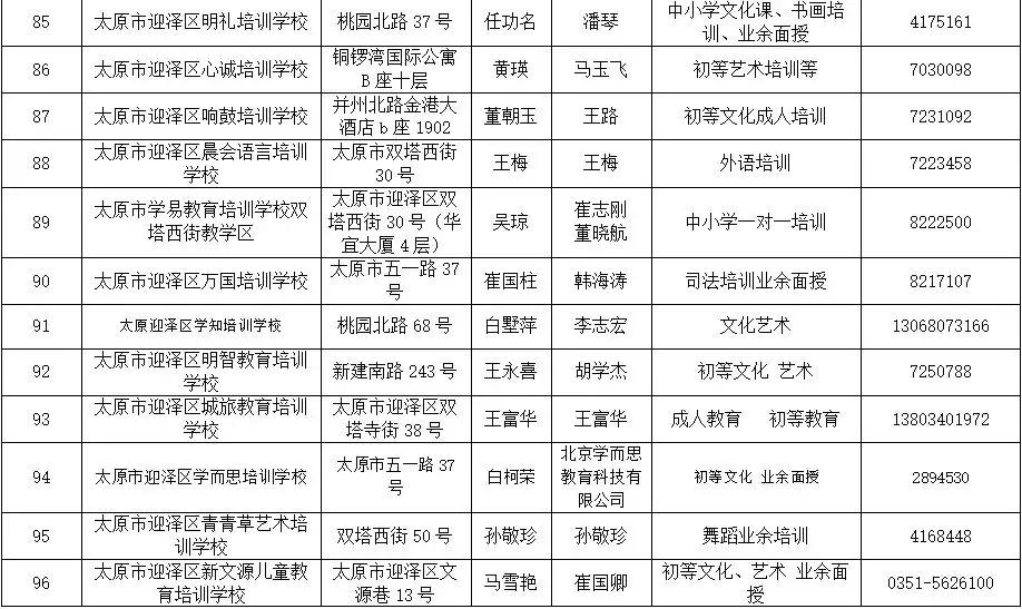
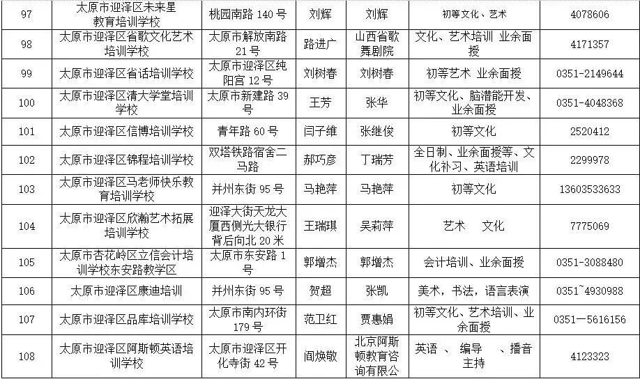
10月24日,太原市迎泽区教育局下发《告家长的一封信》,同时公布了该区办学行为规范的“有证有照”校外培训机构白名单和“无证非法””校外培训机构黑名单。

记者从名单中看到,许多知名机构,如文瀛教育、文登教育、太原盖伦培训学校、太原市三人行培训学校、学友培训(文津教育)等,均上榜黑名单。
太原市迎泽区校外培训机构专项治理行动小组办公室
举报电话:4159053
举报邮箱:4159053@163.com



















10月24日,太原市迎泽区教育局下发《告家长的一封信》,同时公布了该区办学行为规范的“有证有照”校外培训机构白名单和“无证非法””校外培训机构黑名单。

记者从名单中看到,许多知名机构,如文瀛教育、文登教育、太原盖伦培训学校、太原市三人行培训学校、学友培训(文津教育)等,均上榜黑名单。
太原市迎泽区校外培训机构专项治理行动小组办公室
举报电话:4159053
举报邮箱:4159053@163.com


















