*载下**镜像
上MSDN, I Tell You,这里有微软的各种资源的*载下**链接。 关于win10的版本选择,追求稳定的可以选择1809版本,也是我目前在用的,个人不推荐最新版,最新就意味着不稳定,想体验最新的也行,有问题重装就是了,x64是64位,而x86则是32位,关于business和consumer,business包含了企业版、专业版、教育版,consumer包含了家庭版、专业版、教育版。这里我选business,点击详细信息,复制红框里的链接然后到迅雷*载下**


打开迅雷,点这个+,将复制的链接粘贴进去*载下**

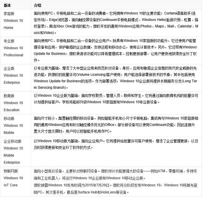
windows各个版本的区别
简单来说,装个专业版准没错,能禁用win10的自动更新,想更才更,除了家庭版,其它都能禁,家庭版不能稳定禁止, 评论区获取禁止教程 。


制作启动盘
这里我选择的是微PE(官网),简单且干净,*载下**这个,点击进去以后点 本 地*载下** ,随便选一个普通*载下**地址就行了

*载下**好了,把U盘插上,然后运行程序,选择安装到U盘

这里全部默认即可,确认是否选对U盘,确保U盘里的重要文件已备份,此操作将要格式化U盘,有闲心呢,也可以选择一个好看的壁纸

安装好以后U盘将会被分成两部分,小的那部分便是PE系统,大的那部分依然可以储存个人文件,同时,下好的镜像也放里面备用

重装系统
设置U盘启动
重装系统中,我觉得最有难度的就是这部分,有的电脑是简单,U盘插上,一开机,按下F2或者啥,就能看到U盘了,然后选中U盘就行了,但是有的,,,就不太好找,下面是各个主板或电脑进bios的方法
组装机主板品牌笔记本品牌台式机
主板品牌启动按键笔记本品牌启动按键台式机品牌启动按键
华硕主板F8联想笔记本F12联想台式机F12
技嘉主板F12弘基笔记本F12惠普台式机F12
微星主板F11华硕笔记本ESC宏基台式机F12
映泰主板F9惠普笔记本F9戴尔台式机ESC
梅捷主板ESC或F12联想ThinkpadF12神舟台式机F12
七彩虹主板ESC或F11戴尔笔记本F12华硕台式机F8
华擎主板F11神舟笔记本F12方正台式机F12
斯巴达主板ESC东芝笔记本F12清华同方台式机F12
昂达主板F11三星笔记本F12海尔台式机
F12双敏主板ESCIBM笔记本F12明基台式机F8
翔升主板F10富士通笔记本F12
精英主板ESC或F11海尔笔记本F12
冠盟主板F11或F12方正笔记本F12
顶星主板F11或F12微星笔记本F11
铭瑄主板ESC明基笔记本F9
盈通主板F8技嘉笔记本F12
捷波主板ESCGateway笔记本F12
Intel主板F12eMachines笔记本F12
杰微 主板ESC或F8索尼笔记本ESC
致铭主板F12磐英主板ESC
由于各个牌子都不太一样,所以得根据自己的情况去百度对应方法,这里我就说一些我遇到过的意外状况:
- 插上U盘以后不显示U盘,在做启动盘的时候就要看好自己的U盘是叫啥,显示什么名字,这样在进bios的时候就好识别,如果没显示,就换个插口试试
- b360主板存在一个奇葩的问题,虽然显示了U盘,但是进不去,选中硬盘再进却可以
- 在将U盘放到第一位时,注意看屏幕下方或者右边,它会告诉你快捷键,有的是F5、F6,有的是+、-,还有的就~~~
- 还有的可能不显示U盘名字,这时就看看有没有类似于 CD/DVD/CD-RW Device 这样的字符,选它就是了
- 关于笔记本,我这里用联想举例,如果按F12没有用的话,试试Fn+F12
这里是虚拟机演示,这里也没有显示我的惠普U盘的名字(上面做系统盘的演示图中有U盘名),而我给电脑装的时候是显示了的,这里我就根据经验选择这一项

进PE
成功载入

这里便是PE系统

磁盘格式
关于磁盘格式的问题,通过《秒懂MBR和GPT分区表》一文就能明白了,这里我就简单的总结一下,电脑有两种启动方式——UEFI和BIOS,UEFI对应GPT,而BIOS对应MBR,UEFI是目前普遍使用的启动方式,启动很快,如何判断自己的老电脑是否支持UEFI启动呢?一是直接百度自己的主板或者笔记本型号是否支持,二是百度自己的主板或者笔记本如何进入BIOS,进去以后找到BOOT菜单,然后看看启动方式是UEFI还是LEGACY(LEGACY就是BIOS启动)
这里我就拿UEFI启动举例,首先在 分区助手 中确认磁盘是否为GPT格式,如果不是,就得选中该磁盘,把它转化为GPT,有的无法转化是因为磁盘被分过区了,只需右键单击各个分区删除使它们成为一整块磁盘,有多个磁盘的要注意哪一块是你U盘,别把U盘给删了。。。


完成转换以后别忘了在左上角提交修改



如果无法转化,就打开 分区工具 来转化

系统安装
然后打开此电脑,找到你装镜像的磁盘


双击进入镜像,然后运行 setup

下一步

现在安装

这里点我没有产品密钥就行了(有的忽略这句),在系统安装完成以后再去百度找个激活工具就行了,或者淘宝买个激活码, 评论区获取激活工具

选择自己想要的版本,这个上面已经说过了,我选择专业版

同意

选择自定义

有的人这里可能不止一个盘,或者已经有分区了,我个人习惯是把所有分区删除,系统装好了再慢慢分,有的其他分区里还有文件,就不能删了,但要选对系统盘

开始安装


等它重启几次以后,就见到这个久违的画面了,也就是电脑第一次开机时的样子

后面就不再演示了,跟着提示来就行了
老机子
有些老机子可能不支持这种直接点击 setup 的安装方式,可以参考一下下面这个教程 https://www.alienchen.cn/34.html
关于驱动
一般装好了就会有网卡驱动,联网以后更新一下也会自动安装其他驱动,如果没有网卡驱动的,就得手动安装了,最好的方法就是去官网*载下**网卡驱动,如果其他驱动联网了也没有自动安装就得手动安装了,一样是去对应的官网*载下**,嫌麻烦的可以用驱动总裁——>传送门,个人感觉是比较绿色的,可以离线安装所有驱动
关于激活
网上激活工具很多,鱼龙混杂,有些可能有病毒啥的,在不能确保工具干净的情况下,个人建议淘宝买个激活码,支持重装的才十几块钱, 评论区获取激活工具
关于PE工具箱
工具箱还有不少实用工具,重装系统只是它小小的一个功能,由下面这张图可以看到有Dism++、Ghost备份还原、Windows密码修改等等工具,虽然大多数人都用不上,但是不怕一万,就怕万一呢?有时无法进系统,可能是引导分区坏了,进PE轻松修复,系统崩溃了,只要不是磁盘损坏,都能在PE中备份文件,还有数据恢复(如果数据真的很重要,还是建议找专业人士,自己别瞎折腾),备份系统等等
如果本文对你有所帮助的话,别忘了点赞并分享给你的小伙伴呀(。・ω・。)ノ♡
祝大家冲浪快乐!