隐贵黔企:曾经的贵阳地产一哥,退隐江湖的智诚企业下篇
◆它显贵:参与并见证了贵阳现代都市的建设进程,它是贵阳现代百货业的开山鼻祖,它开发建设了贵阳市首个高层住宅项目,老板兼任贵阳房地产商会会长。在贵阳地图上留下了多个地标项目,影响着贵阳人吃住娱乐和精神文化。
◆它低调:大老板隐身台后,二老板可谓贵阳地产一哥。
它是谁?一起走进隐密、低调的智诚企业!
全文目录,共分4个章节介绍。
- 一、被遗忘的智诚
- 二、认识智诚。
- 三、解构智诚。
- 四、探寻智诚大老板?
- 五、智诚核心团队及社会影响。
- 六、解密智诚朋友圈。
- 七、迷失的智诚与退隐的温家。
- 八、智诚起家探密与发展战略研讨。
本篇为隐贵黔商——智诚系列3:迷失的智诚,隐退的温家!
前言:
企业界关于持续经营一直有争论。一方希望企业长青,创百年品牌。
另一方则提倡"做企业当儿子养,当猪卖"。
大家怎么看?
曾经勇猛下海,创显赫成绩,名利双收,留下数个地标精品。
今日则渐行渐远,悄然隐退!

(一)、迷失的智诚。
1、高端百货被国贸系门店围堵。
曾经的智诚名店确实是金字招牌,如今单店被国贸系十余个门店围堵,客户还剩多少?
1996年智诚名店在贵阳喷水池开设了贵阳第一家高端客群的百货店。时隔六年,即2002年,国贸广场在距智诚名店100米的地方,也设了第一家店。
时至今日,国贸集团完成了全省九地市的项目布局,销售收入从286万元增长到34亿元,商场管理总面积从1.3万平方米到30万平方米。

智诚1店——国贸14店

智诚1店——国贸14店
2、连锁超市被国安社区收购。
贵州国安社区智诚连锁购物有限责任公司,简称国安智诚,隶属于中信集团旗下控股公司,前身是成立于1998年的贵州智诚连锁购物有限责任公司(智诚超市)。2017年10月,国安社区正式入股智诚超市,组建国安智诚公司。

3、三桥(副食)批发市场被清镇华丰国际食品城压制。
同是经营副食批发,一个是物流不畅,成天堵车的三桥市场,另一个是高大上的清镇华丰食品城。作为商家与客户,你选择哪里?
贵阳三桥批发市场由智诚集团投资建设,于2001年建成投入使用的大型超市商品采购配货中心。市场占地面积13万平方米(约195亩),有门面、库房2100余间,停车位800余个。

贵阳华丰批发市场旧址位于甘荫塘,2017年整体搬迁到清镇。新的食品城占地540余亩,是三桥市场占地面积的近3倍。2019年贵阳华丰国际食品城交易额约70亿元。

贵阳华丰国际食品城经营区

经过20年的发展,三桥批发市场的竞争短板越发明显。铺面小、道路窄,堵车是常态。

贵阳三桥综合批发市场经营现状
4、地产业务开发停滞,项目转让。
◆汉湘街项目:2014年8月21日,中诚信托接手贵阳汉湘商业文化旅游置业发展有限公司99%的股份,智诚系企业仅保留1%的股份(智诚企业集团持股0.9%+中国外建持股0.1%)。

◆中坝项目:2018年,智诚房开将两城区占地5万平方米的中坝路项目转让给碧桂园,即后来的碧桂园星荟项目,总建筑面积达23.8万平方米。


市中心,*迁拆**少,难得的超大优质项目。

5、足球这吞金机器,早转让早安心。
2015年,智诚将智诚足球俱乐部控股权转让给恒丰地产。
2017年12月20日,贵州恒丰智诚向足协提交相关文件,恒丰集团继续收购智诚集团手中球队股份,球队将正式更名为贵州恒丰。
恒丰集团的持股比例从此前的66%增至95%。同时,贵州恒丰的队徽绿改红去掉智诚相关元素,进军足坛13年的智诚完成他的使命(杀入中超)后正式退出足坛。

6、工程业务,副部级平台玩残(被诉破产)。
显赫出身,挣钱利器。曾年入120亿元,利润12亿元。
如此资产肢解,智诚还有什么?
未来在哪里?
隐退或许是最好的选择。创业当儿子养,做大当猪卖。

(二)、无奈的隐退:
智诚隐退显然,为什么退?
主动退出,还是被动退出?
作为商场打酱油的小编,对智诚有深深的膜拜。
一是项目投资稳健。所出项目皆属精品,定位准确,运营成功,不得不服。
二是老板友善低调。常在河边走,哪有不湿鞋,低调是最好的商业保护!
投资足球,扛起贵州足球的大旗与希望(创办恒丰智诚足球俱乐部与兴黔足球学校),广结善缘!
当查询到法人失信,中外建被诉破产时,心大惊,还是万分难以相信!
一向稳健的企业出事,还是资金大事!
集团总经理变法院失信人:

集团总经理变法院失信人
股权冻结:

中外建被诉破产:

这一次危机有点猛,连兄弟企业也波及。

温思源,男,1948年出生,大专学历,现任贵州新苑摄影艺术有限公司董事长,中国人像摄影学会副主席,人像摄影学会婚纱摄影专业委员会主席。新苑集团现已成为横跨云南、贵州两省的专业婚纱影楼连锁集团,集团的每家影楼均成为当地最具规模、最受欢迎、最具影响力的影楼。
温思源原为贵州智诚企业集团股东,2017年7月,从贵州智诚企业集团股东名单中退出。
温思渝原为贵州新苑摄影艺术有限公司工商登记负责人,2015年11月负责人变更为温思源。

(三)、事出何因?
市场滞销?还是投融资环节?再或ZZ事件?
智诚项目布局多个省市,究竟哪里出的事?

贵州市场,原有开发项目基本都已完工交付,不存在烂尾。未开发项目,近几年都在变现转让,套现离场。
余下的可能,就是总部位于北京的中外建平台,原建设部直属的副部级建筑企业——中国对外建设有限公司。
中国对外建设总公司成立于1992年,是经国家批准的大型国有建设企业,总部设在北京。2010年12月30日,贵州智诚集团参与改制并控股中国对外建设有限公司。

智诚虽只持中外建48.28%的股份,但智诚集团网站内容,则表述为控股中外建。

贵州智诚企业集团实际控制人温思渝担任公司董事长。

中外建贵为副部级建筑企业,改制后盈利能力十分可观!
年挣利润12亿元,十足的挣钱利器。
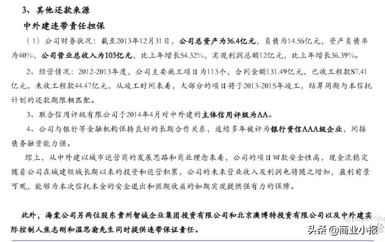
2013年底,中外建总资产36.4亿元,营业收入103亿元,实现利润12亿元。此时贵州智诚集团一年总营业收入也就17.5亿元。

中国外建经营现状:诉讼麻烦一大堆!

七年时间,凤凰变乌鸡,画风转变太快。年挣利润12亿的优质企业,已到破产边缘!一声叹息!

(五)、海南项目,转折的开始?
我们来理一理。
海南三亚海棠项目融资信托计划:

融资方财报情况:

融资方股权情况:

信托计划担保承诺:



中外建为海棠项目公司提供不可撤销的连带担保,其实际控制人贵州智诚集团及温思渝提供连带保证责任。
或许,这就是潘多拉魔盒打开的原因!
更多精彩好文:
隐贵黔企:曾经的贵阳地产一哥,退隐江湖的智诚企业(上篇)
https://www.toutiao.com/item/6904590959447785995/
隐贵黔企:曾经的贵阳地产一哥,退隐江湖的智诚企业(中篇)
https://www.toutiao.com/item/6905014138364297740/
黔商系列:35岁收购贵州燃气,坐拥三家上市公司
https://www.toutiao.com/item/6804048740005970435/
绝代双雄:未来十年,贵州商界最值得期待的两位商业大佬
https://www.toutiao.com/item/6802228797438427652/
贵州富豪财富榜十年的发展变迁(2010-2020)
https://www.toutiao.com/item/6806583241181495816/