
A.目的:使分析人員充分了解power時序,並介紹power線路之所有的基本電壓
B.範圍 : 电子爱好者
C.內容 : 945平台NB Power Sequence

一.沒插入Adapter&Battery 所需的電壓:一般而言所有的主板均有一顆RTC 電池,其作用主要給M/B提供+3V電壓,從而使Initialize 過後的CMOS數據不會丟失,此電池電量不足或者損壞只會導致開機時間與CMOS信息錯誤.

二.插入Adapter之後 M/B啟動過程

1.當AC_BAT_SYS産生後,先會産生+5VA/+3VA/+3VA_EC然後送給EC進行Initialize,完成Initialize後EC輸出VSUS_ON使Power IC 正常工作,最後power IC控制H/L MOS輸出 +3VSUS&+5VSUS/+12VSUS電壓提供給M/B

2.优先产生+3VA&+5VA(由待机主芯片产生),此电压主要是给EC、外部指示电路供电.

3.当+3V的电压产生后会送到EC,这时候EC立即会发出VSUS_ON给电源管理芯片.

4.待机电源管理芯片立即会产生+3VSUS&+5VSUS之电压.


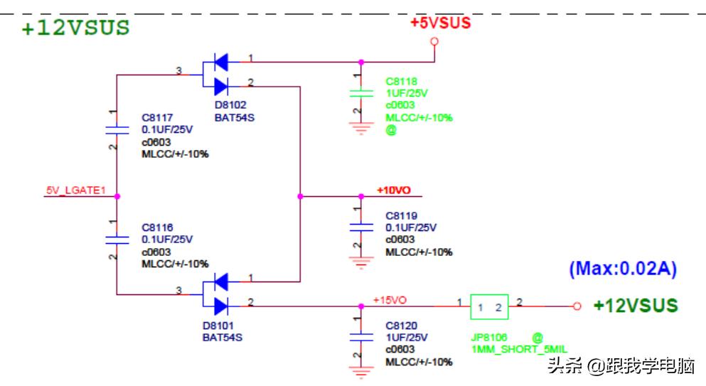
5.当主芯片产生+3VSUS&+5VSUS之后同时会产生+12VSUS之电压,此电压常见的方式有以下两种途径:


三.按power Bottem之後power啟動過程
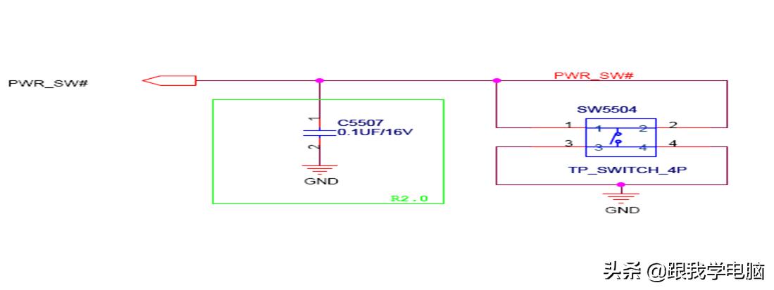
1.正常+3VSUS&+5VSUS産生後PWR_SW#會産生高電平一般为3.3V,只有當用戶按下Power switch後由高變低然後通知系統開機


2.EC收到Power switch由高變低行为之后,EC發出PM_PWRBTN#送給南橋


3.南橋發出PM_SUSC#&PM_SUSB#送给EC

4.EC收到PM_SUSC#&PM_SUSB#后会发出SUSC_EC#&SUSB_EC#

5.SUSC_EC#&SUSB_EC1#通过1Kohm电阻转换出SUSC#_PWR&SUSB#_PWR给power IC

6.SUSC#_PWR主要控制+1.8V/+3V/+5V/+12V相关的power,另外SUSC#_PWR主要控制+0.9VS/+1.5VS/+3VS/+5VS/+12VS/+1.2VS相关的power

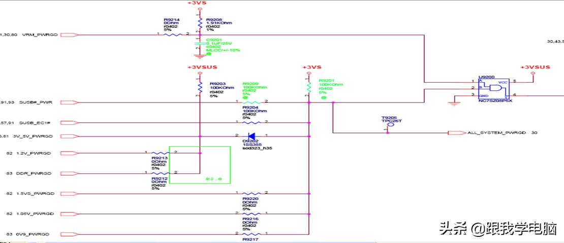
7.当所有的power起来之后经过delay通过与门电路进行比较最终输出ALL_SYSTEM_PWRGD信号给EC

8.EC收到ALL_SYSTEM_PWRGD信号之后会发出CPU_VRON开启CPU之电压。


9.VCORE 电源管理芯片收到CPU_VRON會開啟CPU工作電壓。

10.VCORE 電壓穩定後會發出CLK_EN#開啟system clock同時發出VRM_PWRGD信號給EC

11.系统时钟啟動過程:
11-1.當VCORE 芯片發出CLK_EN#後通過轉換電路將CLK_EN變為低電平有效.

11-2.时钟芯片確認CLK_EN為低電平後隨後開啟所有的所有系统时钟。

12.當所有的外设时钟 OK以後EC會發出PM_PWROK信號經過轉換電路給南橋


13.南橋收到SB_PWROK信號之後會發出PCI_RST#_SB複位信號提供所有PCI設備進行RESET

14.南橋發出PCI_RST#_SB之後给PCI設備進行Initialize完成後北橋發出H_CPURST#

15.當M/B所有的電壓/Clock/H_CPURST#正常後,此時此刻主板才會進行下一轮的system Initialize,此刻Power sequence完成,这时系统可以进入显示状状态.


通过以上的学习你对主板信号了解多少呢?有兴趣的电了爱好者欢迎在下方给我留言