今天上午,一年一度国际苏马7:30准时发枪开跑,和往年一样的路线,狮山路起跑,太湖边绕一圈,终点科技城,时间过得真快,去年笔者参跑给淋成狗,今年怕再被淋,没敢跑。去年笔者一时兴起把苏马沿线一些小区房价整理了一遍,正好今年也用同一份素材让各位比较比较,有些小区涨了不少。
先上去年文章截图:





下面再看看今年各小区挂牌价和上涨幅度,挂牌价参考贝壳网站:
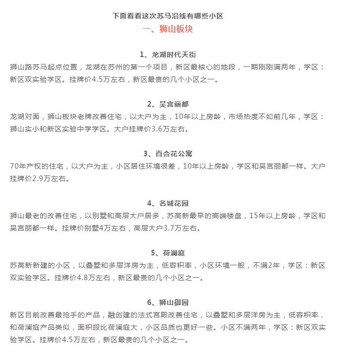
一、狮山板块
1、龙湖时代天街
挂牌价:6.3万,相比去年4.5万上涨40%;新区狮山核心加双实验加持,涨幅惊人。
2、吴宫丽都
挂牌价:4.5万,相比去年3.6万上涨25%;以大户为主,小学学区稍次和龙湖天街一路之隔,小户单价很贵。
3、百合花公寓
挂牌价:3.0万,相比去年2.9万上涨3%;小区居住环境差,以超大户为主,学区和吴宫丽都一样,涨幅超低,远低于大盘。
4、名城花园
挂牌价:4.6万,相比去年3.7万上涨24%;狮山老牌改善小区,以大户和别墅为主,比较受市场青睐。
5、荷澜庭
挂牌价:6.2万,相比去年4.8万上涨29%;狮山核心地段加双实验加持,涨幅很大,比较受市场青睐小区之一。
6、狮山御园
挂牌价:6.0万,相比去年4.5万上涨33%;狮山终极改善小区之一,以大户为主,融创御园系豪宅,口碑非常好。
二、枫桥板块
7、新狮新苑
挂牌价:2.35万,相比去年2.0万上涨17.5%;枫桥几大*迁拆**小区之一,今年小户价格涨幅很明显。
8、林枫苑
挂牌价:2.35万,相比去年2.0万上涨17.5%;和新狮新苑一样,枫桥*迁拆**小区,位置也相差无几。
三、马涧板块
9、景山*瑰园玫**
挂牌价:2.6万,相比去年2.2万上涨18%;吴中地产靠山别墅洋房,物业一般,小区违建较多,得房率非常高。
10、津西美墅馆
挂牌价:2.8万,相比去年2.2万上涨27%;和*瑰园玫**一路之隔,洋房价格和*瑰园玫**相差不大,户型很惊艳,小区环境非常一般,堪比*迁拆**小区。
11、新创大河山
挂牌价:2.2万,相比去年1.9万上涨15.8%;别墅违建一大堆,尤其沿河一带,新区出了名的“违建大户”,小区环境还不错,物业一般,被违建和物业影响的高端小区。
12、北辰旭辉壹号院
挂牌价:2.95万,相比去年2.6万上涨13%;以精装洋房和小联排为主,小区环境很不错,小区竞品参考今年非常火的楼盘龙湖景粼原著。
13、龙池山庄
又名见山独栋,苏高新旗下纯独栋小区,目前新房还有在售,价格800万+(卖了很多年了,可见郊远纯别墅小区销售大难题)。
14、白马涧花园
挂牌价:2.0万,相比去年1.85万上涨8%;*迁拆**小区,小户单价涨幅明显。
15、华宇林泉雅舍
挂牌价:2.56万,相比去年2.1万上涨21.9%;低密度洋房小区,户型得房率都很赞,物业太过一般。
四、科技城板块
16、青山绿庭
挂牌价:2.85万,相比去年2.4万上涨18.8%;科技城非常早的小区,大别墅和洋房为主小区,青山脚下环境超一流,洋房区整体很一般。
17、望湖湾
挂牌价:3.25万,相比去年2.6万上涨25%;小区位置很好,科技城大道边上,内部环境一般。
18、绿地中央广场
挂牌价:3.25万,相比去年2.6万上涨25%;科技城巨无霸小区,自带大型商业中心(在建),年初开过一批精装70年产权房源1.8万。
19、招商雍和苑
挂牌价:3.46万,相比去年2.8万上涨23.6%;小区环境不错,以洋房为主,位于伊顿国际学校边上。
20、水岸年华
挂牌价:3.52万,相比去年2.8万25.7%;以小户为主,单价很高,小区环境还不错。
21、朗诗绿洲
挂牌价:4.78万,相比去年3.45万上涨38.6%;小区挂牌价直指狮山,甚至超过狮山偏远一些楼盘,上涨幅度很大,成交单价明显跟不上,虚高。小区环境非常好,北边有小的环山公园,有小联排产品。
五、东渚板块
22、虹景湾
挂牌价:2.4万,相比去年2万上涨20%;和科技城一路之隔,位置非常好,受限属于东渚板块,单价相差非常明显,纠结通安首开棠前如院学区的客户,多了解一下当年虹景湾学区事件。
23、龙惠花苑
挂牌价:2.1万,相比去年1.75万上涨20%;虹景湾西边小区,小区内部环境很差,同属东渚板块。
以上就是苏马延线小区(非全部),和去年相比都涨了一圈,尤其以狮山和科技城涨幅最为明显,而且高品质小区和刚需小户更受购房者青睐。
可以给各位一个建议,选择新房尽量以大品牌开发商为主,限价基础下同区域新房价格相差无几,二手房市场会比较明显,同类型产品品质开发商小区明显要贵2K左右。
最后看看各小区涨幅,我又变成柠檬精