江北教育大事件!最新消息,2020年6月15日,南京明道学校教育集团成立宣布大会在沿江中学召开。
原南京市名校长、树人学校校长张建波在江北新区创建的明道中学,正式和沿江中学、沿江小学成立教育集团。

●关于明道中学●
南京明道中学
南京明道学校是一所高端民办学校。校长张建波携手一批志同道合、有教育情怀的老师组建了一流的师资队伍,40余名明道教师中有全国优秀教师1名,全国知名班主任2名,省特级教师3名,大市级学科带头人6名。办学近两年,学校凭借一流的师资团队、先进的办学思想、科学的治校方略和卓越的教育质量,一跃成为江北新区一张新的“教育名片”。

成立教育集团的主要目的是为了推进新区义务教育优质、均衡发展,满足人民群众对教育的多元化需求,放大区域内优质教育资源辐射面。教育集团将优先提升沿江片区学校硬件条件,努力加强师资队伍建设。

▲沿江小学

▲沿江中学
除了以上消息
江北新区还有以下教育集团
一起来了解下吧!
▼▼▼

江北新区2大教育集团
2018年9月6日,浦口实验小学教育集团、琅小明发滨江小学教育集团成立。

01 江北新区浦口实验小学教育集团
以浦口实验小学为集团总校,浦口实验小学浦园路分校、浦口实验小学万江分校为集团分校。

浦口实验小学坐落于长江岸边,老山脚下,始建于1948年,曾用名为南京市第八区保国民小学、浦口区码头街小学、浦口区第一中心小学,1998年创建为省级示范性实验学校,2010年整体搬迁到大华校区。
02 江北新区琅小明发滨江小学教育集团
以琅琊路小学明发滨江分校为集团总校,力学小学海德北岸分校、柳袱小学为集团分校。

南京市琅琊路小学明发滨江分校建校于2007年9月,学校分东、西两个校区。学校总占地面积31660平方米,两校区各拥有一个200米标准的塑胶跑道田径场和4幢现代化的教学楼、教辅楼。
按照江北新区小学教育集团化办学实施方案——集团校内教师流动、集团教学研训一体化、还有集团成员校在教学计划制定、教学常规管理、教研活动开展、教学质量评价等方面都将协调一致、同步推进。
我们盘点了目前南京各区教育均衡化的现状,各区域大举开启集团化办学,大力度辐射带动相对薄弱学校,提振公办办学实力!
鼓楼区
2019年3月,鼓楼将以南师附中树人学校、金陵汇文学校(初中部)、南京市第二十九中学初中部三所学校为核心学校,组建“1+1+X”三大初中发展联盟,全区所有初中全部纳入,促进鼓楼区初中教育优质均衡发展,让孩子们享受更加公平更高质量的教育,用3到5年时间,实现全区初中教育优质高位均衡。

点击查看大图
鼓楼区 三大联盟
第一联盟:核心学校:南京师范大学附属中学树人学校

新优质初中:南京市第八中学
项目学校:南京市第五十中学、南京市第三十九中学、南京民办育英外国语学校
第二联盟:核心学校:南京金陵汇文学校(中学部)

新优质初中:南京市滨江中学
项目学校:宁海中学分校、南京市第十二初级中学、南京民办求真中学
第三联盟:核心学校:南京市第二十九中学初中部

新优质初中:南京市第六十六中学
项目学校:南京市第二十九中学致远初级中学、南京市第二十九中学幕府初级中学、*京大南**学附属中学初中部、南京市鼓楼实验中学
秦淮区
小学:教育联盟全覆盖,全面推进优质均衡
“对每个学生的终身发展负责”是秦淮教育始终践行的理念,在坚持公益普惠发展的基础上,持续改革创新,全面推进优质均衡,在全市率先成立小学教育联盟,联盟内领衔校向成员校输出行政管理人员、名优骨干教师,包括市级和区级的学科带头人、优质青年教师,会安排到成员校进行交流。在统一管理方面,赋予了教育联盟更多自主管理权,在教育管理、人事安排、后勤保障、资金投入等方面加大政策倾斜程度。例如,南京市五老村小学名校联盟是秦淮区三大小*联学**盟之一,包括五老村小学、马府街小学、建康路小学、中山小学、银龙花园学校、秦淮第二实验小学以及佳营小学等。
初中:三大名校领衔共享优质资源
A
钟英中学领衔,
和文枢中学一体化办学
秦淮区以钟英中学为龙头,实现其与文枢中学一体化办学,实现区域教育高水平均衡发展。学校正借打造智慧校园的契机,不断追求,勇为人先,争做基础教育的先锋模范,力争办好区域内人民群众满意的优质学校。
B
郑和外校领衔,
携手航初、五初共同发展
2019年5月,南京郑和外国语学校携手南京航空航天大学附属初级中学、南京市第五初级中学组建成立“南京郑和外国语学校教育集团”。

据悉,郑和外国语学校董事长将担任郑外教育集团总校长,聚力三校优质资源,在课程、课堂、课题上共谋、共建、共进。郑和外校将输出学校先进管理理念,强化集团内部协作,集团内骨干教师、校本课程、特色活动等优质教育资源将实现互通共享。
C
秦淮外校领衔,
三所初中打造城南教育高地C
2019年7月 秦淮再次官宣,秦外教育集团成立!
由南京秦淮外国语学校、南京市第二十七初级中学、南京市第十八中学三校正式组建“南京秦淮外国语学校教育集团”。

秦淮外校董事长、校长王正勇出任总校校长,教育集团三所学校将在资源管理课程、教师队伍、德育活动、教学研究、校园文化等方面实现互联互通,无障碍无缝隙的对接。
D
以南外为代表的优势教育资源,
陆续进驻南部新城
目前南京外国语学校140多亩南部新城校区今年年底将启动建设,以南外为代表的优质教育资源将陆续进驻南部新城,目前规划有6所初中、6所小学、近20所幼儿园,学校建成后,秦淮区将采取引进区内外优质教育资源、放大全区现有优质教育资源和培育新优质资源相结合等多种方式,深入实施“一体化托管办学”、“联盟化管理”等,深化名校集团化办学、校际联盟化发展实践,扩大优质教育资源覆盖面。
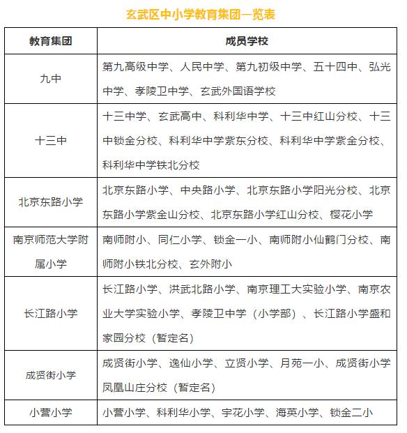
玄武区
2019年9月10日上午,南京市玄武区召开新名校建设暨教育集团发展媒体见面会,宣布南京九中、南京十三中、北京东路小学、南京师范大学附属小学、长江路小学、成贤街小学、小营小学分别作为牵头学校组建七个中小学教育集团,首批(即2018年-2022年)重点建设的新名校同时公布!

建邺区
目前建邺区已形成五大教育集团:南师附中新城集团、南外河西教育集团、中华中学教育集团、致远外国语教育集团、建邺初中教育集团,实行学区制管理。
所谓学区管理,是指将义务教育学校按照地理位置划分成为若干学区,形成一所初中对应几所小学的格局,学区内的中小学组成校际联盟。而集团化办学是将一所品牌学校和若干所学校组成的,以充分发挥品牌学校辐射引领作用,发展区域内的名校教育联合体。

综合来源:南京择校、江北新区民生、南京江北生活圈、南京招生考试、南京楼市观察