编语:伟人*小平邓**曾经说“科学技术是第一社会生产力”,培养社会主义建设者和接班人是高等学校的第一要务,而进行科学技术研究则是高校的历史使命,所以国家实验室是评价高校实力的硬指标,本文从高考志愿规划的角度,给考生和家长做一些普及。

[国家实验室]:是以国家现代化建设和社会发展的重大需求为导向,开展基础研究、竞争前沿高技术研究和社会公益研究,积极承担国家重大科研任务的国家级科研机构;根据国家重大战略需求,在新兴前沿交叉领域和具有我国特色和优势的领域,依托国家科研院所和研究型大学进行建设。

【2003年前已经建成的国家实验室名单】
1 、同步辐射国家实验室 (中国科学技术大学 ) 2 、正负电子对撞机国家实验室 (中国科学院高能物理研究所 ) 3 、重离子加速器国家实验室(中国科学院近代物理研究所 ) 4 、材料科学国家实验室 (中国科学院金属研究所 )

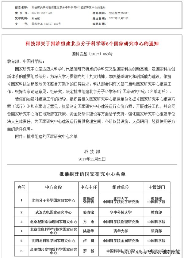
【2003年科技部批准筹集的国家实验室名单】
1、北京凝聚态物理国家实验室 (中国科学院物理研究所)
2、合肥微尺度物质科学国家实验室 (中国科技大学)
3、武汉光电国家实验室 (华中科技大学)
4、清华信息科学与技术国家实验室 (清华大学)
5、北京分子科学国家实验室 (北京大学、中国科学院化学研究所)

【透视一】:已经建成国家实验室的高校只有中国科学技术大学,处于筹建阶段的高校有清华大学、北京大学、华中科技大学。

【透视二】:科技部2003年批准筹建的第二批国家实验室全部变成了国家研究中心!估计是为了同国家重点实验室相区别。

【编后语】:那么,哪些高校有国家重点实验室呢,请看笔者后面的文章。
