最近热播的家庭教育生活喜剧“小欢喜”在圈内大热,豆瓣评分高达8.1,引发了网友对中国式教育的讨论,特别是“学区房”这个话题再次真实而紧张地出现在了大众的眼前。
剧中乔英子的妈妈宋倩在早些年,便有前瞻性的购买5套学区房,目前坐拥4套学区房,每个月收租好几万↓↓↓

出自《小欢喜》
与此同时,宋倩的闺蜜董文洁就没有那么幸运了:儿子成绩不理想,为了孩子能休息好,干脆全家搬到学校旁边的小区里去住。虽然一个月房租就要一万多块(两居室),但上下学只要四分钟。
不少人发出疑问,现实生活中的学区房有那么受追捧吗?
今年2月,深圳宝安中学附近的都市翠海华苑成交了一套约35平的学区房,成交价332万元,单价逼近10万元/平。不到2个月的时间,该小区又成交一套同户型,成交价356万,与前两个月相比差了24万。市场说明了学区房的热度。
又有人疑惑了,宝安中学凭什么如此受追捧?

(宝安中学初中部)
因为宝安中学就像剧中“虎妈”董文洁所期待的样子:即使孩子成绩差,但也能进到一所好学校,甚至能被培养出好成绩。简单来说,比起深圳某些名校要么掐尖,要么劝退来提高升学率的做法,宝安中学简直就是一股清流,是“低进高出”的典范,就是低分进去,高分出来。
宝安中学:低分进去,高分出来
宝安中学位于宝安区,成立于1984年,2015年组建为宝安中学(集团),集团由高中部和初中部、小学部、外国语学校、实验学校和 石岩外国语 学校六部组成。

(宝安中学初中部正大门)
宝中集团近两年加大了国内外名校毕业生的招聘力度,清华、北大、北师大等学校都是宝中的定点校招院校,去年入职的新教师就有6位来自清华、北大的硕士或博士。可以看到,宝中青年教师的起点都非常高。
再让我们通过大数据来看看宝中的“学霸”加工能力:
首先,宝安中学分为初中部和高中部,高中部一直位列深圳“六大”名校。而初中部往年约有30%的学生直升到高中部,侧面说明了初中的教学质量。

(宝安中学高中部)
其次,宝安中学是深圳所有初中招生人数最多的中学。一般中学招生也就300-500人左右,而宝中从2017年开始每年招800人,招生基数非常大,是很多学校的两倍甚至三倍,但是每年考入四大、八大的比例都不低。
学校2018年中考成绩,考入“十大”共990人,而深中才493:

(2018年全市中考成绩排名)

2018年,宝中考入“十大”共990人,而深中是493:
就拿2019年宝中的中考成绩来说,全市第二名就出自宝中,440分以上的人数排全市第三。
中考440分,代表什么?440分代表可以任意挑选深圳最好的高中,因为录取分最高的深圳中学才439分。所以,440分代表着极少数超一流考生的实力!

(2019年深圳中考各学校排名)
虽然从数据上看,宝中考入四大名校的比例不算顶尖,但其初中部没有直属小学、没有掐尖择校生,生源质量参差不齐,且在报考人数冠绝深圳的大背景下,说句良心话,其“学霸”加工能力已经算很好了。
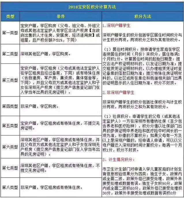
最重要的问题来了,要怎么才能进去宝中读书呢?
宝安采取的是先类别,后积分的录取形式。今年宝中录入一类最低分为71分,最差的情况就是二胎家庭至少需要提前11个月购买房产。(居住时间每满一个月积1分)

(宝安区积分政策)
学区房:200万起步,均价约8万/平
宝中附近大大小小有30多个小区,大小户型、新老盘均有,购房者选择机会多。可以大致分为两类看待:

(4个典型小区)
01 小户型:TATA公寓、都市翠海华苑
像TATA公寓(1993年)、都市翠海华苑(2004年)等小区主打小户型,很多一房一厅、单身公寓都是投资客的最爱。这类小户型总价虽低,但单价都很高了。

(都市翠海华苑)
就拿都市翠海华苑来说,面积最小的1房(20平左右)总价315万,但单价已经卖到15万+了。普通小两房总价在485-620万左右。

(都市翠海20平小户型)
而TATA公寓单价在7万元/平左右,相对的来说比较低,因为其地块性质是工业用地,产权只有50年,而且楼龄接近36年。同样也带学位,但需要全额付款。

(TaTa公寓1993年建成,1房挂盘最低价200万)
小区户型有31-35平的1房,总价在210-240万左右;也有55平的小两房,总价在328-350万左右,户型方正的比较抢手,也适合买来自住。

(Tata公寓)
这些小区主要是地段好,距离5号线地铁站近,旁边又是灵芝公园和中洲购物中心,出租也很容易,面积稍微大点的也适合刚需上车。
02 大户型:勤诚达、华联城市全景、中洲华府
像勤诚达、华联城市全景、中洲华府等小区主力大户型,而且多为2012年后建成的次新房,花园环境好,适合注重居住品质的人群。
以中洲华府为例,小区自带中洲购物中心,距离地铁站约500米,配套齐全。小区的3房户型,挂盘价800万-1350万不等,单价约8万/平。

(中洲华府)
但是不少人担心华联城市全景、中洲华府未来学位可能存在变数。首先,有人爆料当初开发商与学校签订了10年合约,合约到期后会影响学位申请。其次,这两个小区家门口就有一所公立学校(孝德学校),这两年一直没有招满学生,而深圳划分学区是按照就近上学原则和大路划分原则,家长们担心以后远在马路对面的中州华府会被划走。

(中州华府、华联城市在马路对面)
当然,还有一种选择就是买老小区,刚需改善型家庭买来自住,投资客买来博旧改,4、500万左右能拿下三房,例如:洪浪一二村、灵芝新村等。灵芝新村成交很活跃,小区于1984年建成,产权只有50年,现在只剩15年不到的产权了,*款贷**年限会卡得比较严。

(灵芝新村)
总而言之,如果就是奔着宝中学位去的,可能处于危险区的小区就尽量不要碰了。像勤诚达、灵芝新村等比较安全的小区,也得早点入手攒积分。而急用学位的就得注意了,后期得做好被分流到其他学校的准备。
编辑:左左