
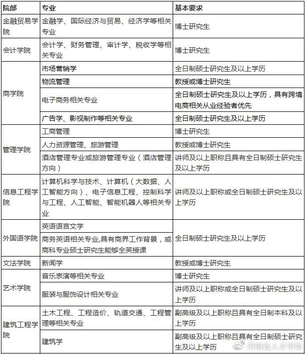
一、招聘需求


二、专职教师待遇
(一)教授年薪14.6~15.6万元;副教授年薪12.5~13.4万元;讲师年薪9.2~9.9万;硕士研究生年薪7.3~7.8万元。
(二)青年博士研究生签订工作协议内聘副教授,享受博士津贴2500元/月,具有教授、副教授职称的博士研究生签订工作协议享受博士津贴5000元/月;提供科研启动费10-15万元;档案转入我校博士研究生可提供安家费10-15万元;免费提供配有家具的住房一套;如配偶是硕士研究生,可根据学校岗位需要及条件优先安排工作。
(三)特聘教授、博士后出站人员、学术带头人,引进政策及相关待遇面议。
(四)另外符合郑州市"智汇郑州"人才政策条件人员,享受每月1000-1500元生活补贴及2-10万元的购房补贴。
三、应聘方式
请将个人简历及相关证件扫描件转换为压缩文件以附件形式发送至邮箱:jiaoshisd@163.com。邮件主题请注明“专职—应聘院部—职称—最高学历—毕业院校-专业—姓名”。
四、联系方式
学院地址:河南省郑州新郑龙湖镇文昌路1号 咨询电话:0371-62565149
联系人:张老师 殷老师

