
作者:林然
来源:股市动态分析
11月4日,证监会将会审核汇通建设集团股份有限公司(以下简称“汇通股份”或公司)上会事项,汇通股份此次登陆的是上交所,募集资金5.40亿元,其中4.55亿元用于补充运营项目和流动资金。
本刊记者翻阅汇通股份招股书后发现,公司业务主营为工程施工,收入规模非常小, 行业竞争非常激烈,公司不具备较好的市场竞争力。业内人士表示,即使公司成功过会且登陆A股市场,但不建议投资者关注汇通股份,该公司不具备投资价值。
行业竞争激烈
本刊记者通过公司招股说明书发现,公司的主营业务为公路、市政、房屋建筑工程施工及相关建筑材料销售、勘 察设计、试验检测等 。
公司业务收入构成如下表:

从公司收入结构及毛利率来看,主要毛利润来自光工程施工,报告期内占比高达98%。毛利率报告期分别为:主营业务毛利率分别为9.49%、11.29%、13.28%及12.73%。
公司所处行业竞争非常激烈,且龙头企业大部分都是国企央企,民营企业较少。

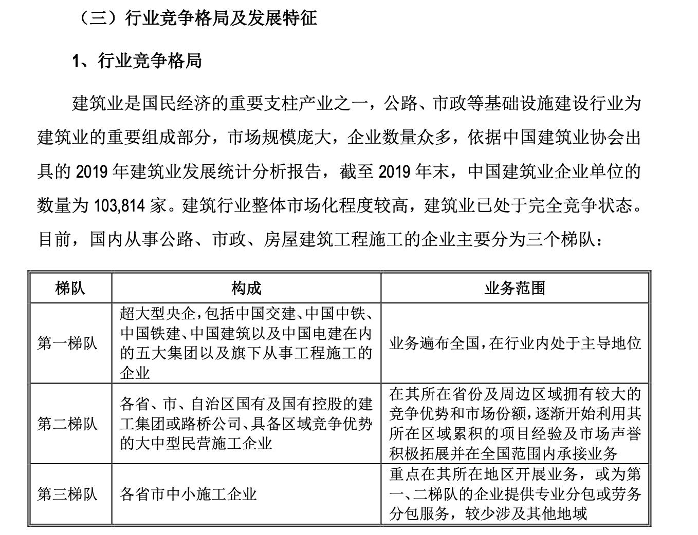
我国建筑工程企业数量众多,行业集中度较低,总体上行业处 于完全竞争的态势。 传统类施工项目市场竞争激烈,企业以压低价格作为竞争手段,利润水平较低。对于工程施工类项目并没有如科技医药等行业存在技术壁垒,更多的是靠业务关系和资金优势获得, 故而毛利率比较低,且应收账款占比较大;和国企央企对比,由于信誉及规模不同,往往在银行借款利率及上游材料控制方面上存在弱势地位。整体来说,该行业中的民营企业由于生存较为困难,成长性不足,财务风险较大,不具备投资价值,《股市动态分析》记者预计,汇通股份此次欲登陆资本市场募资资金存重重困难,即使能顺利过会,也未必能如公司招股书预期那般达成夙愿。
表:行业类比公司对比
|
上市公司 |
2019年相关收入 |
2019年净利润 |
当前市值 |
PB |
PE |
|
中国建筑 |
13200 |
419 |
2055 |
0.68 |
4.9 |
|
四川路桥 |
387 |
17 |
339 |
1.42 |
7 |
|
河北建设 |
410 |
7.6 |
49.3亿港币 |
0.665 |
5.46 |
|
汇通股份 |
24 |
0.9059 |
数据来源:Wind、股市动态分析,单位:亿元
投资价值存疑
记者简单对比以上数据,如按照以上业务性质接近的同行估值去对比, 那么汇通股份市场估值如按照PB方法评估,行业合理pb区间为0.665-1.42 ,汇通股份净资产约7亿元,则估值为4.655–9.94亿元;如按照PE方法估值,行业合理区间为4.90-7,汇通股份2019年净利润约为9059万元,则估值为4.44-6.70亿元。
以上方法虽然简陋,但也侧面印证该行业并未得到资本市场的认可,何况汇通股份本身规模较小,财务风险较大,市场不至于犯错给到公司招股书预期般的估值。
按照公司招股书预计发行不超过1.1666亿股,募集资金5.10亿元计算,整体估值为20亿元。与上述估值计算得出的市值相差颇大。在近期新股频频破发的背景下,投资者如果打新认购,是要面临一定风险的。
另外,记者还发现公司关联关系复杂多样,且关联交易金额和占比高;公司为第三方向银行借款所提供的担保金额较高等问题向公司进行采访,但公司截止本刊本文发稿之日均未回复。
(编辑:小股)
版权声明:股市动态分析除发布原创财经文章以外,亦致力于优秀财经文章的交流分享。部分文章推送时未能与原作者取得联系,若涉及版权问题,敬请原作者联系我们,我们将在第一时间处理。