
园区、姑苏区、高新区、相城区、吴中区、吴江区(部分)各中小学校已公布2019年义务教育阶段学校施教区范围。
速看,最全施教区范围▼▼▼
小 学
工业园区
星海小学
2019年苏州工业园区星海小学施教区范围:新馨花园、宜家公寓小区以及星明街以东、苏州大道西以南、金鸡湖以西、中新大道西(原金鸡湖路)以北区域,包括苏都花园、师惠花苑、映象花苑、白领公寓、环球188(住宅)、四季新家园、加城花园、苏信大厦、湖左岸、东方之门(住宅)、嘉怡苑、馨湖园、翠湖雅居、澜韵园、东方春晓、晋园别墅、苏悦国际公寓、苏州中心8号等。
星洲小学
2019年苏州工业园区星洲小学施教区范围:湖畔天城花园、自由水岸花园、津梁街133号(第五元素)、中海海悦花园六区、中海海悦花园七区、领汇商务广场(住宅)、苏州大道东266号金融港商务中心(云顶汇住宅)。
星湾学校(小学版)
2019年星湾学校小学部施教区:星港街178号(中茵皇冠)、湖畔花园、沁苑小区、玲珑湾花园、中海花园、苏州工业园区和众街215号和风雅致花园、新未来花园、中锐星汇生活广场(住宅)。
星澄学校(小学版)
2019 年星澄学校施教区范围:水泽路沿线展业路以东、中环北线以南、中环东线以西、阳澄湖大道以北区域,包括翡翠湖公寓、翡翠湖花园、天著湖韵花园一区、天著湖韵花园二区、维纳阳光花园南区、维纳阳光花园北区、青春未来家园、青*梦春**想家园等及在此范围内其它开发并交房的住宅楼盘。
星港学校(小学版)
2019年苏州工业园区星港学校小学部施教区范围:都市花园43—84幢、韶山花园以及星明街以西、现代大道以南、东环路以东、苏州大道西(原中新路)以北区域和东环路以东、新苏路以南、苏嘉杭高速公路以西、现代大道以北区域,包括东港二村、绿城花园、华庭苑、贵都花园、三星苑、苏安新村、东港新村(含一斗山路)、新苏苑、东环路221—223号、娄门路等。
飘逸路、东港、苏安三校区按原地段就近入学。
飘逸路校区:都市花园43-84幢、韶山花园、绿城花园、华庭苑、贵都花园、东港二村
东港校区:东港新村(含一斗山路)、三星苑(苏春西路270号)、娄门路130、144、166、174、200号、娄门下塘街43-1号、东环路221-223号
苏安校区:苏安新村、新苏苑、官渎上浜27号
星洋学校(小学版)
2019年苏州工业园区星洋学校(小学部)施教区范围:锦溪街以东、现代大道以南、星龙街以西、斜塘河吴淞江以北区域,包括顺驰凤凰花园、锦溪苑、澜溪苑等以及在此范围内其它开发并交房的住宅楼盘。
星湖学校—原园区五中(小学版)
2019年星湖学校(原园区五中)小学部施教区范围:星湖街以西、至和路以北、新娄街以东、沪宁高速以南区域,包括古娄一村、古娄二村、云顶花园、新娄花园(逸苑二期)、青青家园等以及在此范围内其它开发并交房的住宅楼盘。

星汇学校(小学版)
2019年苏州工业园区星汇学校小学部施教区范围:青年公社、唐宁府、以及现代大道以南、琉璃街以东、方洲路以北、锦溪街以西区域内开发并交付的住宅楼盘,包含水墨三十度、中海国际社区二区、三区、四区、五区。
星浦学校(小学版)
2019年苏州工业园区星浦学校(小学部)施教区范围:园东新村1-55幢、新胜路328号嘉馨坊、金苑新村、通江路68号浦湾花园、竹苑新村、东景公寓、振胜路89号恒景花园、金雅苑、嘉馨苑、金邻苑、新胜路329号嘉怡生活广场、新胜路366号、盛景华庭。
星澜学校(小学版)
2019年星澜学校(小学)施教区范围: 星湖街以东,阳澄湖大道以南,中环快速路以西,312国道以北区域(不含维纳花园南区),包括悦澜花园、沁水朗庭、金锦苑、新唯花园、双友新和城等以及在此范围内其它开发并交房的住宅楼盘。
金鸡湖学校(小学版)
2019年苏州工业园区金鸡湖学校小学部施教范围:星港街以东、中新大道西(原金鸡湖路)——中塘河以南、星湖街以西、独墅湖大道以北区域。包括半岛花园、金鸡湖花园、金水湾、怡和花园、名湖花园、荣域花园、水墨江南、双湖湾、仁恒海和院、仁恒观棠、高尔夫花园、城邦花园、水云居、和乔丽晶、御湖熙岸华府、御湖熙岸官邸、水巷邻里花园、国宾花园、玉园花园、世茂铜雀台、绿城桃花源、湖滨四季等以及在此范围内其它开发并交房的住宅楼盘。
景城学校(小学版)
2019年苏州工业园区景城学校施教区范围:
1、华池街以东、苏虹路以南、南施街以西、现代大道以北区域包括星湖花园、九华路118号(海尚壹品)、九华路88号(中央景城)、九华路19号(翡翠国际)、九华路18号华景花园、沈浒路371号紫荆苑等以及在以上范围内其他开发并交房的住宅楼盘。
2、金鸡湖以东、现代大道以南、星湖街以西、中塘河以北区域内包括旺墩路269号星座商务广场(圆融星座)、嘉瑞巷8号乐嘉大厦、嘉瑞巷18号金匙望湖大厦、融安街18号(晋合广场)、钟园路788号丰隆城市生活广场等以及在以上范围内其他开发并交房的住宅楼盘。
东沙湖学校(小学版)
2019年苏州工业园区东沙湖学校小学部施教区范围:南施街以东、苏虹路以南、青秋浦以西、现代大道以北区域包括白塘景苑、玲东花园、时代上城一区、时代上城二区、时代上城三区、时代上城四区、榭雨苑、香颂花园、钟南花园、太阳星辰花园、太阳星辰花园一区、太阳星辰花园二区、太阳星辰花园三区、太阳星辰花园四区、铂悦府、汀兰家园等以及在此范围内其它开发并交房的住宅楼盘。
园区第二实验小学
2019年苏州工业园区第二实验小学施教区范围:欧典花园、金湖湾花园及星湖街以东、钟园路以南、南施街以西、中新大道东(原苏胜路)以北区域包括自由都市、春之韵、东城郡、枫情水岸、东湖大郡一期、东湖大郡二期等。
园区第三实验小学
2019年苏州工业园区第三实验小学施教区范围:亭青街以东、中环北线以南、水泽路沿线展业路以西、阳澄湖大道以北区域,包括青澄花园一至五区、湖语花园、旭辉芭堤兰湾、金辉优步花园等以及在此范围内其它开发并交房的住宅楼盘。
新城花园小学(园区实验小学)
2019年新城花园小学施教区范围:天翔花园、恒宇广场(住宅)、新天翔广场铂金公寓(住宅)、凤凰广场乐嘉服务公寓(住宅)、都市花园1~42幢、天域花园(含一、二、三期)以及苏嘉杭高速公路以东、现代大道以北、星港街以西、苏慕路以南区域,包括东方花园、万杨香樟公寓、新城花园、星海人家、新加花园、加城湖滨等。
翰林小学
2019年翰林小学施教区范围:松涛街以东、独墅湖大道以南、星塘街以西、东方大道以北区域,包括翰林缘花园、海德公园等以及在此范围内开发并交房的住宅楼盘。

方洲小学
2019年方洲小学施教区范围:星湖街以东、中新大道东以南、星塘街以西,斜塘河以北区域,以及津梁街以东、方洲路以南、钟南街以西、中新大道东以北区域,包括丽舍花园、依顿花园、德怡花园、澳韵花园、逸庭花园、朗诗国际街区、万科见滨园、东湖林语、海悦馨园、建屋芳洲、中海海悦花园一区、香茂花园、星公元名邸等以及在此范围内其它开发并交房的住宅楼盘。
娄葑实验小学
2019年苏州工业园区娄葑实验小学校施教区范围:金益四村以及东环路以东、金鸡湖大道以南、星港街以西、友谊河以北区域和东环路以东、苏州大道西(原中新路)以南、苏嘉杭高速公路以西、金鸡湖大道以北区域(韶山花园除外),包括金益一、二、三村、黄天荡新村、葑谊新村、群谊新村、通园新村、欧洲花园、荷花苑、朗琴湾、通园大厦、独墅苑、文萃苑、城市经典、城市水岸、东城世纪广场、华城大厦、怡葑庭、恒润后街、天骄美地、韵动汇、东振小区、城市公寓、富华苑、富华公寓、风华苑、夏家桥110号、夏家桥118号、夏家桥129号、万科国际广场、金湖阁、书香苑、徐家浜8号小区、徐家浜新村、徐家浜一村、徐家浜二村、宏葑四村、夏园新村、仁文公寓、诚悦生活广场、尚品公寓等住宅楼盘。
唯亭实验小学
2019年唯亭实验小学施教区范围:唯亭街道东区亭南新村以及东港河以东、阳澄湖以南、奇业路以西、娄江河以北范围,具体包括:唯亭老镇区、青苑新村(青苑1—6区)、悬珠花园、怡邻花园、阳澄人家、融锦苑、雍合湾、阳澄名邸、金怡苑、金陵花园、湖滨花园、唯锦苑等。
青剑湖学校(小学版)
2019年青剑湖学校小学部施教区范围:康洲街以东、中环北线以南、亭青街以西、阳澄湖大道以北区域,包括雍景湾花园、上君花园、栖湖名苑、景悦星湖花苑、上郡花园、大家、青湖丽苑、青湖丽苑二期、美庐、唯亭镇唯观路8号、观澜丽宫等以及在此范围内其它开发并交房的住宅楼盘。
文萃小学
2019年苏州工业园区文萃小学施教区范围:东环路以东、友谊河以南、星港街以西、东兴路以北区域(金益四村除外),包括莱茵花园、新华苑、群星苑、群星苑村、锦程公寓、悦湖、和融·优山美地公馆、栖庭等。
独墅湖学校(小学版)
2019年苏州工业园区独墅学校小学部施教区范围:独墅湖以东、独墅湖大道以南、松涛街以西、东方大道以北区域。包括月亮湾3号美颂花园、铂悦犀湖、星湖公馆、紫宸庭(住宅)、兰亭半岛生活广场(住宅)等以及在此范围内其它开发并交房的住宅楼盘。
莲花学校(小学版)
2019年莲花学校施教区范围:松涛街以东、金鸡湖大道以南、星塘街以西、独墅湖大道以北区域包括莲花新村一、二、三、四区等在此范围内开发并交房的住宅楼盘。
娄葑实验小学
2019年苏州工业园区娄葑实验小学校施教区范围:金益四村以及东环路以东、金鸡湖大道以南、星港街以西、友谊河以北区域和东环路以东、苏州大道西(原中新路)以南、苏嘉杭高速公路以西、金鸡湖大道以北区域(韶山花园除外),包括金益一、二、三村、黄天荡新村、葑谊新村、群谊新村、通园新村、欧洲花园、荷花苑、朗琴湾、通园大厦、独墅苑、文萃苑、城市经典、城市水岸、东城世纪广场、华城大厦、怡葑庭、恒润后街、天骄美地、韵动汇、东振小区、城市公寓、富华苑、富华公寓、风华苑、夏家桥110号、夏家桥118号、夏家桥129号、万科国际广场、金湖阁、书香苑、徐家浜8号小区、徐家浜新村、徐家浜一村、徐家浜二村、宏葑四村、夏园新村、仁文公寓、诚悦生活广场、尚品公寓等住宅楼盘。
唯亭实验小学
2019年唯亭实验小学施教区范围:唯亭街道东区亭南新村以及东港河以东、阳澄湖以南、奇业路以西、娄江河以北范围,具体包括:唯亭老镇区、青苑新村(青苑1—6区)、悬珠花园、怡邻花园、阳澄人家、融锦苑、雍合湾、阳澄名邸、金怡苑、金陵花园、湖滨花园、唯锦苑等。
斜塘学校(小学版)
2019年斜塘学校小学部施教区范围:北极星花园、中南锦苑以及星湖街以东、斜塘河以南、星塘街以西、金鸡湖大道以北区域包括橄榄湾、中旅蓝岸、金色尚城、荷韵社区、莲香社区、斜塘老镇区、敦煌新村、尊域雅苑等在此范围内开发并交房的住宅楼盘。
车坊实验小学
2019年车坊实验小学施教区范围:淞泽家园1-9区、南澳花园、鸿海花园、鸿运华庭花园、文荟苑、中锐星奕湾花园、车坊地区(未*迁拆**)。
胜浦实验小学
2019 年胜浦实验小学施教区范围:园东新村 60 幢至 99 幢以及胜浦街道新胜路以南区域(不含星胜客、嘉怡生活广场),含:吴淞新村、新盛花园、金淞湾花园、吴淞花园、闻涛苑、浪花苑、振浦路8号滨江苑。
娄葑学校
娄葑学校小学部施教区范围:娄葑街道北区,具体为官渎路以东、阳澄湖大道(原双阳路)以南、陆泾河西和312国道以北范围,包括香堤澜湾、临芳苑、泾园新村、泾园二村、日兴花园、天骄花园、梅花一村、梅花二村、原梅巷村、澄泮新村、菁源之星等。
唯亭学校(小学版)
2019年唯亭学校(小学部)施教区范围:唯亭街道东区的东亭家园、厦亭家园、畅苑新村(1-4区)、亭苑、青灯新村。
东延路实验小学

姑苏区
沧浪实验小学
2019年苏州市沧浪实验小学校施教区范围:十梓街以南(现十梓街新编单号1~221号),凤凰街、带城桥路以东,竹辉路以北,相王路以西(不含相王路、相王弄)
包括:善家巷、东小桥弄、东小桥下塘、迎风桥弄、迎风桥下塘、盛家带、望星桥南堍、忠信桥、螺丝浜、孔府司巷、南石皮弄、网狮巷、大树头、阔家头巷、华家场、十全街202~548号、百步街、吴衙场、带城桥下塘
金阊新城实验小学
2019年苏州市金阊新城实验小学校施教区范围:东至西塘河以西,南至金筑街以北,西至运河以东,北至黄花泾、张网村(与相城区、高新区交界处)
包括:宝邻苑,富强新苑,藕巷新村,万科金色里程,中海御景湾, 宝祥苑,金筑家园,和美家园
平江实验小学
2019年苏州市平江实验学校施教区范围:东至相门外城河,南至干将路北侧,西至人民路东侧,北至因果巷、旧学前、白塔东路南侧
包括:仓街1-166号,平江路1-260号,建新巷,九坛园,濂溪坊,丽景苑,三官弄,联萼坊,邾肠长巷,富乡小区,新学前学地,邾长巷学地,蕴秀园,蕴秀别院,东板桥弄,张家桥浜,中张家巷,西大园,东大园,百合园,悬桥巷,菉葭巷,曹胡徐巷,东花桥巷,赛银巷,金刀桥巷,管家园,胡厢使巷,丁香巷,大柳枝巷,因果巷,旧学前,乔司空巷,清洲观前,颜家巷,蔡汇河头,宫巷,富仁坊巷,大井巷,南石子街
敬文实验小学
2019年敬文实验小学施教区范围:东至娄门路(向阳桥止);南至因果巷、旧学前、白塔东路北侧;西至人民路东面 ;北至星桥巷南侧、北园路
包括:敬文里,西北街,竹之苑,公管弄,前石皮弄,南大弄,小邾弄,石塘桥弄,塔影弄,北塔东弄,平门新村,闾邱坊巷,祥符寺巷,史家巷,西花桥巷,大新巷,书院弄, 荷花弄,花园弄,白塔西路, 装驾桥巷,打线里,亚园里,曙光新村, 温家岸,大新新村,苏州庭园,平家巷,拙政园弄,潘儒巷,混堂弄,狮林苑小区,狮林里,园林里,桐芳苑,政园小区,光明小区,东蒋家场,北园新村,东园小区,华阳花苑,城东新村,娄门新村,水乡别墅
善耕实验小学
2019年善耕实验小学施教区范围:东至广济北路以西;南至外城河以北;西至十字洋河;北至城北东路以南。包括:天筑家园、大观名园、橘子国花园、苏锦二村、新天地家园(南北区)、苏站别苑、翠园雅筑、锦城别墅、平江风华。
平江新城实验小学
2019年平江新城实验小学校施教区范围:东至江坤路,广济北路以西;南至城北公路、平海路以北;西至新塘村止;北至金光、金星村。
包括:汇翠花园,美地花园,华恒家园,苏江花园,仲雅苑(南北区),家悦花园,新塘村。东至齐门外大街以西,南至城北公路以北,西至广济北路以东,北至平海路以南区域,为勤惜实验小学和平江新城实验小学共享施教区。共享施教区范围内的一年级新生可自愿选择入学。
包括:万达广场、和润家园、万科金域平江。
勤惜实验小学
2019年勤惜实验小学施教区范围:东至齐门外大街以西,南至外城河以北,西至广济北路以东,北至城北公路以南。【包括:中梁天域、锦荷苑、平江怡景花园、中锐姑苏尚城、光华苑、翠锦苑、万国府、橘郡、苏锦一村(含锦月新居、海棠苑、丹桂苑、百合苑、白兰苑)、水岸家园】
勤惜实验小学和平江新城实验小学共享施教区
2019年勤惜实验小学和平江新城实验小学共享施教区范围:东至齐门外大街以西,南至城北公路以北,西至广济北路以东,北至平海路以南区域,为勤惜实验小学和平江新城实验小学共享施教区。共享施教区范围内的一年级新生可自愿选择入学。【包括:万达广场、和润家园、万科金域平江】
平直实验小学
2019年平直实验小学施教区范围:长洲路、石家湾、泗井巷、张思良巷、马济巷、五卅路、朱进士巷、吏舍弄、马军弄、西瓦爿弄、梧村、信孚里、燕家浜、燕家巷、一人弄、慧珠弄、羊王庙、滚绣坊、沧浪亭街、沧浪亭后、锦沧花园、南林苑、醋库巷、南新村、南门新村平房、苏晶新村、近潘村、苏医新村、 南英地、 乌鹊桥弄、乌鹊桥路10号、竹辉新村、世纪花园、东一路、东二路、船舫巷、养蚕里新村、木杏新村、五龙堂、木杏桥、水仙弄、十全街549号及以后、玉兰新村、高家村、长虹弄
平直实验小学和南环实验小学共享施教区
2019年平直实验小学和南环实验小学共享施教区范围:人民南路、南园南路(含南园南路)以东,青阳河、南环东路以北,翠园新村以西,南门路(含南门路)以南区域。
包括:领秀江南,南环公寓,南园公寓,南园南路,南环花苑,华侨公寓,肖金村,蔡家村,大窑场,翠园一村,翠园二村,南园花苑,南门世家,南环东路7号,南环东路9号,南门路48-1,南门路49-1,内马路。
备注:以上施教区为苏州市南环实验小学校和苏州市平直实验小学校共享施教区,施教区内符合入学条件的适龄儿童,可自愿在以上两所小学中的一所接受义务教育,均视作地段生。
南环实验小学
2019年南环实验小学施教区范围:人民南路、南园南路(含南园南路)以东,青阳河、南环东路以北,翠园新村以西,南门路(含南门路)以南区域。
包括:领秀江南,南环公寓,南园公寓,南园南路,南环花苑,华侨公寓,肖金村,蔡家村,大窑场,翠园一村,翠园二村,南园花苑,南门世家,南环东路7号,南环东路9号,南门路48-1,南门路49-1,内马路。
金筑实验小学
2019年苏州市金筑实验小学施教区范围:东至西塘河以西;南至京沪高速路、联洋街、金储街(虎泉路以西)以北;西至运河以东;北至金筑街以南。
包括:星光耀花园,金城家园
八一小学
2019年八一小学施教区范围:东至桐泾北路(金门路以北)--枫桥路(上津桥以西)--留园路原开关厂以西(含上津桥下塘)--半边街75号起以西--三间头--仁安新村(五泾浜河以南)--山塘河以西(虎丘望山桥)--虎丘路;南至:金门路(金之枫花园--朱家庄新村23幢起);西至:金之枫西侧(以河道为界)--枫桥路(白莲桥以东)--西园路农校(以东侧河道为界)--虎丘立交--新庄立交以北--铁路沿线至虎丘西路;北至:虎阜路以南--虎丘西路以南
包括:上津桥下塘,新丰里,袁家弄,劳动一里,劳动二里,劳动三里,劳动四里,五福里,西长善浜,留园世家别墅,姑苏人家别墅,绣花弄,半边街76-91号,留园新村,三间头,仁安街,仁安新村,仁安场,玻纤路(桐泾北路以西段),朱家庄新村23、24幢,白莲桥浜,金之枫花园1-23幢,东沁苑1-13幢,施家弄,金门路218号小区,金门路710号小区,前坟家巷13号大楼,虹桥小区1-14幢,西园弄6号,虎丘路新村,冠军花园1-10幢,东吴苑(4,5,9,10,11幢)砻糠桥(1-6号楼),虎丘路128号1-7幢,虎丘路4号、7号,西园路8-9号,冶坊浜1-62号,硕房庄南,硕房庄北,虎新路(1-11号),和园别墅,和园小筑(1-3幢),玖园(1-19幢),桐村(1-5)
八一小学和虎丘中心小学共享施教区
2019年八一小学和虎丘中心小学校共享施教区:同舟园新村1-18幢,虎丘西路南,南头街(虎丘西路南),海湧坊1-30号,观景二村,彩云桥下塘1-28号,大普济桥下塘1-158,小普济桥下塘1-63,打柴浜1-105,玫瑰田1-79,居家桥1-130号,沈埂上1-52,玫瑰苑1-68,昌华集团,茉莉园,茗莉苑
新康实验小学
2019年新康实验小学施教区范围:桐泾路以西,胥江河以南,运河以东,解放西路以北
包括:桐馨苑(桐泾南路1048号),新康花园(桐泾南路181号),公园天下花园,金帝名园(港务路190号),西环路128号(西环新村),柳家浜60号(桐泾南路100号),梅亭苑,驿东苑,益锦苑(横塘东街46号),胥江岸花园(桐泾南路333号),解放西路90号、横塘东街(45号)
阳光城实验小学
2019年阳光城实验小学施教区范围:东至:西环路(高架桥)以西(来凤桥—新庄新村北出口)新庄新村北主干道(新庄小学门前)——硕房庄北—观景新村—北环西路南(虎丘立交桥—新庄立交) —西环路高架延伸(虎泉路)(原苏浒公路),京沪铁路以西。南至:枫桥河北(来凤桥—枫桥)。西至:京杭大运河(枫桥—金储街)。北至:金储街以南。
包括:新庄西路18号1—9幢、26号;西园路49、50、53号;新星房产(西环路2701号);苏浒路65号;姚家浜;刘家坟;谈埂上;袁家浜路;丽景花园;钢丝新村(西园路26号);新庄新村61-116幢;新庄二村;新新家园(来运路38号);闻钟苑;江枫园;观景一村;硕房庄北路、西路;阳光城花园;景园(西环路3108号);春馨园;路南苑;自由村;西站公寓;隆胜兰郡。
东中市实验小学
2019年东中市实验小学施教区范围:南至景德路北面:138号-342号之间的双号;北至东中市南面:115号-357号之间的单号;东至王天井巷,西至汤家巷。
包括:汤家巷,中街路,王天井巷,宋仙洲巷,三茅观巷,包衙前,王洗马巷,西百花巷,曹家巷,高师巷,马大箓巷,花驳岸,东百花巷,大、小九思巷,吉祥弄,凤凰弄,乌龙巷,灵芝弄,宋仙横街,庆云弄,建筑新村,新乐里,星火里,敦仁里,泰仁里,同乐里,和平里,芝麻弄。
江苏省新苏师范学校附属小学
2019年江苏省新苏师范学校附属小学施教区范围:吉庆街 88 号 1-12 幢、侍其巷、西善长巷、朱家园、寿宁弄、伍子胥弄、石皮弄、小教场、小教里、人民里、跃进里,乐村。
学士中心小学
2019年学士中心小学施教区范围:南至昇平桥弄、通和坊;北至西中市南面、景德路南面;东至人民路西面、吴趋坊;西至南新路、长船湾、护城河。
包括:南新路、南码头、聚龙桥、禹川里、长船湾198号(学士花园)、金门路、大新里、西中市南面(单号)、专诸巷、吴趋坊、舒巷、天库前、宝林寺前、五爱巷、周五郎巷、石塔横街、刘家浜、高井头、梵门桥弄、天宫坊、肃封里、施林巷、水潭巷、吴县直街、景德路、学士街北段(312号起)、养育巷(218-405号)王衙弄、绣线巷、海红坊、长春巷、桂和坊、吴殿直巷、镇抚司前、斑竹巷、永定寺弄、新春巷、马医科、庆元坊、金太史巷、铁瓶巷、宜多宾巷、开甲巷、砂皮巷、范庄前、阁村坊、双林巷、蒲林巷、沿河下塘、埃河沿、将军弄、干将西路北面(东至乐桥,西至干将桥,商业用房除外)。
平江实验学校分校
2019年平江实验学校分校施教区范围:干将东路以北,娄江河以南,东环路以西,环城河以东
包括:东环新村,永林一村,永林二村,新湘苑,相门新村,娄门西街,日规路,网船湾,教师新村,冯家村,丝院宿舍
杨枝小学

2019年杨枝小学施教区范围:朝天桥以南(不含朝天桥),东环路以西,沧浪区与吴中区交界处以北,杨枝新村和里河新村交界处以东
包括:杨枝新村,杨枝塘路,城湾村(包括新建小区冠南苑),小桥巷1-68号,现代花园,杏秀新村
山塘中心小学

2019年山塘中心小学施教区范围:东至护城河西(吊桥—惠济桥—北环路南)、十字洋河西(十字洋桥—安利桥—观园桥)、城北公路南;南至山塘河北(护城河与山塘河交汇处);西至山塘河东 (护城河—万福桥—虎阜桥)、虎阜路以南;北至城北公路南(虎阜路—十字洋河)
吴江区
因思贤实验小学原施教区内入学适龄儿童急剧增多,已大大超过该校的承受能力,将原属思贤实验小学的鲈乡南路以西、联杨路以南至云龙路区域划给东太湖实验小学;将中山南路以东、庞杨路以南至云龙路区域划给长安花苑小学。

2019年秋小学施教区示意图
注意:在南部新城龙河小学和幼儿园未建成之前,江南华府、万象府等楼盘区域的学生可以去长安花苑小学,也可以在思贤读书。
高新区
苏州高新区实验小学
金山路校区
狮山新苑(含狮山花苑、阳光公寓)、锦华苑、滨河路1333号(锦丽苑)、金山东路28号(锦宁阁)、狮山路100号(锦昌苑)、滨河路1205号(挹翠华庭)、滨河花苑、姑苏花苑、塔园路220号(美之苑)、*山何**花园、名都花园、今日家园、滨河路1701号(科技学院江枫园)、滨河路1750号(金枫苑)、曙光苑、和乐家园、狮山路58号(汇豪国际)、曙光村。
竹园路校区
狮山路111号(狮山丽舍)、狮山路75号(狮山峰汇、狮山峰尚)、金龙花园、狮山路59-1号1幢(人民银行宿舍)、淮海街14号1-5幢(玉山苑)、淮海街14号6-8幢(玉华花园)、雅阁花园、淮海街49-1号1幢(供电宿舍)、滨河路851号1-3幢(农业局宿舍)、永和村、香缇华苑(中梁香缇)、星韵花园、黄山村、滨河路481号(中建八局安装公司)、文翰华苑(招商学府)、心著华庭、喜年生活广场1-3幢(喜年广场住宅区)(不属于苏州高新区实验小学竹园路校区,但由于新校暂未建成,暂由竹园路校区代收)。
珠江路校区
狮山天街生活广场(时代天街)、荷澜庭、山景玉园(御园)、狮子山原著花园(狮山原著)。
滨河路校区
滨河路1088号(金河国际)、沁怡家园(国际公馆)、玉山雅苑(姑苏公馆)。
苏州高新区新升实验小学
新升新苑、世纪花园、汾湖路199号(灏景天下)、天都花园、新升村未动迁户、明星村(西马市)。
苏州高新区狮山实验小学
馨泰校区
馨泰花苑、狮山路229号(百合花公寓)、嘉多利花园、名城花园、名馨花园、嘉多利花园(吴宫丽都)、御花园、长江路318号(御庭国际)、馨泰花苑(吴甸园、雅韵花园)、玉山路145号(秀水苑)、玉山路38号(保利雅苑)、新地国际公寓、塔园路158号(名尚花苑)、塔园路177号(万道尊品)、玉山路40号(玉山广场)。
竹园校区
君地风华、新创竹园、竹园路189号 (新区白领生活馆)、竹园路205号(今创启园)、香港时光花苑、悦峰花园(佳兆业)。
苏州高新区金色小学
万枫家园、金色家园、阳光假日新苑(阳光假日小区)、名悦雅苑。
苏州高新区成大实验小学
青春社区、横塘社区及美田山水、芳邻彩云花园、石湖花园、滨河里(金屋山庄)、棠悦湾、锦悦湾、星悦湾名苑等居民区。
苏州学府实验小学
学府社区、石湖社区及学府花苑一区(含湖畔佳苑)、学府花苑二区 (湖畔翠庭)、山水映象花园、宝带熙岸花园、水岸秀墅、石湖山水居等居民区。
苏州市枫桥中心小学
塔园校区
枫舟苑、塔园路203号(格林花园)、恒达清水园、枫津新村、怡馨花园、枫津大街、枫津大街495号(河畔人家)、富康新村、祥华苑、东浜新苑(银宾苑)、*山何**路160号、长江路475号499号(建鑫大厦)、支津村、西津桥市镇、玉锦花园(旭辉御府)、姚桥新苑、誉融生活广场住宅区(津西新天地)、名门世嘉花园(狮山名门)。
寒山校区
时代花园、佳林花园(大地之歌)、马浜花园、悦景馨苑(鑫苑•国际城市花园)、枫景颐庭(金科王府)、张步新村、天之运花园。
苏州高新区枫桥实验小学
新狮新苑、林枫苑、枫秀苑、康佳花园、新毛家花园、景山路。
苏州高新区白马涧小学
本部
白马涧花园、山河佳苑(大河山)、杨木桥新苑、新村村、景山*瑰园玫**、美树花园(美墅馆)。
西校区
龙驰山庄、依景佳苑、天籁花园、鹿山雅苑(壹号院)、华瑞林泉雅舍。(由于新校区暂未建成,暂由白马涧小学本部代收)。
苏州市浒墅关中心小学
铁路西、兴贤路北浒墅关镇范围内所属村及居民区:保卫村、下山村、吴公村、和祥社区、龙华社区、苏钢社区、红叶花园、浅湾雅苑、峰誉庭;
铁路东、浒杨路北、永莲路西浒墅关镇范围内所属村及居民区:新浒花园四区、金榈湾花园(星榈湾)、金榈湾花园(丹景庭)、金榈湾西区(23-45幢)。
苏州高新区敬恩实验小学
铁路东、浒杨路南及永莲路东浒墅关镇范围内所属村及居民区:青灯村、九图村、华盛社区、永新社区、永莲社区、新浒花园1-3区、金榈湾东区(1-22幢)、永莲路128号(中吴红玺)、香澜雅苑 (苹果乐园)。
苏州高新区文正小学
铁路西、兴贤路南浒墅关镇范围内所属村及居民区:惠丰社区、惠丰花园(北区、一区、二区)、水语金成花园(南山柠檬城)、南山柠檬花园(南山柠府)、运河水岸花园。
铁路东、浒莲路南范围:璞玥风华苑。
苏州市阳山实验小学
大同路以北、312国道以西范围:阳山花苑(一区、二区、三区、四区、五区、六区)、名佳花园、名墅花园(新港名墅)、鸿福路38号(鸿福花园)、鸿兴花园。
苏州高新区长江小学
长江花园、理想家园(理想城)、云锦苑、朗香花园、梧桐树花园(梧桐公馆)、鸿禧路26号(冠城大通·珑湾)、朗沁花园。
苏州高新区秦馀小学
新鹿花苑、秦馀山庄、山水湾花园(长成·锦溪禾府)、合晋世家、遇见山花园(万科遇见山)、仰山墅。
苏州高新区文星小学
312国道以东、兴贤路以北范围:文昌花园、浒墅人家、浒香一村、浒香二村、悦庭、大家浜路9号、上水雅苑。
苏州高新区文昌实验小学
312国道以东、兴贤路以南、大同路以北范围:上河花园(一区、二区)、水岸逸景、华美花园、兴贤路33号(鸿锦新苑)、兴贤路35号(鸿运家园)、鸿文雅苑。
苏州高新区通安中心小学
通安镇华通花园一区、二区、三区、四区、五区、荣华世家及苏华新村、颜家(新合)村、华山村未*迁拆**居民。
苏州高新区达善小学
通安镇华通花园六区、诺德誉园、荣尚花园、华通路299号(碧桂园)、老镇区、新钱村、通安(北河)村、同心村、北窑村、金市村、航船浜村、街西(渔业)村、东泾村、树山村、青峰村、启动区、西巷社区、箭庄社区、华山花园、悦岚山花园。
苏州高新区东渚实验小学
梅桂园路西、龙景路北、姚江山路东南闭环区域:包含龙景花苑二区、四区、五区、六区、七区、龙景花苑南区(12幢—37幢)。
苏州科技城西渚实验小学校
梅桂园路东、龙景路南、姚江山路西北的东渚街道区域:包含龙景花苑一区、三区、八区、龙景花苑东二区、龙景花苑南区(1—11幢)、龙惠花苑、西渚花苑、东渚新苑、虹锦湾花园、绿岛花园(绿色生态岛)以及东渚街道所属行政村。
苏州科技城实验小学
浒光运河以东,青城山路以北,龙山路以东,太湖大道以北,绕城高速路以西,普陀山路以南的科技城区域范围。
苏州科技城彭山实验小学
230省道以东,太湖大道以北,龙山路以西,青城山路以南,浒光运河以西,普陀山路以南;太湖大道以南,浒光运河以东,绕城高速以西的科技城区域范围。
苏州高新区镇湖实验小学
镇湖街道范围内所属村及居民住宅区。
★ 上述施教区范围内地段生的认定需按照《2019年苏州市义务教育阶段学校入学工作意见》中有关义务教育阶段小学、初中地段生认定规定执行!
★ 新建学校如不具备开学条件,将安排其他学校过渡。
相城区
开发区
01.澄阳小学施教区:康元路以北,相城大道以东,太阳路以南,国道524(原省道227)以西的区域。
包括:泰元社区(包含泰元家园、登云家园),登云社区(包含太阳花园),西子花园、正源悦庭。
02. 苏州大学第二实验学校施教区:康元路以南,相城大道以东,阳澄湖东路以北,国道524(原省道227)以西区域。
包括:南亚花园社区(包含南亚花园、康锦苑、天亚水景城、天鹅湖庄园)、红橡世家小区、星湖花海小区、红鼎湾小区、徐庄社区(包含彭安浜小区、横泾港小区),国道524(原省道227)以东徐庄社区(油车浜小区、徐庄1村、2村)。
03. 北桥中心小学施教区:北桥街道所有的村和社区。
包括:盛北社区、盛南社区、寺泾社区、北渔社区、鹅东村、丰泾村、芮埭村、庄基村、石桥村、灵峰村、莲花庄村、新北村、漕湖村。
04. 漕湖学校小学部施教区:西塘河以东,御窑路以西,太东路以北,冶长泾以南区域。
包括:漕湖花园一社区,漕湖花园二社区,永昌泾社区,观塘社区,下堡村,汤浜村,卫星村。
黄埭高新区
05. 黄埭实验小学施教区:长泾社区、春申社区、裴圩社区、丽岛社区、青阳社区、青龙村、鹤泾村。
06. 黄埭中心小学施教区:潘阳社区、斜桥社区、玉莲社区、埭川社区、春丰社区、古宫社区。
07. 东桥中心小学施教区:黄埭镇原东桥片区。
包括:三埂村、胡桥村、金龙村、西桥村、方埝村、冯梦龙村、旺庄村、长康社区、东新社区。
高铁新城
08. 苏州大学实验学校小学部施教区:国道524(原省道227)以西,澄阳路以东,太东路以南,太阳路以北的北河泾街道区域。
包括:观天下花苑、建发泱誉、建发中泱天成、优步水岸花园。
备注:如高铁新城内片区规划有调整,施教区划分也将作相应调整。
09. 南京师范大学相城实验小学施教区:澄阳路以西,元和塘以东,太东路以南,太阳路以北的北河泾街道区域。
包括:中海珑湾锦园、鑫之苑、圆融悦居、环秀湖花园以及北河泾街道原住民。
备注:如高铁新城内片区规划有调整,施教区划分也将作相应调整。
度假区
10. 阳澄湖小学施教区:东至昆山交界处,北至常熟交界处,南至园区交界处,西至圣堂村(苏嘉杭高速公路以东)和湘沺路以南区域。
包括:度假区的清水村、新泾村、洋沟溇村、莲花村、渔业村、沺泾社区、湖畔社区;阳澄湖镇的北前村、车渡村、消泾村、澄苑社区;原圣堂、河底、早花等地区。
元和高新区
11.陆慕实验小学施教区:相城大道以西,采莲路以东,华元路以南区域;相城大道以东,阳澄湖东路以南区域;众泾社区;依云水岸社区。
包括:娄北、众泾、湖沁花园、誉相庭、中翔、天湖之春、金磐金、派克公寓、书香国际、紫金湾、香府绿洲、尊园、香城花园1-3期、晨曦印象花园、荣盛阳光名邸、古巷二村、澄和家园、乐苑新村、凯翔国际、消防小区、晨曦馨苑、康桥花园、南山檀郡、依云水岸、江南村、银丽高尔夫、静湖国际、众泾家园、琅石名筑等。
12. 御窑小学施教区:新元和塘以西,华元路以南,西至黄桥交界,南至姑苏区交界的除花南家园以外的元和区域。
包括:御窑家园、御苑家园、融城花园、峰汇园、华辰嘉园等。
13. 元和小学施教区:华元路以北,建元路以南,元和塘以东,相城大道以西区域;华元路以南,宋泾港以北,老元和塘以东,采莲路以西区域;御窑下塘。
包括:欧风丽苑、华美家园、华美福邸、润元名著、日益家园、古巷新村、宋泾新村、陆峰房产、嘉元花园、大富豪、万泾花园、亁唐墅、紫玉花园、锦绣江南、知音别苑、花好月圆、国际服装城、天纶小区、华元家园、绿色时光、元和之春、嘉和丽园等。
御窑小学、元和小学共享施教区:元和塘以西,华元路以北,春申湖西路以南,西至与黄桥交界的元和区域。
包括:水韵花都家园、水漾花城等。
备注:共享施教区范围内的一年级新生可自愿选择其中一所入学。
14. 蠡口实验小学、蠡口第二小学共享施教区:元和塘以东,建元路以北,相城大道以西,北河泾(太阳路)以南的元和区域;莫阳社区。
包括:安元佳苑1-6期、书香苑、庆元家园、中惠晨曦怡庭、万宇名都、芙蓉新村、蠡苑新村、蠡明小区、富元家园、富元雅苑、朱巷、莫阳、朝阳河花苑等。
备注:共享施教区范围内的一年级新生可自愿选择其中一所入学。
15. 玉成实验小学施教区:元和塘以西,蠡塘河以南,春申湖西路以北,西至黄桥交界。
包括:玉成家园一期、橡树湾花园、春天花园、玉成家园二期、玉成家园三期、金御华府、西湖君庭、康桥溪岸、万科魅力花园、依云华苑、姑苏裕沁庭、城立方、尚景花苑、嘉境天成等。
16. 相城第一实验小学施教区:老元和塘以东,宋泾港以南,采莲路、竖头港以西,南至与姑苏区交界的日益社区区域;御窑社区花南家园。
包括:花南家园、香城颐园、喜庆花园等。
备注:元和塘为齐门北大街西侧南北走向的河道,华元路以南有新旧两条河流,东侧段为老元和塘,西侧段较宽河段为元和塘(新开河);宋泾港为古元路南侧紧靠古元路东西走向的河道;竖头港为采莲路西侧紧靠采莲路的南北走向河道。
太平街道
17. 太平实验小学施教区:原太平街道辖区内。
包括:黎明村、盛泽村、莲港村、旺巷村、聚金村、沈桥村、花倪村、乐安村、花溇村、金澄社区、凤凰社区、青漪社区、洞字社区所属区域。
黄桥街道
18. 黄桥实验小学施教区:黄桥街道范围。
包括:黄桥市镇及黄桥村、北庄村、占上村、*庄大**村、木巷村、胡湾村、方浜村、张庄村、生田村、永嘉花园、春嘉花园、相韵花园、朝阳花园、君汇尚品、荷美名邸、荷馨苑社区、三角咀家园、招商公园1872、东源千浔等。
渭塘镇
19. 渭塘实验小学施教区:东至玉盘路,南至太东路,西至苏虞张公路,北至爱格豪路区域。
包括:老市镇区、渭北村(玉盘路以西部分)、渭南村(包括原娄泾村)、渭西村(包括原永沿村、沿塘村、塘角村)、玉盘家园一区、三区。
20. 珍珠湖小学施教区:西至玉盘路及向南延伸线,南至太东路,北至爱格豪路及以北区域。
包括:盛泽荡村、西湖村、渭北村(玉盘路以东部分)、凤凰泾村、凤阳村、骑河村。钻石家园、玉盘家园二区、四区、翡翠家园社区。朗悦湾、湖岸明珠、珍珠湾、俪珠华庭、中赫*瑰园玫**楼盘。
阳澄湖镇
21. 湘城小学施教区:南至与太平街道交界处,西至渭塘镇交界处,北至与常熟市交界处,东至十图村(湘沺路以北)、圣堂村(苏嘉杭高速路以西)。
包括:阳澄湖镇(原湘城镇市镇)区域,戴溇村、沈周村、枪堂村、岸山村、陆巷村、十图村(湘沺路以北)、圣堂村(苏嘉杭高速路以西),聆湖丽墅小区、湘洲人家小区、阳澄湖花园小区、爱丁堡小区、沁园小区、金双湖花园小区、燕回江南院小区、乐澄花园小区。
望亭镇
22. 望亭中心小学(含南校区)施教区:望亭镇区域。
包括:新埂村、何家角村、四旺村、宅基村、迎湖村、项路村、华阳村、人民社区、鹤溪社区、果园社区。
吴中区
1.木渎实验小学
(1)木东公路以西:北至中山西路(苏福路)南侧,南至运河北侧(包括谢村11组)。
(2)木东公路以东:北至市河南侧,南至运河北侧,东至修船厂。
(3)包括谢村11组。
2.木渎中心小学
中山东路(苏福路)以南、金枫路以西、市河(东街)以北、木东路(翠坊北街)以东区域:翠坊新村、灵岩村(牛车浜、姜家浜、吴家浜)、灵岩村谢巷5组(廖里)、灵岩村谢巷6组(观桥村)、香溪花苑、白塔新村、翠坊北街单号、中山村、泛华嘉园、东街、海兰堡、朗诗绿色街区(北区)、金枫美地小区、灵岩村谢巷4组和7组。
3.木渎姑苏实验小学
木渎镇船闸桥胥江运河以南,包括金运花园、万科城、雀梅花园、姑苏世家、学林雅苑、朗诗绿色水岸等住宅小区和姑苏村、尧峰村。
4.木渎南行实验小学
木渎镇金枫路以东、竹园路以南范围内木渎镇所属各住宅小区(金枫美地除外)及西跨塘村。
5.木渎范仲淹实验小学
木渎镇金枫路以西、苏福公路以北、灵天路以东范围内的各住宅小区及金山村、天平村。
6.东山实验小学
东山镇洞庭社区居委会、现莫厘村、渡桥村、吴巷村、渡口村行政辖区,原东山村、席家湖村、光荣村、港东村行政辖区,林清苑小区。
7.东山中心小学
(1)东山中心小学:东山镇莫厘路至大咀山(主要包括高田、潦里、俞家厍、王家泾、星光、绿化、金湾等自然村)。
(2)幼山校区:东山镇后山地区(主要包括槎湾至白沙地区)。
8.临湖第一中心小学
吴中区临湖镇原渡村板块,具体为:
行政村:牛桥村、前塘村、灵湖村、采莲村、石塘村、石舍村、陆舍村
社区:渡村社区
小区:东盛花园、东润花园、东泰花园、太湖缘小区、家缘小区、禾盛花苑、绿地博墅、花漫四季、悠步临湖。
9.临湖实验小学
临湖镇原浦庄板块;胥口镇马舍村户籍。
10.横泾实验小学
吴中区横泾街道所辖区域。
11.越溪实验小学
(1)莫舍社区、吴山社区、旺山村、张桥村。
(2)越溪街道辖区内,吴中大道至郎江河至塔韵路至南溪江路到小石湖东的北面区域的城市新型社区楼盘(包括:石湖之韵、石湖华城、石湖天玺、水岸清华、瀚宫、越秀苑、锦和加州、香悦花园、锦和朗郡、越溪原筑)。
12.苏州吴中经济技术开发区实验小学
开发区辖区内的木林社区、珠村社区、龙翔社区、溪上社区。学区楼盘主要包括:熙溪里、海馨花园、翠湖湾、简之韵、南溪苑、锦悦苑、COCO蜜园、誉蓝湾、越溪庭院、越湖花园。
13.华东师范大学苏州湾实验小学
禹贡路以南,苏州湾大道以东,东太湖大堤以西;天鹅荡路以南,东太湖大堤以北,箭浮山路以东,苏州湾大道以西,属吴中区行政管辖区域。
14.藏书实验小学
木渎镇藏书地区(五峰村、天池村、善人桥村,藏书社区,穹窿社区和接驾社区。)
15.胥口中心小学
胥口镇胥江河以南区域。
16.胥口实验小学
胥口镇胥江河以北地区。
17.光福中心小学
(1)市镇户口(含梅园居委)、香雪村、邓尉村、原光福村。
香雪村:香雪、潭东、铜坑、窑上。
邓尉村:坎上、梅园、安全、桑园。
(2)其中原福利村1~4组为新镇区,原迂里一组、原下绞村、原金涧村今年继续进行就近自由选择。
(3)上层9号、锦泽苑小区可就近自由选择。
18.西山中心小学
(1)西山中心小学:元山、蒋东、庭山村、东河社区、林屋村部分(原后堡村);东村、堂里村部分(涵村)。
(2)石公校区:石公、秉常村、林屋村部分(原镇夏村、前堡村)、东蔡村、飘缈村(岭东以东)。
(3)堂里校区:堂里村(劳村以西,含劳村)、衙甪里村;缥缈村(岭东以西,含岭东)。
19.苏州香雪海小学
(1)本部:
①原田舍村、迂里村、府巷村、福利村。田舍村:东崦湖。迂里村:山前、安山、浩度、山灯。府巷村:枫浜、柴巷、府巷。福利村:北沟、刘家、福利、金涧、下绞。
②其中原福利村1~4组为新镇区,原迂里一组、原下绞村、原金涧村进行就近自由选择。
③太湖渔港村、冲山村、太湖居委会(自愿选择校区)。
(2)太湖校区:
太湖渔港村、冲山村、太湖居委会。
20.舟山实验小学
原则上蒯祥路(香山运河—山尖浜—太湖)以北区域内各村(社区)、舟山花园、水桥花园。其中村社区具体为:蒋墩:4至8组;墅里:墅里新区2、3组、渔洋花园、渔洋里13、14组;郁舍:1、2、3、5、6、7组;香山:6至10组、16至37组。
21.香山实验小学
原则上蒯祥路(香山运河—山尖浜—太湖)以南区域内各村(社区)、香山花园及所有商业开发小区(含梅香雅舍)。
其中村(社区)具体为:
蒋墩:1至14组;墅里:1至10组;墅里新区1、3组;姚舍:1至10组;郁舍:4、5组;香山:8至15组。
22.吴中实验小学
东吴北路以西、运河以北、长吴路以东、团结桥以南区域,属吴中高新区行政管辖范围。
23.长桥中心小学
蠡墅社区、新南社区、新北社区、新家社区、先锋社区、天怡社区、天韵社区、天华社区、长蠡社区。
24.碧波实验小学
运河以南,钱家村河、广建路以北的城南街道辖区(不含东吴南路以西、石湖西路以南区域,不含东吴绿郡)。
碧波实验小学枫津路校区
广建路、钱家村河以南,东吴南路以北的城南街道辖区(含东吴南路以西、石湖西路以南、跃进河以北区域,含东吴绿郡)。
25.南京师范大学附属苏州石湖实验小学(含邵昂路校区)
南湖路、吴中大道以南的城南街道辖区。涉及东湖社区、兴昂花园、新城金郡、越湖家天下、首开国风华府、南石湖花园、邵昂、彭泾、招商小石城小区。
说明:为有效利用教育资源,在南师大附属石湖实验小学和南师大附属石湖小学北校区(东湖小学)施教区范围内符合入学条件的一年级新生,在相应校区报名入学时,可由家长提出申请,经学校核准后,可选择南师大附属石湖实验小学或南师大附属石湖小学北校区(东湖小学)就读。
26.东湖小学
跃进河、东湖南路以南,南湖路、吴中大道以北的城南街道辖区。涉及阳光水韵、玫瑰久久、南湖路106号(南湖之韵)红庄。
27.苏州叶圣陶实验小学
(1)苏州叶圣陶实验小学 甪直镇 淞南村、甫里村、 甫南村、 甫港村(限清港)。
(2)金澄湖分校 澄东村、澄湖村、澄北村(限碛砂)。
28.车坊小学
甪直镇车坊办事处(澄湖农业园区)所辖前港、三马、湖浜、长巨、澄墩、瑶盛、江湾村。
29.甪直实验小学
甪直镇五个行政村:淞港村、淞浦村、澄北村、甫港村、甫田村。
30.郭巷实验小学
郭巷街道斜港以南、东安路以西,属郭巷街道行政管辖的区域。尹山社区、姜庄社区、双浜社区、国泰社区(不含浮桥安置小区)和住宅楼盘(国香雅苑、美澜花园、尹山湖景花园一期、尹山湖景花园二期、尹山湖景花园三期、碧堤雅苑、碧堤半岛、常青藤花园)。
31.吴淞江实验小学
郭巷街道尹墅路以南(以爱琴海购物公园、独墅湖生态公园为界以南)安置小区、尚未拆除村庄及周边住宅楼盘。包含黄潦泾社区、徐浜社区、官浦社区、马巷社区、戈湾社区和住宅楼盘(鑫苑湖居世家、双湾花园、双湾锦园、独墅湾雅苑、愉景湾名苑)。
32.尹山湖实验小学
郭巷街道斜港以南,东安路以东的尹山湖周边楼盘。浮桥安置小区和住宅楼盘(尹山湖景花园四期、尹山湖韵佳苑、怡品湖景花园、叠翠峰花园、弘阳上湖雅苑、翡丽湾花园、国领花园)。
33.苏州独墅湖实验小学
郭巷街道斜港以北,即:独墅湖社区、姜家社区、湖岸社区、湖滨社区、墅浦社区、斜港社区。
34.苏苑实验小学
团结桥以南、运河以北、东吴北路以东、迎春路以西,属吴中区行政管辖区域。
35.宝带实验小学
团结桥以南、运河以北、迎春路以东,冬青路以西,属吴中区行政管辖区域。
中 学
工业园区
星海实验中学(初中版)
2019年星海实验中学施教区范围:都市花园1—42幢、天翔花园、新天翔广场(住宅)、恒宇商务广场(住宅)、凤凰广场乐嘉服务公寓(住宅)、韶山花园、新馨花园、宜家公寓以及星明街以东、苏州大道西以南、金鸡湖以西、中新大道西(原金鸡湖路)以北区域,包括苏都花园、师惠花苑、映象花苑、白领公寓、环球188(住宅)、四季新家园、加城花园、苏信大厦、嘉怡苑、馨湖园、湖左岸、苏悦国际(住宅)、东方之门(住宅)、翠湖雅居、澜韵园、东方春晓、晋园别墅、苏州中心8号(住宅)等以及在此范围内开发并交房的住宅楼盘。
星港学校(初中版)
2019年苏州工业园区星港学校初中部施教区范围:都市花园43—84幢、万杨香樟公寓、新城花园、苏安新村、新苏苑以及东环路以东、娄江以南、苏州大道西(原中新路)以北、星明街以西区域包括绿城花园、东港二村、贵都花园、华庭苑、三星苑、东港新村(含一斗山路)、东方花园、东环路221—223号、娄门路等。
星洋学校(初中版)
2019年苏州工业园区星洋学校(初中部)施教区范围:锦溪街以东、现代大道以南、星龙街以西、斜塘河以北区域,包括顺驰凤凰花园、锦溪苑、澜溪苑等以及在此范围内其它开发并交房的住宅楼盘。

星湾学校(初中版)
2019年星湾学校中学部施教区:天域花园(含一、二、三期)、星港街178号(中茵皇冠)以及星海街以东、华池街以西、苏虹路以南区域,包括星海人家、新加花园、加城湖滨、湖畔花园、沁苑小区、玲珑湾花园、中海花园、苏州工业园区和众街215号和风雅致花园、新未来花园(包括雷迪森、泊爵、风尚、萧邦)、中锐星汇生活广场等以及在此范围内其它开发并交房的住宅楼盘。
星汇学校(初中版)
2019年苏州工业园区星汇学校中学部施教区范围:青年公社、唐宁府、星公元名邸、七里香都、中海国际社区一区、以及现代大道以南、琉璃街以东、方洲路以北、锦溪街以西区域内开发并交付的住宅楼盘,包括水墨三十度、中海国际社区二区、三区、四区、五区。
星浦学校(初中版)
2019年苏州工业园区星浦学校(初中部)施教区范围:胜浦街道
星澜学校(初中版)
2019年星澜学校(初中)施教区范围:星湖街以东,阳澄湖大道以南,中环快速路以西,312国道以北区域(不含维纳花园南区),包括悦澜花园、沁水朗庭、金锦苑、新唯花园、双友新和城等以及在此范围内其它开发并交房的住宅楼盘。
星澄学校(初中版)
2019 年星澄学校施教区范围:亭青街以东、中环北线以南、中环东线以西、阳澄湖大道以北区域,包括青澄花园一区 - 五区、优步花园、芭堤花园、湖语花园、翡翠湖公寓、翡翠湖花园、天著湖韵花园一区 / 二区、维纳阳光花园南区 / 北区、 青春未来家园、青*梦春**想家园 等及在此范围内其它开发并交房的住宅楼盘。
星湖学校(初中版)
2019年星湖学校(原园区五中)学校中学部施教区范围:唯亭镇西区即跨塘地区陆泾河以东、阳澄湖大道以南,星湖街以西、娄江河以北区域,包括高浜新村、古娄新村、张泾新村、启园新村、逸园新村、怡园新村、新娄花园、青剑湖花园、云顶花园、锦泽园、东园映象、青青家园等以及在此范围内其它开发并交房的住宅楼盘。
景城学校(初中版)
2019年苏州工业园区景城学校施教区范围:
1、华池街以东、苏虹路以南、南施街以西、现代大道以北区域包括星湖花园、九华路118号(海尚壹品)、九华路88号(中央景城)、九华路19号(翡翠国际)、九华路18号华景花园、沈浒路371号紫荆苑等以及在以上范围内其他开发并交房的住宅楼盘。
2、金鸡湖以东、现代大道以南、星湖街以西、中塘河以北区域内包括旺墩路269号星座商务广场(圆融星座)、嘉瑞巷8号乐嘉大厦、嘉瑞巷18号金匙望湖大厦、融安街18号(晋合广场)、钟园路788号丰隆城市生活广场等以及在以上范围内其他开发并交房的住宅楼盘。
东沙湖学校(初中版)
2019年东沙湖学校施教区范围:南施街以东、苏虹路以南、青秋浦以西、现代大道以北区域包括白塘景苑、玲东花园、时代上城花园一区、时代上城花园二区、时代上城花园三区、时代上城花园四区、钟南花苑、榭雨苑、香颂花园、太阳星辰花园一区、太阳星辰花园二区、太阳星辰花园三区、太阳星辰花园四区、铂悦府、汀兰家园等以及在此范围内其它开发并交房的住宅楼盘。
青剑湖学校(初中版)
2019年青剑湖学校初中部施教区范围:康洲街以东、中环北线以南、亭青街以西、阳澄湖大道以北区域,包括雍景湾花园、上君花园、栖湖名苑、景悦星湖花苑、上郡花园、大家、青湖丽苑、青湖丽苑二期、美庐、唯亭镇唯观路8号、观澜丽宫等以及在此范围内其它开发并交房的住宅楼盘。
金鸡湖学校(初中版)
2019年金鸡湖学校初中部施教区范围:星港街以东、中新大道西(原金鸡湖路)——中塘河以南、星湖街以西、独墅湖大道以北区域。包括半岛花园、金鸡湖花园、金水湾、怡和花园、名湖花园、荣域花园、水墨江南、双湖湾、仁恒海和院、仁恒观棠、高尔夫花园、城邦花园、水云居、和乔丽晶、御湖熙岸华府、御湖熙岸官邸、水巷邻里花园、国宾花园、玉园花园、世茂铜雀台、绿城桃花源、湖滨四季等以及在此范围内其它开发并交房的住宅楼盘。
独墅湖学校(初中版)
2019年苏州工业园区独墅学校初中部施教区范围:星华街以西,独墅湖大道以南,东方大道以北、独墅湖以东区域。包括月亮湾3号美颂花园、铂悦犀湖、星湖公馆、翰林缘、海德公园、紫宸庭(住宅)、兰亭半岛生活广场(住宅)等以及在此范围内其它开发交房的住宅楼盘。
莲花学校(初中版)
2019年莲花学校施教区范围:松涛街以东、金鸡湖大道以南、星塘街以西、独墅湖大道以北区域包括莲花新村一、二、三、四区等在此范围内开发并交房的住宅楼盘。
斜塘学校(初中版)
2019年斜塘学校初中部施教区范围:北极星花园、中南锦苑以及星湖街以东、斜塘河以南、星塘街以西、金鸡湖大道以北区域包括橄榄湾、中旅蓝岸、金色尚城、荷韵社区、莲香社区、斜塘老镇区、敦煌新村、尊域雅苑等在此范围内开发并交房的住宅楼盘。
唯亭学校(初中版)
2019年唯亭学校(初中)施教区范围:唯亭街道东区(即老唯亭镇区域),具体为束桥街以东、阳澄湖以南、奇业路以西、娄江河以北范围,包括亭南新村、唯亭老镇区、东亭家园、厦亭家园、青苑新村、悬珠花园、亭苑、青灯新村、畅苑新村、阳澄人家、怡邻花园、摩尔尚城、华园新天、阳澄名邸、融锦苑、雍合湾、金陵花园、唯锦苑以及在此范围内其它开发并交房的住宅楼盘。
西安交通大学苏州附属初级中学
2019年西安交通大学苏州附属初级中学施教区范围 :星湖街以东、现代大道以南、琉璃街以西、斜塘河以北区域。包括丽舍花园(巴黎印象)、伊顿小镇、德怡、逸庭花园、万科见滨园、本岸、澳韵花园、朗诗国际街区、枫情水岸、春之韵、东湖大郡一期、东湖大郡二期、东湖大郡三 期、东城郡、金湖湾花园、湖畔天城、欧典花园、第五元素、东湖林语、海悦馨园、自由水岸、中海海悦花园六区、中海海悦花园七区、领汇广场(住宅)、云顶汇(住宅)以及在此范围内其它开发并交房的住宅楼盘 。
园区第八中学

娄葑学校(初中版)
2019年娄葑学校初中部的施教区范围为:娄葑街道北区,具体为官渎路以东、阳澄湖大道(原双阳路)以南、陆泾河西和312国道以北范围,包括香堤澜湾、临芳苑、泾园新村、泾园二村、日兴花园、天骄花园、梅花一村、梅花二村、原梅巷村、澄泮新村、菁源之星等。
相城区
开发区
01.北桥中学施教区:北桥街道辖区范围。
包括盛北社区、盛南社区、寺泾社区、北渔社区、鹅东村、丰泾村、芮埭村 、庄基村、石桥村、灵峰村、莲花庄村、新北村、漕湖村。
02.漕湖学校初中部施教区:西塘河以东,御窑路以西,太东路以北,冶长泾以南区域。
包括:漕湖花园一社区,漕湖花园二社区,永昌泾社区,观塘社区,下堡村,汤浜村,卫星村。
黄埭高新区
03.春申中学施教区:黄埭镇西塘河以东黄埭片区。
包括:鹤泾村、青龙社区、长泾社区、斜桥社区、裴圩社区、潘阳社区、春申社区、埭川社区、春丰社区、丽岛社区、玉莲社区、古宫社区、青阳社区。
04.东桥中学施教区:黄埭镇西塘河以西,西至张木思桥,望虞河以南,南至矫埂郎。
包括:西桥村、方埝村、胡桥村、三埂村、冯梦龙村、金龙村、旺庄村、长康社区、东新社区。
高铁新城
05.苏州大学实验学校初中部施教区:国道524(原省道227)以西,元和塘以东,太东路以南,太阳路以北的北河泾街道区域。
包括:观天下花苑、建发泱誉、建发中泱天成、优步水岸花园、中海珑湾锦园、鑫之苑、圆融悦居、环秀湖花园以及北河泾街道原住民。
备注:如高铁新城内片区规划有调整,施教区划分也将作相应调整。
元和高新区
06.相城实验中学施教区:元和塘(新开河)以东,相城大道以西,建元路以南区域;元和塘以西,华元路以北,织锦路以东,春申湖西路以南区域;元和塘以西,春申湖路以北,朝阳河以南的元和区域;相城大道以东,阳澄湖东路以南区域;众泾社区;依云水岸社区。
包括:南山檀郡、康桥丽都(康桥花园)、嘉和丽园、元和之春、绿色时光、锦绣江南、知音别苑、花好月圆、天纶小区、国际服装城、绿地都会雅苑、万泾花园、嘉元花园、大富豪、橡树湾、城立方、尚景花苑、春天花园、玉成家园一期、水漾花城花苑、娄北、众泾(不含徐庄社区)、依云水岸、众泾家园、江南村、日益家园、尊园、紫金湾花园、香府绿洲、湖沁花园、天湖之春、书香国际、誉相庭、凯翔国际、中翔、派克公寓、消防小区、金磬金花园、静湖别墅、银丽高尔夫别墅、荣盛阳光名邸、古巷二村、澄和家园、乐苑新村、陆峰房产、晨曦馨苑、香城花园1、2、3期、晨曦印象、香城颐园、欧风丽苑、古巷新村、宋泾新村、喜庆花园、华美家园、华美福邸、紫玉花园、乾唐墅、琅石名筑等。
07.相城第三实验中学施教区:元和塘(新开河)以西,华元路以南的元和区域;华元路以北、织锦路以西、春申湖西路以南的元和区域。
包含:御苑家园、御窑花园、花南家园、华辰嘉园、峰汇园、融城花园、水韵花都等。
08.蠡口中学、蠡口第二中学共享施教区:元和塘以东,建元路以北,相城大道以西,北河泾以南的元和区域;元和塘以西,朝阳河以北的元和区域;相城大道以东,阳澄湖东路以北,太阳路以南的开发区澄阳产业园区域。
包括:安元佳苑(1-6期)、中惠晨曦怡庭、庆元家园、书香苑、富元家园、富元雅苑、万宇名都、芙蓉新村、蠡明新村、蠡苑新村;金御华府、康桥溪岸、万科VC小镇(万科北辰之光)、朝阳河花苑、嘉境天成、西湖君庭、玉成二期、玉成三期、姑苏裕沁庭、招商依云华苑;康锦苑、南亚花园、天亚水景苑、红橡世家、泰元家园、西子花园、红鼎湾、星湖花海、太阳花园、登云家园、正源悦庭、徐庄、天鹅湖庄园等。
备注:共享施教区范围内的初一年级新生可自愿选择其中一所入学。
太平街道
09.太平中学施教区:原太平街道辖区内。
包括:黎明村、盛泽村、莲港村、旺巷村、聚金村、沈桥村、花倪村、乐安村、花溇村、金澄社区、凤凰社区、青漪社区、洞字社区所属区域。
黄桥街道
10.黄桥中学施教区:黄桥街道范围。
包括:黄桥市镇及黄桥村、北庄村、占上村、*庄大**村、木巷村、胡湾村、方浜村、张庄村、生田村、永嘉花园、春嘉花园、相韵花园、朝阳花园、君汇尚品、荷美名邸、荷馨苑社区、三角咀家园、招商公园1872、东源千浔等。
渭塘镇
11.渭塘中学施教区:渭塘镇辖区范围。
包括:渭西村、渭南村、骑河村、盛泽荡村、渭北村、西湖村、凤凰泾村、凤阳村、玉盘家园社区、渭星街社区、翡翠家园社区、钻石家园社区。
阳澄湖镇、度假区
12.阳澄湖中学施教区:阳澄湖镇、度假区。
包括:枪堂村、陆巷村、岸山村、十图村、沈周村、戴溇村、圣堂村、车渡村、北前村、消泾村、澄苑社区、湘苑社区;度假区,包括清水村、新泾村、渔业村、洋沟溇村、莲花村、沺泾社区、湖畔花园社区。
望亭镇
13.望亭中学施教区:望亭镇区域。
包括:新埂村、何家角村、四旺村、宅基村、迎湖村、项路村、华阳村、人民社区、鹤溪社区、果园社区。
吴江区
因吴江开发区运西实验初中2019年秋季投入使用,柳胥路以北、运河以西区域从吴江开发区实验初中划给吴江开发区运西实验初中。

2019年秋初中施教区示意图
姑苏区
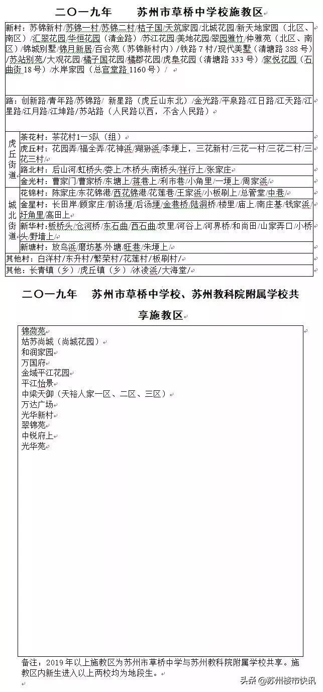
草桥中学及共享施教区

立达中学和沧浪中学共享施教区

2019年立达中学和沧浪中学共享施教区范围:吴中西路以南,运河以东的姑苏区行政管理区划范围确定为施教区。
振华中学及共享施教区

苏州市十二中学

苏州市二十四中学

苏州市三十中学

南环实验中学

彩香实验中学

胥江实验中学

高新区
苏州高新区第一初级中学校
馨泰花苑、名馨花园、滨河路481号(中建八局安装公司)、新升新苑、世纪花园、新创竹园、竹园路189号 (新区白领生活馆)、馨泰花苑(吴甸园、雅韵花园)、玉山路145号(秀水苑)、汾湖路199号(灏景天下)、阳光假日、万枫家园、金色家园、君地风华、天都花园、竹园路205号(今创启园)、香缇华苑(中梁香缇)、玉山雅苑(姑苏公馆)、塔园路177号(万道尊品)、星韵花园、玉山广场(玉山路以南)、黄山村、新升村未动迁户、明星村(西马市)、香港时光花苑、文翰华苑(招商学府)、狮子山原著花园(狮山原著)、悦峰花园(佳兆业)、心著华庭。
苏州高新区第二中学
怡馨花园、枫津大街(河畔人家)、富康新村、祥华苑、林枫苑、枫秀苑、康佳花园、新毛家花园、新狮新苑、白马涧花园、长江路475号499号(建鑫大厦)、山河佳苑(大河山)、龙驰山庄、西津桥市镇、新村村、杨木桥新苑、依景佳苑、天籁花园、景山*瑰园玫**、美树花园(美墅馆)、名悦雅苑、鹿山雅苑(壹号院)、华瑞林泉雅舍。
苏州高新区实验初级中学
金山路校区
滨河路1088号(金河国际)、沁怡家园(国际公馆)、玉山路38号(保利雅苑)、金山东路28号(锦宁阁)、狮山路100号(锦昌苑)、狮山新苑(狮山花苑、阳光公寓)、锦华苑、滨河路1333号(锦丽苑)、滨河路1205号(挹翠华庭)、姑苏花苑、狮山路111号(狮山丽舍)、金龙花园、御花园、长江路318号(御庭国际)、淮海路14号1-5幢(玉山苑)、玉山路40号(玉山广场(玉山路以北))、永和村、淮海街14号6-8幢(玉华花园)、狮山路59-1号1幢(人民银行宿舍)、狮山路75号(狮山峰汇、狮山峰尚)、雅阁花园、狮山路229号(百合花公寓)、嘉多利花园、嘉多利花园(吴宫丽都)、名城花园、和乐家园、新地国际公寓、塔园路158号(名尚花苑)、狮山路58号(汇豪国际)、淮海街49-1号1幢(供电宿舍)、滨河路851号1-3幢(农业局宿舍)、狮山天街生活广场(时代天街)、喜年生活广场1-3幢(喜年广场住宅区)、荷澜庭、山景玉园(御园)。
马运路校区
今日家园、名都花园、滨河路1701号(科技学院江枫园)、*山何**花园、曙光苑、滨河花苑、塔园路220号(美之苑)、滨河路1750号(金枫苑)、时代花园、枫舟苑、塔园路203号(格林花园)、恒达清水园、枫津新村、东浜新苑(银宾苑)、佳林花苑(大地之歌)、马浜花园、悦景馨苑(鑫苑•国际城市花园)、枫景颐庭(金科王府)、张步新村、曙光村、支津村、天之运花园、玉锦花园(旭辉御府)、姚桥新苑、誉融生活广场住宅区(津西新天地)、名门世嘉花园(狮山名门)。
科技城青城山路校区
幸福未来花园、绿洲溪谷雅苑、翠逸花园(万科新都会)、武夷山路9号、水岸年华、水秀苑、雍和苑、青山绿庭、科普路16号、清山慧谷。
锦峰路校区
瞰湖花园、瞰湖生活广场、山湖湾花园北区 、山湖湾花园南区 、望湖湾公寓 、滨湖未来华庭(中航)、秀珺花园。
苏州学府中学校
学府花苑一区(含湖畔佳苑)、学府花苑二区(湖畔翠庭)、山水映象花园、宝带熙岸花园、芳邻彩云花园、石湖花园、滨河路333号(美田山水)、滨河里(金屋山庄)、水岸秀墅、石湖山水居、青春社区、横塘社区、学府社区、石湖社区。
棠悦湾、锦悦湾、星悦湾名苑(不属于苏州学府中学校,但由于新校暂未建成,暂由苏州学府中学校代收)。
苏州文昌实验中学校
惠丰花园1-4期、红叶花园、浅湾雅苑、运河水岸花园、水语金城花园(南山柠檬城)、南山柠檬花园(南山柠府)、新浒花园1-4区、金榈湾、金榈湾花园(星榈湾)、金榈湾花园(丹景庭)、永莲路128号(中吴红玺)、香澜雅苑(苹果乐园)、峰誉庭、璞玥风华苑和祥社区、龙华社区、苏钢社区、华盛社区、永新社区、永莲社区、惠丰社区、青灯村、九图村、保卫村、下山村、吴公村。
苏州市阳山实验初级中学校
阳山花苑、名佳花园、鸿福路38号(鸿福花园)、名墅花园(新港名墅)、鸿兴花园、梧桐树花园(梧桐公馆)、鸿禧路26号(冠城大通·珑湾)、云锦苑、朗香花园、朗沁花园、理想家园(理想城)、长江花园、新鹿花苑、秦馀山庄、山水湾花园(长成·锦溪禾府)、合晋世家、遇见山花园(万科遇见山)、仰山墅。
苏州高新区第五初级中学校
浒墅人家、浒香一村、浒香二村、文昌花园、悦庭、大家浜路9号、上河花园(一区、二区)、水岸逸景、华美花园、兴贤路33号(鸿锦新苑)、兴贤路35号(鸿运家园)、鸿文雅苑、上水雅苑。
苏州高新区通安中学校
通安镇范围。
苏州高新区第三中学校
太湖大道以南,浒光运河以西的范围;太湖大道以北、230省道以西的东渚街道及镇湖街道范围。
★ 上述施教区范围内地段生的认定需按照《2019年苏州市义务教育阶段学校入学工作意见》中有关义务教育阶段小学、初中地段生认定规定执行!
★ 新建学校如不具备开学条件,将安排其他学校过渡。
吴中区
1.木渎实验中学
木渎镇辖区(木渎藏书、南行实验中学学区除外)。
2.木渎南行中学
木渎镇金枫路以东、竹园路以南范围内木渎镇所属的各住宅小区(金枫美地除外)及西跨塘村。
3.东山莫厘中学
东山镇辖区。
4.临湖第一中学
临湖镇牛桥村、采莲村、石塘村、前塘村、陆舍村、石舍村、灵湖村、渡村社区。
5.临湖实验中学
吴中区临湖镇湖桥村、浦庄村、界路村、石庄村、东吴村和联盟社区。
6.横泾中学
吴中经济开发区横泾街道行政辖区。
7.越溪中学
越溪街道辖区。
8.藏书中学
木渎镇天池村、善桥村、五峰村、藏书社区、穹窿山管委会。
9.胥口中学
胥口中学施教区范围为胥口镇行政区域。
10.光福中学
光福镇辖区。
11.西山中学
金庭镇辖区。
12.香山中学
香山街道辖区。
13.长桥中学
东至东吴南路(不含阳光水榭、玫瑰九九),南至吴中大道,西至友新路,北至运河。
14.甪直甫里中学
甪直镇辖区。
15.郭巷中学
郭巷街道辖区。
16.城西中学
运河以北、东吴北路以西的吴中高新区行政管理区域内的小区 ( 以吴中区房屋产权证为准 )。
17.迎春中学
运河以北、东吴北路以东吴中高新区行政管理区域(以团结桥派出所、长桥派出所的常住户口为准)。
18.碧波中学
跃进河以北城南街道辖区。
19.南京师范大学附属苏州石湖中学
跃进河以南城南街道辖区(含阳光水韵、玫瑰久久、东吴南路88号、南湖之韵、凌香雅苑、香溢澜桥、新城金郡、招商小石城、越湖家天下、首开国风华府小区、南石湖社区、东湖社区、红庄社区)。