“七年之痒、十年之痛”,民营宽带代表性企业——长城宽带用血泪印证了这句话。

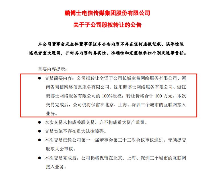
前些天,上市公司鹏博士发布公告称,拟转让包括长宽在内的旗下四家子公司的股权,转让价格合计100万元。没看错,就是100万元。这一次,恰逢长城宽带成立20周年。

这不是长城宽带第一次被“卖”。上一次被“卖”,是在2010年,也就是长城宽带成立十周年的时候。那一次,长城宽带被“卖”了超过10亿元。
从10亿元,到100万元,十年时间,长城宽带快速坠落,命运之惨令人唏嘘。
一、长城宽带的两次“被卖” 境遇令人唏嘘
2000年4月,长城宽带正式成立,注册资金为1亿元,股东为长城系三家公司,是最早获得宽带驻地网牌照的民营企业。
成立之初,长城宽带借助各地代理商,疯狂“跑马圈地”,快速形成了网络规模和用户规模,可谓是奇迹,奠定其第一大民营宽带商的地位。
但是随着时间推移,长城宽带和代理商之间的利益矛盾日益加深,摩擦不断,让长城宽带受伤颇深。后来随着长城宽带连续几年亏损,2010年时,长城系公司有意甩掉这个包袱。
虽然长城系三家公司眼中,长城宽带是个包袱,不过在有家企业的眼中,长城宽带却是个香饽饽,对之梦寐以求,这家企业就是鹏博士。

鹏博士成立于上世纪80年代,原名是成都工益冶金股份有限公司,特钢冶炼是它的主要业务。2007年,鹏博士收购了购北京电信通公司,开始切入宽带上网业务,完成了自身的第一次转型。对于想快速提升业务规模的鹏博士来说,收购长城宽带自然是最有效的方式,能获取长城宽带在全国范围的用户和网络资源,从而大大提升自身的实力。
2010年4月,长城系三家公司发布公告,拟出售长城宽带50%股权及相关债权。鹏博士随即发布公告,表示有意竞买长城宽带50%股权。
一方愿卖,一方愿买,这事基本上就妥了,两个月后,双方签订了《产权交易合同》,鹏博士以3.24亿元的价格受让三家公司所持的股权以及债务。
但是,在这最后关头,突发变故,有人出手搅黄了这桩买卖。
“棒打鸳鸯”的就是占据长城宽带另外50%股权的中信网络,行使了股东优先购买权,从长城系手中买过长城宽带50%股权。
中信网络搅黄了这桩买卖的原因很简单,因为觉得交易价太低。中信网络前前后后出资8.17亿才持有50%股权,而鹏博士的出价只有3亿多。中信网络不愿让鹏博士占便宜,于是在行使优先购买权,将这50%股权全部揽入怀中,从而全资控股长宽。
但中信网络并不是“真心”想拥有长城宽带,只要价码合适了,还是愿意卖的。
果不其然,2011年末,中信网络将长宽50%股权及债权以10.8亿元挂牌转让,这比当初长城系三家公司的报价高出甚多,即使这样,鹏博士仍然吃进。
2012年,中信网络又将自己手中的50%长城宽带股权以7.12亿元价格卖给了鹏博士。
至此,鹏博士花了10多亿元,终于拿下了长城宽带。这是长城宽带的第一次*身卖**。
被鹏博士收购后的头几年,长城宽带发展相当快速,也为鹏博士的壮大起到了关键性作用。
2013 年,是鹏博士和长城宽带全面融合后的第一年。这一年,鹏博士的营收同比暴增127%,净利润同比暴增134%,其中,长宽居功至伟,实现盈利2.9亿元,贡献了鹏博士67.3%的净利润。2014年,长宽依旧表现良好,实现净利润4.15亿元,当年鹏博士的净利润为5.34亿元,也就是说,长宽贡献了鹏博士绝大部分的净利润。
不过从2015年开始,长宽逐渐走下坡路,净利润不断下滑,2018年净亏损1.86亿元,2019年则巨亏26.4亿元。
与之相对应的是,长宽的净资产也不断下降。2016年,长宽净资产达到了高峰,为13亿元,此后连年下降,到2019年为-24亿元。


长城宽带再次成为了“包袱”,此时鹏博士正向数据中心业务为重心进行转型,于是进行剥离,将长城宽带等四家子公司打包100万元出售。
100万元出售,鹏博士当然不是“晕了头”。因为被卖的四家子公司都处于亏损的状态,负债与资产相当,甚至是资不抵债。这次股权转让完成后,这些子公司的债权债务等也同步转让给受让方。
鹏博士公告显示,截至2020年6月30日,长城宽带资产总额39.6亿元,负债总额为38.3亿元。今年上半年,长宽亏损5715万元,去年全年更亏损了26.4亿元。另外三家被鹏博士出售的子公司都处于资不抵债的状态。
在“提速降费”面前败下阵来
低价,一直都是民营宽带在市场上立足的根本,这些很多用户选*民择**营宽带的原因所在。
但是,自从2015年国家强力推动“提速降费”政策以后,长城宽带这些民营宽带商逐渐就失去了低价优势。尤其是在中国移动获得固网牌照,并且在宽带市场采取低价,甚至是“免费送”的策略大举进攻之时,民营宽带根本无法招架:和中国移动拼价格战,那是找死,没有品牌优势,更没有雄厚的资金实力;不打价格战,那就是等死。反正,都是个“死”字。

在某一线城市,为了应对中国移动的冲击,2017年下半年时,长城宽带曾推出了365元一年的50M宽带,“一天1元钱,用50M宽带”的广告语, 在当时颇为吸引人。但是,没过几个月,这项资费套餐消失了,因为扛不住,亏得太厉害。
在失去低价优势的同时,在基础宽带运营商不断对宽带进行提速的同时,缺乏技术和资金实力的民营宽带无法跟上脚步,网速慢的劣势被越放越大。
现在来看,民营宽带只提供100M、200M左右的宽带,而基础电信电信运营商正在推动千兆宽带的规模普及。
没有了价格优势,网速慢的劣势日益放大,民营宽带缺乏竞争手段,只能走向衰败。
_