
内容概况: 随着各国多地禁伐令的出台,全球范围内木材受到上游资源原材料缺乏这一因素,出现价格不断上涨,导致市场规模增长较快。据统计,2022年中国栎木原木行业市场规模约为87.68亿元,同比增长9.8%。进口方面,我国栎木原木进口均价从2019年的324.7元/立方米上涨到2022年的481.1元/立方米。
关键词:栎木、橡木
一、栎木广泛分布在北半球地区,我国栎木资源相对较为丰富
栎木又称橡木、柞木,是壳斗科木材的总称。栎木的材质坚实、强度较大,耐腐、耐磨,在地板、家具、装饰材料、建筑、车船等方面应用广泛。目前,市场上常见的栎木多为进口栎木,主要用于生产家具、地板、装饰面板、葡萄酒酒桶及集成材或家具部件。
全世界范围内栎木有8属900多种,广泛分布在北半球区域,包括亚洲、欧洲、美洲和非洲等地,分布在我国的栎木有7属300多种。在我国栎类7个属中,栎属的种类最多、分布最广,共51种,种类约占世界的1/6。其中蒙古栎在黑龙江、吉林、内蒙古分布较多;麻栎主要分布在四川、云南和河南省;栓皮栎主要分布在湖北、陕西、云南和四川省。按照GB/T 16734-1997《中国主要木材名称》国家标准可以将栎木分为两组,分别为麻栎组和槲栎组。

二、消费升级的背景下,整木家装带动栎木市场需求
栎木行业产业链的上游主要是苗木育种、肥料、虫害防治等林业相关行业,产业链的中游是一众栎木种植与加工企业,产业链下游是家装建材、红酒储藏和栎木地板等应用行业。

随着国内居民收入的增长,在消费升级的大背景下,橡木地板更具设计感、品质感,符合国际环保标准的产品,更为消费者所青睐,栎木产品在家具与地板市场占比的不断攀升,同时近年来兴起的整木家装概念,再次引得栎木市场需求火爆。整木家装就是将家居装饰所需的木质产品组合起来,为消费者和客户提供一套完整的家装实木产品的整体风格解决方案。据统计,2022年中国整木家装行业市场规模约为449.6亿元,同比增长12.3%。未来随着整木家装需求快速增长,市场需求刺激我国栎木市场规模不断扩大。

三、国内栎木原木进口占比60%,市场价格近年来持续上涨
栎类在用材、工业原料、环境美化和生态恢复等方面具有十分重要的价值。 栎树材质优异,是世界上优质商品材和燃料的重要来源,其木材产品广泛地用于家具、建筑材料、铁路枕木、各类桶器以及矿柱等。近年来全球栎木原木市场规模整体保持增长态势,数据显示,2022年全球栎木原木市场规模约为44.52亿美元,同比增长9.3%。

就我国栎木原木市场供需而言,受到政策禁伐令影响,国内行业产量基本保持平稳,需求量增速相对较快。据统计,2022年中国栎木原木行业产量约为180.25万立方米,需求量约为324.47万立方米,分别同比增长4.02%、5.22%,目前我国市场栎木原木有接近60%的是进口木材。

相关报告:智研咨询发布的《2023-2029年中国栎木行业市场需求分析及投资战略咨询报告》
随着各国多地禁伐令的出台,全球范围内木材受到上游资源原材料缺乏这一因素,出现价格不断上涨,导致市场规模增长较快。据统计,2022年中国栎木原木行业市场规模约为87.68亿元,同比增长9.8%。栎木行业的市场需求和该区域木材加工业的发展情况息息相关,我国华东地区的木材加工业最为发达,对栎木的需求最大,我国滑动地区栎木行业市场规模占比达到59%,其次为华南地区18.8%。

从进出口贸易来看,我国是全球木材资源进口大国,栎木原木进口量保持稳定。据中国海关数据,2022年我国栎木原木进口数量为130.8万立方米,同比下降3.21%,主要是海外栎木原木市场价格持续增长,市场进口均价从2019年的324.7元/立方米上涨到2022年的481.1元/立方米。进口地区方面,法国、美国、比利时、德国是我国栎木原木主要进口地区,2022年进口数量占比分别为42.4%、24.9%、5.8%、5.4%。

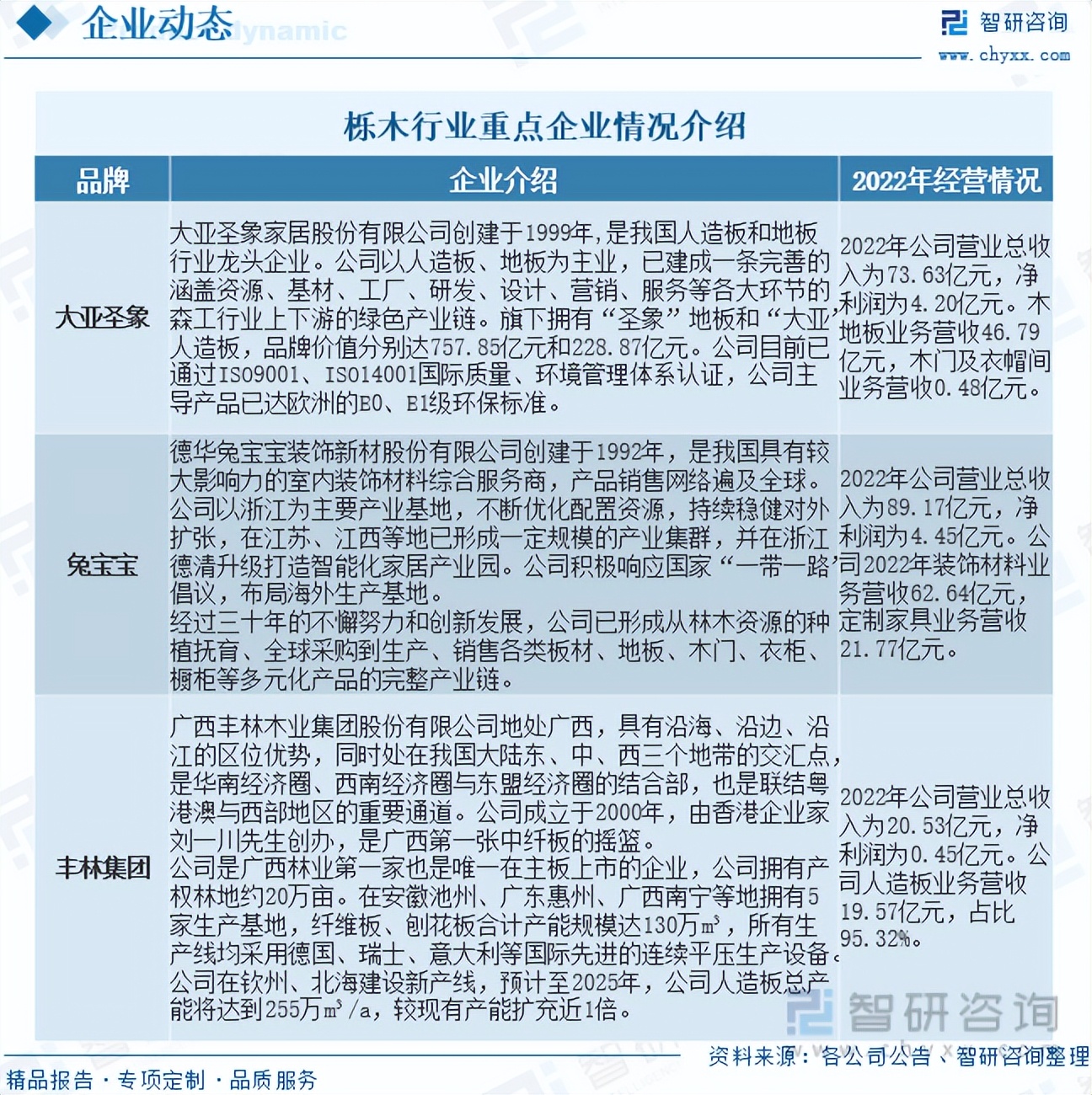
四、栎木行业以中小企业为主,同质化现象严重,企业利润率偏低
栎木在我国北至吉林、辽宁,南至海南、云南都有分布,但优质材并不多见,一般以云南和海南产的为主,国内原木加工企业主要集中于以上地区。栎木加工业经过几十年的发展,市场上企业数量较多,虽然产生了个别龙头企业,但仍旧以中小企业居多,导致市场上木材加工产品同质化现象非常严重,价格竞争非常激烈。我国栎木加工行业主要上市公司有大亚圣象、兔宝宝、丰林集团等,从各公司经营情况来看,栎木加工行业受原材料市场价格影响较大,同时市场竞争充分,提价空间不高,行业整体利润率偏低。

五、国内栎木资源利用不足,栎木人工林增加有望降低进口需求
中国的栎木资源相对丰富,但利用不足,主要是国内栎木以天然林为主,分布广泛,采集成本高。同时国内栎木知名度远不如泰国、欧洲、美国等地区的原木,在产区认知上具有较大的差异。《林草产业发展规划(2021—2025 年)》提出要严格落实国土空间规划和耕地保护要求,科学合理、依法合规选址,开展国家储备林重点工程建设。优化储备林基地布局,大力培育储备乡土树种,加快发展工业原料林、珍贵树种和大径级用材林。栎木既是我国优质的乡土树种,也是重要的工业原材料是大径级用材林的优质代表,未来我国栎木人工林有望迅速增加,行业供给更为充分。
智研咨询发布的《 2023-2029年中国栎木行业市场需求分析及投资战略咨询报告 》依据国家统计局、政府机构、行业协会发布的权威数据,结合深度调研数据、专家反馈数据、内部运营数据等全域数据的收集与分析,提升客户的商业决策效率。本报告对中国 栎木 行业现状与市场做了深入的调查研究,并根据行业的发展轨迹对未来的发展前景与趋势作了审慎的判断,为投资者寻找新的市场投资机会,进入 栎木 行业投资布局提供了至关重要的决策参考依据。

智研咨询是中国产业咨询领域的信息与情报综合提供商。公司以“用信息驱动产业发展,为企业投资决策赋能”为品牌理念。为企业提供专业的产业咨询服务,主要服务包含精品行研报告、专项定制、月度专题、可研报告、商业计划书、产业规划等。提供周报/月报/季报/年报等定期报告和定制数据,内容涵盖政策监测、企业动态、行业数据、产品价格变化、投融资概览、市场机遇及风险分析等。