
明天成都就正式进入小暑啦

~
天气越热,想出门耍的心情越迫切…

然而,诱人的不仅是远在天边的风景和美食...刚进入2020下半年,成都人就新提不少高铁,又有一大波航空公司推出“不限次套餐”,再加上海南推出离岛旅客免税购物政策…好想马上安排一场旅行啊✈️~
别急,稳住!范儿姐来盘点下这波最新出行动态,了解后,大家再做决定不迟!

本周末最新的动态就是成都到深圳开高铁啦!要知道,成都人qie深圳,基本都坐飞机,但是坐过无数次这条航线的我就发现:成都飞深圳在雨季大概率晚点。(特别是晚上,好几次都耗到凌晨去)

深圳湾
现在直达高铁开通,既不像以往要去广州转车,在雨季时间上也有保障,8个半小时可直达,另外二等座票价672.5元,比大部分时候的机票价格要比便宜,这对于商旅人士来说是个不错的选择。

7月5日,这趟由成都局开行的成都东至深圳北G4511次高铁正式发车,9时50分出发,18时11分抵达深圳,全程运行8小时21分。

7月6日起将开行返程深圳北至成都东G4512次,10时28分出发,18时56分抵达成都,全程运行8小时28分。
除了深圳,这趟高铁沿途经停的地区也可以关注,都是风景秀丽美食诱人的目的地:乐山、宜宾西、贵阳东、桂林西、肇庆东、广州南、虎门。

说到风景秀丽美食诱人,本月初成都就已开通直达大理的高铁。大家可以中午在成都体验川菜魅力,晚上就能到大理过上文艺生活。

7月1日起,成都东至大理开行G2845/6次列车1对;7月2日起新开成都东至大理G2837/8次列车1对。此外,7月1日起,重庆西至大理开行G2841/2次、G2849/50次列车2对。

此前,成都到大理是没有直达动车的,铁路需要从昆明转乘,最快也需要9小时以上。现在用时最短仅7小时33分,中间仅停贵阳北、昆明、广通北三站。

相较于因商务才去的深圳,大理是更多成都人的旅游目的地。
苍山之麓、洱海之滨,作为历史悠久,是云南最早的文化发祥地之一,大理还被列为中国首批十大魅力城市之首。

位于云贵高原上的洱海平原,较高的海拔让大理在夏季成为不少人避暑的地方。当然了,这里风景宜人,好耍的地方也太多了。
大理古城

镶嵌在苍山洱海之间,是大理最精华的必去之地。面朝洱海,背靠三塔,洋人街上有很多小酒吧,现在这时候去还能吃到野生菌。
苍山

“风花雪月”四个字代表了大理的四种景色,苍山作为云南最美丽的山脉,便是其中一个,终年不融化的雪山为大理古城增添了另一种魅力。
洱海

从双廊镇到挖色镇都是它最美的景色,你可以悠哉的骑着单车,走走停停。温暖的阳光与和煦的海风让你觉得舒服又惬意。
双廊

洱海东北岸的一处静谧小镇,远离城市的嘈杂,过着纯真而静谧的生活。这里既有世外桃源的悠闲,也有数不清的,能听人生百态的民谣酒吧。

最近,范儿姐听到身边不少人说下半年是玩遍祖国河山的好机会,是因为从6月底开始,各大航空公司开始“发力”了。
东方航空:3322元周末随心飞
(已下架)
刚过去不久的“618”,作为国内四大航司之一的东航率先国内民航领域的首款“周末随心飞”产品,价格只要3322元,就可以在今年年底前所有周末不限次免费乘坐东航国内航线经济舱(港澳台地区除外)。

产品一出就被疯抢,2020年剩余一半的周末飞出去旅行和探亲,平均一个周末120多块钱,还包括来回,想想确实划算,而且不限量。不过6月30号这款产品就已经下架,其他航司开始“接力”。

华夏航空:2999元“不限时”随心飞
(限量1000份)
华夏航空2999元“随心飞”套餐虽然有效时间不像东航是年底,但是对于出行时间不设限,不是周末也可以飞,当然是要排除十一等假期的。

另外套餐也不包含行李额度(毕竟还是廉价航空),而且限量1000份太少,看了官网购买入口已经木有了。
海南航空:2?99元随心飞海南
(7月6日发售)
上面两款产品看来现在几乎买不到了,但海航的“随心飞”产品可以关注,前两天看到其官方渠道预热:有效期内不限次数搭乘海航旗下12家航司海南进出港国内航线,划重点“海南进出港”。

同时旁边价格标记“2?999”,至于具体权益和价格,7月6日11:30正式开售时大家留意一下,另外需要注意的是这款产品也是限量的。
除了以上三家航司(两家很难买到,一家明天开启),其实强大的网友也发现还有两家航司正在准备中,我找来一些“自媒体爆料”给大家看看。
春秋航空:2999元半年不限次
(可信度:80%)
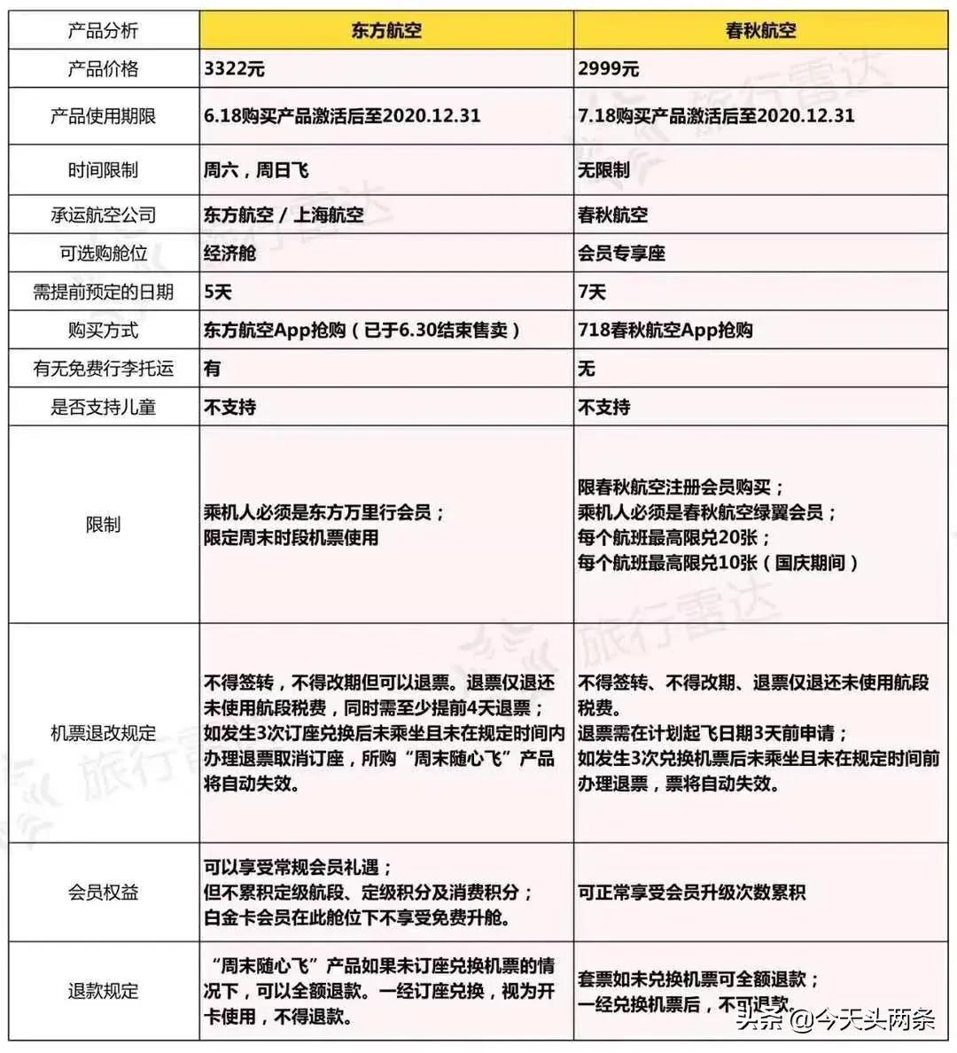
目前,业内网友已经收到信息,了解到春秋航空的“无限飞”套票将于7月18日开售,不限周末,国内和港澳台随便飞,比起已经公布的几家航司套餐,含金量确实要高很多。
但毕竟是非官方发布,大家只能期待,网友制作了一张东航与春秋无限飞套餐的对比图,来看看:

至少可以肯定的是春秋一定会出无限飞套餐,至于套餐内容和价格最快7月18日就有答案了。
四川航空:2999元限量20次
(可信度:60%)
相较于春秋,川航的“随心飞”就没那么确定了,现在曝出的细节很少。有种业内比较肯定的说法是川航将于7月推出2999限飞20次(相当于10个往返)的套餐。
川航的特点就是分布广,而且以成都为中心,怕是成都耍客最关注的的套餐了,大家就等消息吧!

目前川航官微只公布了一项和南航合作,开通“北广深成”联合航线的活动,起飞前4小时可享受两航班自由签转和变更,对于商务旅客来说,也是件不错的消息了。

越来越多的航空公司推出“随心飞”套餐,一方面是行业自救,另一方面也是将实实在在的优惠带给旅客朋友。但是目前“随心飞”也开始一起不小争议,比如东航3322的套餐就有一系列问题:

航班保护,区别对待,较早兑换,中转分段,价格不包含燃油基建…总之,随心飞不随心!

但是,不能否认套餐还是帮助了不少人,得到许多异地恋、经常出差的朋友的好评。Nice~
综合看一下,其实我最感兴趣的,还是明天海航套餐,因为它飞海南,而且不仅只是飞海南!

本月初,海南离岛免税的消息一出,剁手*党**们就高潮啦…
前面提到海航将推出不限次海南进出港国内航班乘机权益,事实上为了你的买买买之旅,还会叠加赠送2880元中免集团海南免税店代金券购物权益,以及海航系海南出港航班额外10公斤免费行李额权益…
那大家可以去海南买什么呢?
最典型的就是最近炒得火热的“琼版iPhone”。

海南iPhone售价,图自澎湃新闻
以前海南免税不包含手机,而新政将手机纳入免税名单。以iPhone 11(128G)为例,“琼版”比官方价格便宜900块,比京东官方价格便宜400块,比苏宁官方价格便宜100多块。不算路费,吸引力蛮大的。
事实上,此次新政调整的内容还有这些:

除了iPhone,酒类产品也备受关注,比如轩尼诗干邑XO公升装免税价1826元,马爹利蓝带干邑公升装免税价1628元…多购多优惠。
除了买买买,范儿姐查了下最近成都飞三亚的机票,近两周大抵都在500-600元,而在飞猪上,一些当地口碑较好的海边别墅酒店价格一晚也才200多。

看得我是实在按捺不住想立马去旅行的心啦~
看了这么多,你有心动吗?高铁扩容、机票优惠,免税购物…都在刺激着你那颗想花钱想旅行的心。不过,范儿姐最后提醒一句,毕竟现在还是特殊时期,该做好的防护还是要有滴~
另外要注意,海南免税产品购买后不可再次进去国内市场销售...

明天海航限量的“随心飞”套餐要开售了,
你会去试试运气吗?
编辑 | Jevon
图片来自四川日报、封面新闻
部分图片来自网络