引言
2013年中国人民银行等五部委发布《关于防范*币特比**风险的通知》《通知》明确了*币特比**的性质,认为*币特比**不是由货币当局发行,不具有法偿性与强制性等货币属性,并不是真正意义的货币。从性质上看,*币特比**是一种特定的虚拟商品,不具有与货币等同的法律地位,不能且不应作为货币在市场上流通使用。但是,*币特比**交易作为一种互联网上的商品买卖行为,普通民众在自担风险的前提下拥有参与的自由。
但是在司法实践中,各地法院对数字货币的认可和接受程度也是不一样的。因此,本文针对各地的司法实践,做做一个相应的分析来看看,哪些法院是认可数字货币的价值,哪些法院是不认可数字货币的价值的。
故笔者在威科先行.法律信息库上,以“数字货币”、“民事案件”、“判决书”为关键词进行检索,共得到1463条检索结果,近3年案件总数为1309件,其中2019年案件数为297件,2020年案件数为501件,2021年为531件,呈逐年上升趋势。
从审理法院所在地来看,审理数字货币相关案件数在全国相关案件总数中占比前十的省市分别为:广东省、北京市、山东省、湖南省、江苏省、河南省、浙江省、上海市、四川省、福建省,具体案件数及占比如下图所示:

从审理案件的法院级别来看,具体情况如下图所示,其中71.02%的案件来自于基层人民法院,27.75%的案件来自于中级人民法院。

笔者对检索得到的案件进行了梳理、归类,发现与数字货币相关的民事案件类型以合同纠纷、委托合同纠纷、买卖合同纠纷、不当得利纠纷、民间借贷纠纷居多。从裁判结果来看,数字货币能否认定为网络虚拟财产,其产生的财产权益应否受到法律保护,各地法院的判决呈现出不同倾向。
一、否定数字货币价值的判决
总体来看,各地基层法院与中级法院否定数字货币的虚拟财产属性,认为其不应受到法律保护的判决意见占多数,但在否定意见中又分为以下几种不同观点:
观点一:相关法律行为有违金融监管,违背公序良俗,应确认为无效,合同无效后,因该合同取得的财产应当予以返还。 支持这一观点的典型判决有江苏省南京中院(2020)苏01民终8925刘仙荣诉诸发隆委托合同纠纷案、福建省厦门市思明区人民法院(2021)闽0203民初13303号云储未来(厦门)网络科技有限公司、苏团灵合同纠纷民事一审判决、河南省嵩县人民法院(2020)豫0325民初1200号毕慧娟与张向南合同纠纷、浙江省新昌县人民法院(2021)浙0683民初1529号丁瑜杰与唐习辉民间借贷纠纷案、广东省深圳市罗湖区人民法院(2021)粤0303民初21484号万伟与赵洪彬不当得利纠纷案、河南省鹤壁市中级人民法院(2022)豫06民终39号苏保银、任燕平民间借贷纠纷民事二审民事判决、湖南省湘潭市岳塘区人民法院(2022)湘0304民初317号符湘平、李鑫合同纠纷案等。
观点二:相关法律行为违反法律、行政法规强制性规定,应确认为无效,因合同取得的财产应予以返还。 支持这一观点的典型判决有江苏省南京市中级人民法院(2020)苏01民终11023号李仁闯与许小梅买卖合同纠纷二审民事判决、湖南省郴州市中级人民法院(2021)湘10民终2799号曹燕、唐小刚等委托理财合同纠纷二审民事判决、辽宁省朝阳市中级人民法院(2021)辽13民终3736号王长杰、魏素华所有权纠纷民事二审民事判决、上海市闵行区人民法院(2021)沪0112民初31119号柳成荫与万莹买卖合同纠纷民事一审判决、湖南省中方县人民法院(2021)湘1221民初874号杨湘怡、李亚平买卖合同纠纷民事一审民事判决、甘肃省庆阳市西峰区人民法院(2021)甘1002民初2148号王某、牛犇委托理财合同纠纷民事一审民事判决等。
观点三:相关法律行为无效,造成的后果和引起的风险由投资者自行承担,要求被告返还不予支持。 支持这一观点的典型判决有福建省龙岩市中级人民法院(2020)闽08民终1855号谢海燕、黄炜梅合同纠纷二审民事判决、广东省佛山市禅城区人民法院(2021)粤0604民初36246号关以教、黎伟钜民间借贷纠纷民事一审判决、浙江省杭州市萧山区人民法院(2021)浙0109民初20106号叶婷、高岚委托理财合同纠纷一审判决、北京市第三中级人民法院(2021)京03民终14106号关于刘某某诉盛某某合同纠纷案、北京市第三中级人民法院(2021)京03民终18277号关于魏锟与李凯委托合同纠纷二审民事判决、广西壮族自治区灵山县人民法院(2020)赣0702民初2353号宋葆华与陈冰淋不当得利纠纷一审民事判决等。
观点四:原告要求保护的利益属于非法利益,不属于人民法院受理民事诉讼的范围,驳回原告起诉。 支持这一观点的典型判决有江苏省盐城市盐都区人民法院(2020)苏0903民初2887号陈昭辉与杨秋菊不当得利纠纷一审民事裁定书、辽宁省沈阳市中级人民法院(2021)辽01民终20953号金翔、郭威合同纠纷民事二审民事裁定书、湖南省湘潭市岳塘区人民法院(2022)湘0304民初317号符湘平、李鑫合同纠纷民事一审民事裁定书等。
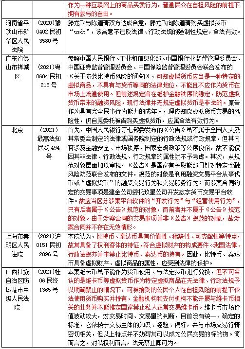
二、肯定数字货币价值的判决
尽管总体上来看,各地基层法院与中级法院裁判中否定数字货币的虚拟财产属性,认为其不应受到法律保护的意见居多,但仍有部分地方法院肯定数字货币属于虚拟财产,对其作为虚拟财产及对应产生的财产权应予以法律保护。对此,笔者整理了对数字货币的虚拟财产属性予以肯定的部分裁判文书,并摘取了相应说理部分。



由以上内容可知,在北京、上海、浙江、广东、河南、*疆新**等省市,部分地方法院对数字货币的财产属性仍予以肯定态度,认为数字货币属于我国法律框架下的虚拟财产,应当予以平等的法律保护。同时明确指出,我国目前的法律和行政法规中并未规定数字货币属于禁止流通物不得进行交易,央行与其他部门发布的多部文件指示禁止作为非法金融活动的数字货币相关业务活动,但并未禁止所有以数字货币为标的的交易活动。
三、数字货币价值的仲裁认定
值得关注的是,近日,在一起委托管理*币特比**纠纷案件中也体现了对数字货币虚拟财产属性的肯定态度。这起案件由北京仲裁委员会作出裁定,最终驳回申请人的全部仲裁请求。关于委托购买*币特比**合同是否有效这一争议焦点,仲裁庭认为:本案合同并非违法合同,也没有违背公序良俗,不存在无效的情形,而是合法有效的合同,理由在于:首先,包括本案的*币特比**在内的虚拟货币属于虚拟财产,受到法律的保护。我国目前并无法律和行政法规规定包括*币特比**在内的虚拟货币属于禁止流通物而不得交易。其次,本案合同并非相关文件所明确禁止的非法金融活动和代币发行融资活动,不适用相关规定。故本案合同并未违反相关规定,不存在违背公序良俗的情形。但事实上,该案并非我国首例涉数字货币的仲裁案件,早在2018年,深圳仲裁委就在一起仲裁案件中肯定了*币特比**的财产属性,不过该案最终被深圳中院认为变相支持了*币特比**与法定货币之间的兑付、交易,违反了社会公共利益,故最终裁定撤销该仲裁裁决。
四、结论
因此,根据以上的总结,在涉数字货币交易的合同签订过程中,可通过查询和研究来明确全国各地哪些法院认可数字货币的价值存在,在将来可能发生的涉数字货币诉讼纠纷中能够为当事人的相关财产权益提供更为全面充分的保障,并以此为依据在合同中进行管辖法院约定。
本文作者:阮紫晴 上海申浩律师事务所 孙俊律师团队实习律师,苏州大学刑法学硕士研究生。主要研究领域为行政刑法、刑事合规、数据犯罪等领域。
孙俊 上海申浩律师事务所合伙人,上海交通大学法律硕士研究生,香港大学财务与投资管理硕士。2016年开始关注 区块链方面的政策与法律,并购买了大量的比特矿机和莱特矿机进行挖矿。2017年在区块链行业从事投资收购工作,收购金额达到百亿。2018年-至今专注因为电信诈骗和网络赌博引起的洗钱风险研究以及处理过很多大型的经济金融领域的刑事犯罪,参与过很多解冻卡业务。