时下,越来越多的人崇尚染发
小编提醒:选购染发膏时
谨防买到不合格产品!

关于30批次化妆品不合格及3批次化妆品复检合格的通告
(2018年第118号)
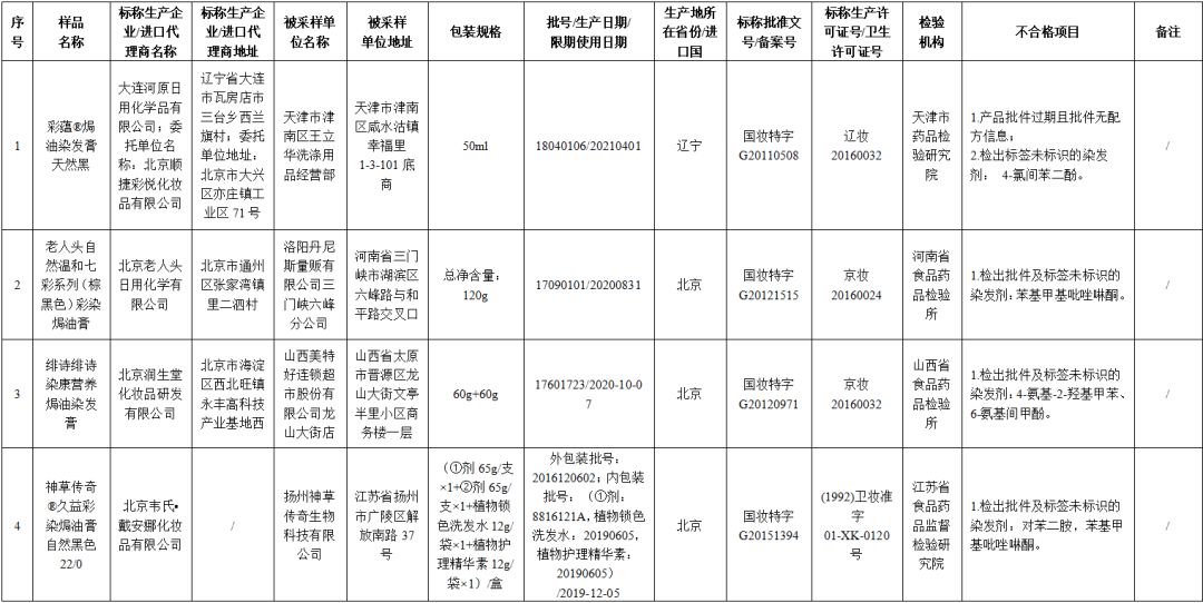
经天津市药品检验研究院等检验,标示为大连河原日用化学品有限公司(委托单位:北京顺捷彩悦化妆品有限公司)等15家企业生产的30批次化妆品不合格(见附件)。经上海食品药品检验所复检,标示为苏州尚美国际化妆品有限公司和江苏美爱斯化妆品股份有限公司(委托单位:汉高股份有限公司)生产的3批次化妆品复检合格(见附件)现将有关情况通告如下。
涉及的标示生产企业、不合格产品
大连河原日用化学品有限公司(委托单位:北京顺捷彩悦化妆品有限公司)生产的彩蕴®焗油染发膏天然黑
北京老人头日用化学有限公司生产的老人头自然温和七彩系列(棕黑色)彩染焗油膏
北京润生堂化妆品研发有限公司生产的绯诗绯诗染康营养焗油染发膏
北京韦氏•戴安娜化妆品有限公司生产的神草传奇®久益彩染焗油膏自然黑色22/0
广东瑞虎精细化工有限公司生产的瑞虎一洗黑洗染香波(黑色),瑞虎染发膏,瑞虎染发膏(自然黑),瑞虎®染得快染发膏(酒红色),瑞虎染得快染发膏(自然黑),瑞虎染得快染发膏(栗棕色),御康堂清水黑发一梳黑和军医生自动染发梳套装
广东圣薇娜精细化工有限公司生产的圣薇娜®彩色焗油(棕色)7/75,圣薇娜®彩色焗油(橙色)8/41和圣薇娜®彩色焗油(红色)33/66
广州奥斯卡尔日用化妆品有限公司生产的奥斯卡尔染发膏(黄棕色)
广州歌秀化妆品有限公司生产的愈美染发膏(深葡萄红色)
广州嘉瀛化妆品有限公司生产的嘉瀛染发膏
广州俪凝化妆品有限公司生产的澔薇俪缇染发膏
广州市白云区爱梦丝美发用品用具厂(委托单位:广州首邦化妆品有限公司)生产的黑霸王首邦炫彩染发膏
广州市白云区梦臣化妆品厂生产的梦雅诗3D超炫彩发膏
广州市发雅丝精细化工有限公司生产的紫色丽人牌染发霜
广州市高爵化妆品有限公司生产的高爵染发膏(黑色)/瑞登雅致黑发霜
广州市韩妃化妆品有限公司生产的韩妃染发膏,韩妃系列染发膏
其中,经生产企业所在地药品监管部门现场核查,并经生产企业确认,标示广东圣薇娜精细化工有限公司生产的圣薇娜®彩色焗油(棕色)7/75,圣薇娜®彩色焗油(橙色)8/41和圣薇娜®彩色焗油(红色)33/66,广州市白云区爱梦丝美发用品用具厂(委托单位:广州首邦化妆品有限公司)生产的黑霸王首邦炫彩染发膏,广州市发雅丝精细化工有限公司生产的紫色丽人牌染发霜等相关批次产品为假冒产品。
涉及的标示生产企业、复检合格产品
苏州尚美国际化妆品有限公司生产的美丝雅染发膏和卓韵霜赋活养护染发霜4.26号
江苏美爱斯化妆品股份有限公司(委托单位:汉高股份有限公司)生产的怡然染发霜
处置情况
上述不合格产品及相关企业违反了《化妆品卫生监督条例》《化妆品标识管理规定》等相关法规的规定。国家药品监督管理局要求广东、北京、辽宁省(市)药品监督管理部门核实后依法督促相关生产企业对已上市销售相关产品及时采取召回等措施,立案调查,依法严肃处理;要求广东、河北、河南、湖北、江苏、内蒙古、山西、陕西、天津、云南省(区、市)药品监督管理部门责令相关经营单位立即采取下架等措施控制风险,对涉嫌假冒的产品,要深查深究其进货渠道,对违法违规行为,依法予以查处,涉嫌犯罪的依法移交公安机关。
上述省级药品监督管理部门自通告发布之日起3个月内公开对相关企业或单位的处理结果,相关情况及时在国家化妆品抽检信息系统中填报并报告国家药品监督管理局。
附件
30批次不合格化妆品信息

3批次复检合格的染发类化妆品信息

使用不合格染发类化妆品容易引起
接触性皮炎和毛发损害
主要表现以皮损红斑、丘疹为主
其次为斑丘疹、水肿等
还会造成使用者有
瘙痒、灼热感、疼痛等不适症状

如何选购染发类化妆品
这份消费提示请收好!

染发类化妆品消费提示
(一)消费者应选择正规、合法渠道购买染发类化妆品
消费者选购染发类化妆品时一定要选购标识清楚的产品,并保存好购买凭证和产品包装信息。购买时仔细查看产品名称、生产企业名称和地址、净含量、成份表、生产日期和保质期(或生产批号和限期使用日期)、生产许可证号、化妆品批准文号、备案号等信息。
选购进口产品时,还要查看其中文产品名称、中文生产企业等,以防假冒伪劣产品引起不良事件的发生。产品信息可登录国家市场监督管理总局网站查询、核对。
(二)使用前应详细阅读产品说明书,建议进行皮肤测试
1、说明书中如果提示该产品为专业使用,则不建议消费者自行使用。
2、按说明书要求,保证使用时间间隔,避免因过度频繁使用导致不良反应事件发生。
3、染发剂和氧化剂的配比要严格按照说明书的配比要求,保证各成分能够有效中和。
4、染发类化妆品不可用于头发以外的其他部位,16岁以下消费者不宜使用,染发与烫发不宜同期进行。
5、如果既往发生过染发类化妆品不良反应/事件者,避免再次使用相同产品。
6、需注意同一商标名的产品,如果色号不一致,其配方成分不一致,属于不同产品,即使是同一色号的同一商标名产品,不同生产批号也有可能存在差异。提醒使用者务必留意,购买产品时关注其色号及生产批号。
7、每次使用前,尤其是更换产品或新购产品时,建议进行皮肤测试。一般测试部位建议为耳后皮肤,取少量混合均匀后的染发产品进行测试。如说明书中已载明皮肤测试方法,请遵照说明书操作。自行测试难以判定时,建议到专业医疗机构咨询。
(三)使用时需注意身体状况,做好防护措施
1、使用者要查看头面部等易于接触染发产品部位的皮肤是否有破损,是否存在红斑、丘疹、皮疹等,是否正在服用可能引起过敏的药物或身体状况欠佳等问题,如有上述情况应暂缓使用。
2、使用时需佩戴手套、耳套等防护措施,染发时避免染发产品和皮肤接触,可使用凡士林等涂抹在易于接触染发产品的皮肤部位。
3、应注意染发产品使用量,满足染色需求即可,不宜过多使用。
4、如染发产品不慎入眼,应立即用清水冲洗。
(四)使用后注意事项
1、使用后,使用者应注意观察自身状况,尤其是头、面部等是否有皮疹、瘙痒、灼烧感等或其他异常情况。
2、一旦发生不良后果,应立即彻底清洗,并避免再次接触此种染发产品,如果症状严重或未缓解,应及时到医院就诊,就医时建议携带染发产品,并可通过所在地化妆品不良反应监测哨点医院或市场监管部门上报化妆品不良反应/事件信息。
3、若怀疑化妆品产品质量存在问题,可拨打投诉举报电话12331反映情况。