我爱铺网讯:滨湖,未来10年看哪里?是集聚了全省核心资源的环湖CBD,亦或是安徽政务中心的省府板块。省级行政中心的搬迁、万达文旅城、悦方的开业,以及即将正式开通运营的地铁1号线,滨湖的活力越来月强!
2016年1—10月,合肥滨湖区商铺共26盘有销售备案,备案套数2481套,备案面积18.67万方,成交总金额47.19亿元,成交均价25279元/㎡。
滨湖区城市综合体类商铺占比高
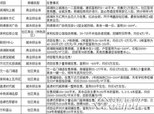
成交套数方面,滨湖区中单盘销量最高的为利港银河广场,共成交城市综合体类商铺682套,成交面积2.49万方,占滨湖区整体成交套数的27.48%。其次为滨湖东方汇广场商业综合体,共成交商铺668套,占滨湖区整体成交套数的26.92%。

成交均价方面,成交均价最高的是文一名门湖语商铺,为36859元/㎡,项目为滨湖区省政府核心板块,紫云路与嵩山路交口,区位优势明显。其次为社区商铺万科蓝山,成交均价为36755元/㎡。城市综合体是滨湖区大热商铺,共销售了1418套,其次是商业综合体共销售了712套,销售面积为45512.624㎡。销售较少的是社区商业。
城市综合体为是以建筑群为基础,融合购物中心、办公、酒店、居住、娱乐等功能于一体的“城中之城”。
据统计,2016年合肥滨湖区仅有5个城市综合体中有商铺售出,套数总和却占区域总套数57.2%。从交通干线来看,项目为滨湖区环巢湖板块楼盘较为集中,联投中心v 街、恒大中心、合肥万达贸等。
其中利港中心银河广场又是城市综合体当中的佼佼者,区域共出售的1418套城市综合体商铺,利港中心银河广场就占682套,占比48.1%。项目所处位置更是滨湖唯一一个地铁*轨双**1号线(庐州大道)与7号线(紫云路)交汇处,是一个涵盖高层住宅,高端写字楼,综合商业,地铁商业,集娱乐、休闲、生活于一体。随着地铁1号线的即将开通,也将为该片区商业的发展带来充沛的人气,前景可期!
滨湖区在售和即将上市的商铺
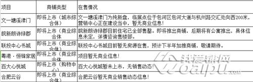
据不完全统计,目前滨湖区在售及即将上市商铺共有21盘,其中利港银河广场、滨湖东方汇、合肥万达文化旅游城等城市综合体商铺占滨湖区总成交商铺比例很高,随着地铁1号线12月26日正式运营开通,也将为该片区商业发展带来充沛的人气,前景可观!

滨湖在售商铺
其而文一塘溪津门、百大心悦城等盘,目前商业项目暂没有上市!比如百大心悦城打造购物娱乐中心,旨在打造未来的区域型“新都市生活方式中心”。

滨湖即将在上市售商铺
合肥地铁1号线的即将开通,也更为地铁1号线无缝对接的万达茂、滨湖宝文中心、利港银河广场带来商业前景!
2016年滨湖区成交5宗商住地块
10月2日合肥正式重启限购,加大居住用地供应力度,合理调整土地供应结构,开展已供居住用地专项清理,严格居住用地供应条件;区域内的平均单价、楼面价、总价、溢价率均被不断的刷新,而11月30日,合肥土拍更是首次采用“并联拍卖+最高限价+摇号拍地”的组合方式。
据我爱铺网数据显示,从2014年-2016年11月,合肥市滨湖区共计有25宗地块推出并交易。其中,商业及商住地块有19宗。而自2016年1月-11月,滨湖区仅有5宗商住地块成功出让。
回顾2015年滨湖区土拍情况,去年的滨湖土地市场可以说是“众星云集”,每有地块推出多个知名房企就不惜高价争夺,正因如此去年滨湖区地王屡次被刷新,据我爱铺网统计,去年滨湖共3次诞生地王,5月15日,文一以区域最高价975万/亩夺得滨湖区BH2015-01号地块,7月28日,信达地产1070万元/亩竞得滨湖区BH2014-05号地块,成为滨湖新区新的单价地王,其中文一地产12月30日以1880万元/亩,总价33.88亿元的价格拿下的滨湖区纯住宅用地(BH2015-05-A)号地块备受瞩目。
再来看下2016年滨湖区土拍情况,3.24日,文一竞得滨湖700亩“巨无霸”项目(BH2015-09宗地)从起拍价480万元/亩一直竞争到2400万元/亩,成交溢价率高达500%,土地成交总价约为人民币77亿元,成功刷新了滨湖单价地王的纪录,同时也成为了新的合肥总价地王。
纵观滨湖新区的发展历程,我们不难发现,滨湖的发展的着力点逐渐从西南区域向东部转移,依托云谷路沿线和巢湖北岸展开,而最热门的云谷路板块,周边多个项目打造的都是高低配的产品,已经形成一种“氛围”。更多人看到了滨湖新区这几年的发展与大变化,相信它为未来的前景。